技术资料
HOME
技术资料
正文内容
芯片t3 电力行业必看!国产评估板-全志科技T3,最全的开箱测评
发布时间 : 2026-02-02
作者 : 小编
访问数量 : 23
扫码分享至微信

电力行业必看!国产评估板-全志科技T3,最全的开箱测评

本期我们来开箱测评创龙科技(Tronlong)的首款国产ARM评估板——TLT3-EVM评估板,它基于全志科技T3处理器设计,究竟性能如何?下面,我们一起看看详情!目录1 开箱2 评估板介绍3 接口测试4 Docker容器测试5 ARM + FPGA通信测试

1、开箱 评估板采用底板+邮票孔核心板方式,配套:(1) 5个资料光盘。内含测试评估板需要的开发资料,包含核心板引脚定义、可编辑底板原理图、可编辑底板PCB、芯片Datasheet、系统固化镜像、内核驱动源码、文件系统源码等,以及丰富的Demo程序、操作手册;(2) 1个配件盒子。包含电源、SD卡、读卡器、网线、VGA线、2.4G天线等。

2、评估板介绍 评估板基于全志科技T3处理器设计,四核Cortex-A7 ARM架构,主频1.2GHz。

核心板采用100%国产方案,DDR、eMMC、晶振、电源等均采用国产芯片!

核心板符合工业级标准,经过高低温测试验证(-40℃~+85℃)。

核心板经过3000次启动测试,稳定可靠,满足各种工业应用环境。

3、接口测试 评估板已赠送SD系统启动卡,仅需正常上电即可启动评估板。备注:由于篇幅有限,本文仅提供部分接口测试数据。如需所有接口测试数据,请点击链接或微信扫码获取产品详细资料。http://site.tronlong.com/pfdownload

(1) DDR读写测试 评估板采用紫光国芯和江波龙的国产DDR,读写速率分别为1231.04MB/s、627.9MB/s。读速度测试:Target# bw_mem 100M rd写速度测试:Target# bw_mem 100M wr

(2) eMMC读写测试 评估板采用康盈和江波龙的国产eMMC。执行如下命令对eMMC设备进行写速度测试。Target# echo 3 > /proc/sys/vm/drop_cachesTarget# mkdir -p /run/media/mmcblk0p7Target# mount /dev/mmcblk0p7 /run/media/mmcblk0p7Target# time dd if=/dev/zero of=/run/media/mmcblk0p7/test bs=1024K count=500执行如下命令对eMMC设备进行读速度测试。Target# echo 3 > /proc/sys/vm/drop_cachesTarget# time dd if=/run/media/mmcblk0p7/test of=/dev/null bs=1024K

读写速率如下:

(3) CAN通信测试 评估板采用芯力特国产SPI转CAN芯片实现CAN功能。

发送测试执行如下命令,接收PC端发送的数据。Target# candump can0

在PC端打开ECANTools软件,选择设备类型,然后点击“打开设备”。

等待软件检测到设备后,点击“确定”进入软件操作界面,如下图所示。

在如下数据发送界面中,点击“发送”开始发送数据。

依次向接收端发送两组数据,在ECAN Tools及串口调试终端可看到数据,如下图所示。

接收测试 评估板文件系统执行如下命令,发送数据至ECANTools软件,ECANTools软件收到数据说明功能正常。Target# cansend can0 123#1122334455667788

(4) 网口通信测试 评估板配备1个千兆网口和1个百兆网口,采用裕太车通国产PHY,使用Iperf工具测试TCP带宽,分别为644MB/s、93MB/s。

(5) SATA读写测试 评估板配备SATA硬盘接口,120G固态硬盘读写速率分别为163.42MB/s、32.99MB/s。

执行如下命令,测试SATA盘写速度。Target# echo 3 > /proc/sys/vm/drop_cachesTarget# time dd if=/dev/zero of=/mnt/usb/sda1/test bs=1024K count=1000执行如下命令,测试SATA盘读速度。Target# echo 3 > /proc/sys/vm/drop_cachesTarget# time dd if=/mnt/usb/sda1/test of=/dev/null bs=1024K

(6) LVDS显示屏测试 LVDS显示屏和评估板接口连接。

执行设置命令,重启后即可看到Qt界面。

4、Docker容器测试 下面我们来演示如何快速部署电力能源神器-Docker容器。(备注:本文仅包含主要步骤,详细操作请点击下方图片,查看推文↓↓)

(1)Ubuntu安装Docker Host# sudo apt-get updateHost# sudo apt-get install docker-ce

(2)搭建本地镜像仓库 Host# mkdir -p /home/tronlong/docker/myregistryHost# sudo docker run -d -p 5000:5000 -v /home/tronlong/docker/myregistry:/var/lib/registry registry:2

(3)构建镜像 新建Dockerfile文件。Host# cd /home/tronlong/docker/dockerfileHost# gedit Dockerfile

构建镜像。Host# sudo docker build -t 192.168.0.40:5000/led_flash:v1.0 .//注意命令最后含有"."Host# sudo docker images//查看已构建的镜像

请执行如下命令,将镜像推送至本地仓库Registry。Host# sudo docker push 192.168.0.40:5000/led_flash:v1.0

执行如下命令,重新启动Docker、Registry容器(通过指定ID),并重新推送镜像至本地Registry。Host# sudo /etc/init.d/docker restartHost# sudo docker ps -aHost# sudo docker start b898d3391bb9//以查询得到的CONTAINER ID号为准Host# sudo docker push 192.168.0.40:5000/led_flash:v1.0

通过浏览器访问"http://192.168.0.40:5000/v2/_catalog",即可看到当前仓库里已有的镜像。

(4)下载镜像并运行容器 评估板创建容器并启动容器,耗时约1min,容器启动后评估板2个LED灯同时闪烁,停止容器后LED灯不再闪烁,Docker测试完成。

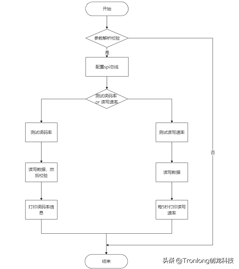
5、ARM + FPGA通信测试 本次给大家演示T3与Spartan-6 FPGA处理器之间的SPI通信测试。案例功能: (1)FPGA端程序实现SPI Slave功能,具体如下:a.FPGA将SPI Master发送的2KByte数据保存到BRAM。b.SPI Master发起读数据时,FPGA从BRAM读取2KByte通过SPI总线传输给SPI Master。(2)ARM实现SPI Master功能,支持误码率测试和速率测试两种模式,具体如下:a.误码率测试:ARM通过SPI总线写入2KByte随机数到FPGA BRAM,然后读出数据、进行数据校验,同时打印SPI总线读写速率和误码率。b.读写速率测试:ARM通过向FPGA发送4KByte随机数,并读取回来。根据命令行传入的参数循环多次,仅测试读写速率,不进行数据检验。每隔5秒钟程序将会打印一次读写平均速率。

由于评估底板拓展接口未预留SPI总线引脚,因此需在T3与FPGA之间进行飞线。

连接完成后,演示T3对FPGA BRAM的读写测试。读写功能测试。 执行如下命令运行程序,ARM通过SPI总线写入2KByte随机数到FPGA BRAM,然后读出数据、进行数据校验,同时打印SPI总线读写速率和误码率,如下图所示。Target# ./spi_rw -d /dev/spidev0.0 -s 5000000 -OH -S 20484

读写性能测试。 执行如下命令运行程序,ARM通过向FPGA发送4096Byte随机数据,并从FPGA读取回来,循环50000次,测试SPI总线读写速率,不进行数据检验。串口终端每隔5秒钟会打印一次读写平均速率,如下图所示。Target# ./spi_rw -d /dev/spidev0.0 -s 80000000 -OH -S 4096 -c 50000

根据官方数据手册(如下图),SPI总线通信时钟频率理论值最大为100MHz。但由于当前驱动程序原因,最高可设置为80MHz。本次测试指定SPI总线通信时钟频率为80MHz,则理论速率为:(80000000/1024/1024/8)MB/s≈9.54MB/s。从上图可知,每隔5秒钟程序将会打印一次读写平均速率,以最后一次打印的平均速率为例,读写速率为:(38790.8/1024/8)MB/s≈4.74MB/s。

同时测得进行SPI读写速率测试时,CPU的占用率约为8%,如下图所示。

本次对于创龙科技T3评估板的部分功能测评就进行到这里。评估板还板载了WIFI模块、蓝牙模块,并可适配移远EC20 4G模块,同时我们还将提供更多的开发案例,例如翼辉国产操作系统演示案例、Igh EtherCAT主站开发案例,供您在实际开发应用中参考。

展锐虎贲T310评测 CPU性能完胜联发科MT6762和骁龙439

近期,紫光展锐发布了新一代的4G芯片平台虎贲T310,该平台采用了12纳米工,“1大核+3小核”的架构,1颗2.0GHz Cortex-A75核心和3颗1.8 GHz Cortex-A55核心。

根据此前的官方测试数据显示,因为大核的引进,虎贲T310在单核场景下性能比目前主流4核产品提升120%,多核场景下性能提升超过20%,主打四核配置、八核性能。

耳听为虚、眼见为实,今天笔者用Geekbench和安兔兔这两款主流的跑分软件亲测一下。

Geekbench

先看四核的比拼,左边的是红米6A,采用的是联发科MT6762M,配置是4颗Arm Cortex A53,主频2.0GHz;右边的是虎贲T310样机,配置是1颗2.0 GHz A75和3颗1.8 GHz A55。

图1:联发科MT6762M VS展锐虎贲T310

因为采用了大核心,展锐虎贲T310单核跑分达到了1699。无论是单核场景还是多核场景,虎贲T310性能都远远高于MT6762M。

再来看与八核平台的比拼,图2可以看到,测试的机型,左边是红米6,搭载联发科MT6762平台,配置是4个2.0 GHz A53 + 4个1.5GHz A53;中间机型是vivo Y73,搭载高通骁龙439,也叫SDM439,是4个2.0GHz A53 + 4个1.5GHz A53;右边是虎贲T310样机。

图2:联发科MT6762、骁龙439 VS展锐虎贲T310

单核性能,虎贲T310因为有一颗A75大核,跑赢MT6762和高通骁龙439自然是意料之中。请注意,单核跑分成绩非常重要,在绝大多数用户使用场景下,均是单核在发挥作用,单核品对手机的性能起着决定性作用。

再看多核跑分,令人惊讶的是,虎贲T310居然以四核配置,跑出了与八核平台不相上下的成绩,有大核就是不一样,怪不得市面上几乎所有的高端旗舰机都用大核。

安兔兔

换安兔兔V7版本测试,这款软件会考察手机的CPU、GPU、多任务虚拟机、内存和数据存储IO等性能。

安兔兔跑分测试结果显示,虎贲T310的跑分可以达到10万以上,完胜八核的联发科MT6762 和骁龙439。可以说在入门档位里,虎贲T310是第一个能跑到10万分的四核平台。

图3:联发科MT6762M VS展锐虎贲T310

图4:联发科MT6762 、骁龙439VS展锐虎贲T310

现在市场上八核的概念被炒起来了,但核数的增加并不意味着手机性能的提升。单核的品质才是对用户的真实使用体验起决定作用的。

从评测结果看,紫光展锐虎贲T310的实力毋庸置疑,大核的引进实现了性能的大幅提升。虎贲T310有望成为2019年入门级产品的首选。

相关问答

外星蜗牛t1t2t3区别?

T1和T2T3的区别:首先他们的显示芯片同样都是oled芯片720p的分辨率都是官方公布的20米看750吋的影院效果t1的耳机是不可拆卸的45mm的头戴式耳机,音效是5...

虎贲cput310相当于骁龙多少?-ZOL问答

支持4G网络的四核芯片紫光展锐虎贲T618、高通骁龙710、海思麒麟960、联发科HelioG80排在一起,应该说性能就是对标高通骁龙710。虎贲T310相当于麒麟多少?随着...

三管动态RAM芯片哪三管?

三管动态RAM芯片三管如下所述:T1T2T3为三个MOS管,T4为预充电管读操作:1、T4管放置预充电信号,读数据线达到高电平Vdd2、读数据线打开T23、如果极间电容C...

emeyt3耳机测评?

emeyt3耳机的评测如下:1.根据使用者的评价和测试结果来看,emeyt3耳机的音质表现非常出色。它采用了高品质的音频芯片和驱动单元,能够提供清晰、细腻的音频...

天眼t3效果怎样?

天眼t3效果是非常好的,可以照1340米。天眼T3搭载了艾睿的384乘以288大面阵芯片,搭配19mm镜头,支持安卓6.0以上版本。天眼T3配备了天眼、黑热、白热、红头、铁...

t3苹果能玩吗?

T3是一款苹果公司推出的笔记本电脑,它具备高性能的M1芯片,可以支持大多数主流应用程序和游戏。因此,T3应该可以运行大多数苹果笔记本电脑上的应用程序和游...

步步高a3和t3不同-ZOL问答

从外观上看,A3采用了更加时尚简约的设计风格,机身更加轻薄,而T3则延续了步步高一贯的方正稳重风格。在功能方面,A3拥有更加丰富的资源库和更加智能的搜索系统...

虎贲t310相当于骁龙几?

虎贲t310相当于骁龙625和骁龙636,虎贲T310是全球首款基于ARMDyamIQ架构,采用一颗2.0GHzA75核心,三颗1.8GHzA55核心,采用台积电12nm制程,支持4G网络的四核...

绿联h3和t3哪个好?

绿联h3比t3更好,音质更出色。双传技术,两两相宜,单耳也出彩,单双耳无缝切换。不分主副耳,满足行走听歌、驾驶通话等不同场景需求。音乐模式,12mm大动圈,...

全志T3处理器,和联发科3561处理器哪个好点?

这个处理器没有听说过,你可以看看使用它们芯片的手机通过鲁大师检测的得分。这个处理器没有听说过,你可以看看使用它们芯片的手机通过鲁大师检测的得分。全...

 nba2002年选秀  女演员刘洋 
王经理: 180-0000-0000(微信同号)
10086@qq.com
北京海淀区西三旗街道国际大厦08A座
©2026  上海羊羽卓进出口贸易有限公司  版权所有.All Rights Reserved.  |  程序由Z-BlogPHP强力驱动
网站首页
电话咨询
微信号

QQ

在线咨询真诚为您提供专业解答服务

热线

188-0000-0000
专属服务热线

微信

二维码扫一扫微信交流
顶部