技术资料
HOME
技术资料
正文内容
6755芯片 液晶电源芯片6755的通病
发布时间 : 2025-12-31
作者 : 小编
访问数量 : 23
扫码分享至微信

液晶电源芯片6755的通病

液晶电视的维修,电源部分的故障占了大部分,现在很多机子的付电源都采用6755管理芯片,而采用6755的电源最常见的故障就是偶尔不开机,或忽然停电后不开机,过一段时间又能正常工作。

下面分享两例由于6755电源芯片引发的不开机故障:

1:一台康佳42寸LED电视机,用户反映当晚看的好好的,第二早上不开机指示灯不亮。我拆机检查,+5V没输出,保险丝完好,+300V正常,检查次级没有短路现象,检查电源芯片6755第6脚+VDD3.2v正常,1脚由+300v经1M电阻降压供电也正常,第5脚无驱动电压输出。结合维修经验代换6755后电源恢复正常,故障排除。

2:松下50寸等离子:用户反映该机在正常播放时忽然停电后不开机,有时隔一段时间后又能正常故障。拆机检查也是+5无输出,保险丝完好,6755芯片5脚无驱动电压输出,代换电源芯片6755后开机正常。

结合维修中的经验,采用6755电源管理芯片的机子,欧尔不开机或忽然停电后不开机,保险丝完好+300正常,多数是电源芯片6755本身问题,各位同行遇见相同的故障时不妨先代换电源芯片6755,会得到事半功倍的效果,以上经验是我在维修中结合出来的,大家有什么更好经验可以一起分享出来共同学习

根除康佳电源FAN6755难启动的另一个方法「公认通病」

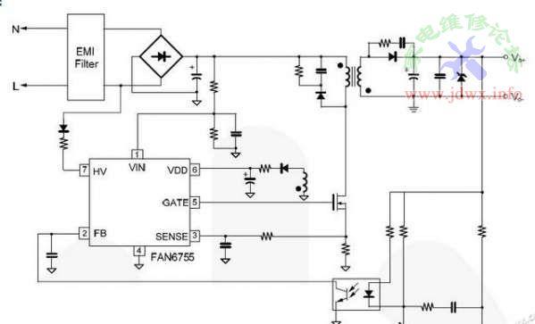
近日,接修一台康佳40的液晶电视,客户说看着正好,拔下电源插头再送电源后指示灯就不亮了,经查待机无电压,细看是sop8封装的FAN6755芯片组成的副电源电路,估计又是通病!测试第6脚电源在3v左右摆动。网上都说换了6755后复发的多,也因为手头没有6755了,后琢磨一番,查阅资料见下图,根据原理图分析,得知FAN6755的第7脚是HV,也就是其高压启动引脚,原电路设计是300v全桥整流后经过105高压电容得到310电压,那么可以在不用换电源块的情况下修好它呢?说做就做。 把该启动引脚端通过56k电阻和一个4007二极管,从电源由300v处引入改为由220v处由半波整流引入,试机,启动成功,图文并茂,交付客户一个月正常收看ok

相关问答

bcm6755和6750的差别?

1.MT6755是联发科的第二代全网通SOC,可以说是第一代全网通SOC,MT6753的升级替代者,单从编号上看6755也不可能性能超越6795。2.由于联发科出品了多款采用8核A5...

bcm6755性能强不强?

回答:别看灵耀魔方不大,但它内部的硬件配置可不弱。它采用了一颗博通四核处理器,型号为BCM6755,频率达到1.5GHz,具备16000DMIPS的运算性能。BCM6755的集成度...

联发科MT6755m八核64位cpu-ZOL问答

联发科MT6755由八核64位Cortex-A53核心组成,主频为2GHz,集成双核64位的Mali-T860MP2处理器(700MHz),此外最高还支持2100万像素,网络方面该芯片集成LTECa...

联发科mt6755属于什么cpu-ZOL问答

MT6755处理器:MT6755/mt6755v/MT6755S/P10是一个高度集成的基带平台,结合调制解调器和应用处理子系统,实现LTE/LTE-A和C2K智能手机应用。该芯片集成了高达1....

高通ipq5000芯片咋样?

高通ipq5000芯片非常不错,在参数方面,产品支持160MHz频宽和1024-QAM编码方案,内置多个天线。产品首次搭载高通IPQ5000芯片,改善多用户使用过程中的同信道干扰...

海思麒麟950和联发科MT6755哪个好??!!-懂得

麒麟950芯片跟不错的,功能特性介绍如下:操作流畅响应快;游戏兼容性好;能效比高;下载速度快;通信信号强;待机时间长;各种音视频流畅体验;运行稳定;安...

海思麒麟950和联发科MT6755哪个好??!!-小红薯B74EC74A的...

麒麟950芯片跟不错的,功能特性介绍如下:操作流畅响应快;游戏兼容性好;能效比高;下载速度快;通信信号强;待机时间长;各种音视频流畅体验;运行稳定;安...

小米的澎湃S1芯片是什么水平?

小米不仅是一家有情怀的公司,也是全球第四家能独立生产芯片的手机厂商。业内都明白,直接购买芯片的费用要比自主研发商用芯片的费用低得多!一颗芯片,研发投...

一般山寨机用联发科什么芯片?

国内山寨机一般用联发科p系处理器,如p20.p30.p40.处理器,讲良心一点的使用p60/p70/p80/p90处理器。黑心商家甚至直接给你搭载mt6753/6755处理器。以上所有型...

联发科mt6755m相当于骁龙哪种型号的处理器-ZOL问答

楼主你好,MT6755m的话真就是骁龙801的跑分水平了。总体来说,这两个芯片在同一价位区间内竞争,选择哪个主要看你的具体需求和个人喜好在游戏和大型应用处理上可...

 佳能210  阿扎伦卡身高 
王经理: 180-0000-0000(微信同号)
10086@qq.com
北京海淀区西三旗街道国际大厦08A座
©2025  上海羊羽卓进出口贸易有限公司  版权所有.All Rights Reserved.  |  程序由Z-BlogPHP强力驱动
网站首页
电话咨询
微信号

QQ

在线咨询真诚为您提供专业解答服务

热线

188-0000-0000
专属服务热线

微信

二维码扫一扫微信交流
顶部