芯片供应商
HOME
芯片供应商
正文内容
玩具车芯片 DIY的乐趣——遥控玩具车RX-2BTX-2B遥控芯片介绍
发布时间 : 2025-12-31
作者 : 小编
访问数量 : 23
扫码分享至微信

DIY的乐趣——遥控玩具车RX-2BTX-2B遥控芯片介绍

昨天我们介绍了YX-8116AM 单通道 直流 马达驱动器IC,今天我们继续介绍另外一对好基友,TX-2B/RX-2B 5功能的遥控玩具车发送与接受电路

TX-2B

RX-2B

产品特点:

TX-2B/RX-2B 是一对专为遥控玩具车设计的专用发射和接收大规模集成电路,它采用CMOS

工艺制造。 TX-2B/RX-2B有五个功能控制键来控制玩具车的运动(即前进、后退、左转、右转、加速)。

主要特点:

工作电压范围宽(Vcc=1.5 ~5.0V)

CMOS结构保证了极低的功耗

TX-2B有自动关机功能

外围元件少

管脚图及管脚说明

封装形式

管脚图

电气参数

发射电路TX-2B管脚定义

管脚定义

接收电路RX-2B管教定义

管脚定义

电气参数

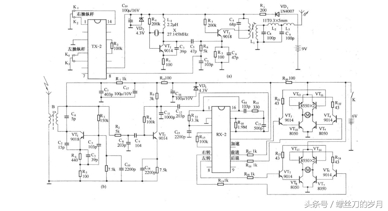
TX-2B为遥控发射电路,它采用14脚双列直插式塑封装,分别触控独立发射控制端至地,即可发射五种不同的编码信号,其中⑦脚输出的为带载波的编码信号,适合作红外遥控输出。⑧脚输出的为不带载波的编码信号,适合作无线遥控的调制信号输出。⑧脚直接与RX-2B配合,可组成相应的编、解码电路。改变、脚外接的Rosc阻值,可改变载波频率及编码脉冲波形输出。Rosc的选值范围为100~500kΩ。⑩脚为发射状态指示端,可通过外接发光二极管LED来指示发射状态。⑦或⑧脚输出的编码信号,经后级相应的射频电路放大后,经红外管或天线发射,然后再由与之配套的接收电路RX-2B接收解调。 RX-2B为与TX-2B配套的遥控接收电路。它采用16脚双列直插式塑封装,其引脚排列如图所示,遥控发射电路发射的带有编码信息的射频信号,经射频接收电路接收并解调后,还原成相应的编码信号,该信号被由RX-2B的、脚及、①脚内部反相器及相应的外围电路组成的反相放大器放大后,被送人RX-2B的编码信号输人端③脚,经内部译码后,将在输出端OUTl~OUT5分别输出相应的控制信号。④、⑤脚外接的Rosc,其阻值必须与发射电路TX-2B的、脚外接的Rosc相同,否则,接收电路RX-2B内部基准频率与发射电路TX-2B内部基准频率不一致时,接收电路RX-2B无法解调出相应的编码信号。利用OUTl~OUT5的高电平控制信号,辅以相应的控制电路,可方便地实现对相应电路的开关控制。

典型应用图

典型应用电路图

TX-2B各脚实测直流电压和在路电阻

应用范围

常用于遥控玩具车上。

PS:以上是RX-2B/TX-2B遥控芯片的介绍,喜欢的点个收藏。谢谢。

10万级纯电也能玩“玩越野”,更帅气的方盒子,实拍解析iCAR03

2024年的方盒子市场,多了很多意料之外的选手。特别是凭借硬朗的造型,不错的设计,来自奇瑞集团的捷途旅行者和iCAR03都拿下了不错的销量。而在成都车展上,小方盒iCAR03更进一步,带来了更帅气的版本icar03T。新车提供两驱长续航版、四驱长续航版2个版型,官方指导价13.98万-14.98万元。

一句话点评:

是套件车,但不是花架子

优势:

1.造型个性硬朗,有自己的风格

2.续航扎实,电池品质可靠度

3.内置8155芯片,有一定智能化能力

4.原厂套件无需备案

5.智能电四驱有一定的越野能力

不足:

1.风阻噪音相对大

2.高阶驾驶辅助功能需要选装

你所喜欢的方盒子,如今更加帅气

显而易见,这台iCAR 03T属于是iCAR 03更加个性的外观造型方案。有着艳丽的车漆颜色,独特的宽体套件和更大尺寸的轮胎。

好比奔驰G63的4X4大脚版本,iCAR 03T也有更加富有肌肉感的宽体轮拱,原车高度也得到了进一步升高,以方便容纳全系标配的19寸大轮毂和越野轮胎。不仅看着带劲,225mm的离地间隙也确实带来了更好的通过性。

内饰方面,iCAR 03T在原车型的基础上增加了更多细节,硬件和软件方面则保持了一致。iCAR 03T全系标配8155芯片,全新升级设计的卡片式 UI,交互逻辑、图形色彩更加精美舒适,也更符合年轻人的需求。

智能化和用车生态的追击

在这台十万元级的纯电小车上,我们也能见到一定的高阶驾驶辅助能力,高速领航、城市记忆行车、跨层记忆泊车等高阶智驾功能都可以通过选装来获得。智能电动四驱➕拖拽资质➕外放电也带来了实打实的“玩”的底子。

iCAR 03T的 iWD 智能电控四驱本身也经过了全新升级,轮间限滑能力更强、更灵敏。双电机峰值功率达到了205kW,拖动这台小车还是非常轻松的。

而与此同时,iCAR也带来了更多车辆之外的创作:丰富的户外用品和车载改造配件即将逐步上架。从露营套装到摆摊设备,让个性化的小车能和年轻人一起玩,确实是提升产品吸引力的有效途径。

编辑观点

面向未来,iCAR继续以年轻人为中心,打造酷且价值出众的车,以先锋的洞察赋能设计,以奇瑞的技术实力赋能产品。这样的亲民大玩具值得体验。

相关问答

这个玩具上的,音乐芯片(没有电阻,电容)(一按开关,音乐就响的...

这应该是六脚的集成芯片,按你拿的方向,逆时针数,第三个是负端,最后一个是正端...1.2接限位开关,3.4接另一个限位开关,这个图是参照玩具车的前进后退电路,电容先...

玩具芯片如何制造?

玩具芯片制造要看玩具的复杂程度,一般的玩具是没有芯片的,只有电动机,比较简单,带个遥控方向盘,复杂的呢比如只能玩具主要带芯片了,芯片制造工艺比较复杂,...

遥控芯片百科?

遥控芯片是一种无线通信芯片,可用于遥控设备的开关和功能控制,如遥控玩具车、遥控飞机、遥控灯光等。它包含了很多关键部件,如微控制器、无线发射器、电池管理...

电池在遥控车里放久了,导致玩具不能玩儿了怎么办?而且车放置好几年了,还有救么?

可能是车体内部电路老化,导致接触不良,自救比较难,首先更换充电电池,在内部芯片完好的情况下,再用电表查找报废的线(马达和转向的几根线,车灯是为了增添情...

玩具音乐芯片怎么接线?

玩具音乐芯片的接线方式通常会有标签或说明书提供,但一般来说,接线步骤如下:1.准备底板或接线板。确保板上有足够的空间和接缝用来安装音乐芯片及其他电子元...

玩具抓娃娃机的芯片币丢了怎么办?

如果玩具抓娃娃机的芯片币丢了,可以向机器管理人员寻求帮助。通常情况下,他们会提供帮助并退还芯片币或提供替代的方式让你继续游戏。此外,如果芯片币丢失是由...

玩具音乐芯片里的音乐怎么换?

这个音乐是不能换的因为这个音乐内容是厂家已经固化在芯片内部的,不能变更只能调音乐播放速度。这个音乐是不能换的因为这个音乐内容是厂家已经固化在芯片内...

汽车缺芯片是什么芯片_车坛

第一阶段汽车缺的芯片是核心部件发动机ECU(电子控制单元)和ESP(车身电子稳定系统),导致全球汽车和零部件生产直接受牵连。第二阶段则是MCU(微控制单...

玩具音乐芯片里的音乐怎么换?

要更换玩具音乐芯片里的音乐,你需要了解该玩具的具体型号和音乐芯片的接口信息。不同玩具和芯片可能有不同的接口和音乐格式,因此更换音乐的具体步骤会有所不...

玩具车遥控器坏了,如何配一个新的?

可以在超市或者网购一个万能的遥控器。电动车的主控电路箱打开看看接收端集成电路型号,一般车上都会贴频率标的,一般贴在底盘上。找到型号,去按型号去配一个...

 谌利军举重  警察杀人 
王经理: 180-0000-0000(微信同号)
10086@qq.com
北京海淀区西三旗街道国际大厦08A座
©2026  上海羊羽卓进出口贸易有限公司  版权所有.All Rights Reserved.  |  程序由Z-BlogPHP强力驱动
网站首页
电话咨询
微信号

QQ

在线咨询真诚为您提供专业解答服务

热线

188-0000-0000
专属服务热线

微信

二维码扫一扫微信交流
顶部