芯片供应商
HOME
芯片供应商
正文内容
唉芯片 光子芯片是噱头还是炒作?是中国科技的未来之光?
发布时间 : 2026-02-05
作者 : 小编
访问数量 : 23
扫码分享至微信

光子芯片是噱头还是炒作?是中国科技的未来之光?

大家看到这条“大新闻”,有什么感受?

第一反应,是不是和我一样,会说,切,又是忽悠人的。如果你会有这种感想,可以理解,因为之前碳基芯片,量子芯片等,炒得很火,结果呢,大家嗨完之后,没有下文了,搞得我们作为科技爱者,也很尴尬呀。尤其是这次的光子芯片的这个消息,说得这么牛

必然有人就要问了,这么好的东西,为什么只有我们看好它,而美日韩等,却没有相关的消息呢?唉,带着这样的疑虑,我今天就来好好地聊聊、这光子芯片了。

其实这一切,来得并不忽然。你看,华为在去年初就公布了与光子芯片有关的专利,这就说明,华为早就开始在布局、光子芯片产业链了。

不仅如此,华为董事徐文伟、也在2021年华为全球分析师大会上表示,华为正在进行光子计算的研究。听到这消息,我是相关高兴的。当然,嘴上说的,谁会信呢?我们要看的是实际行动,唉,看看,华为哈勃早在去年初,就投资了深圳微源光子,

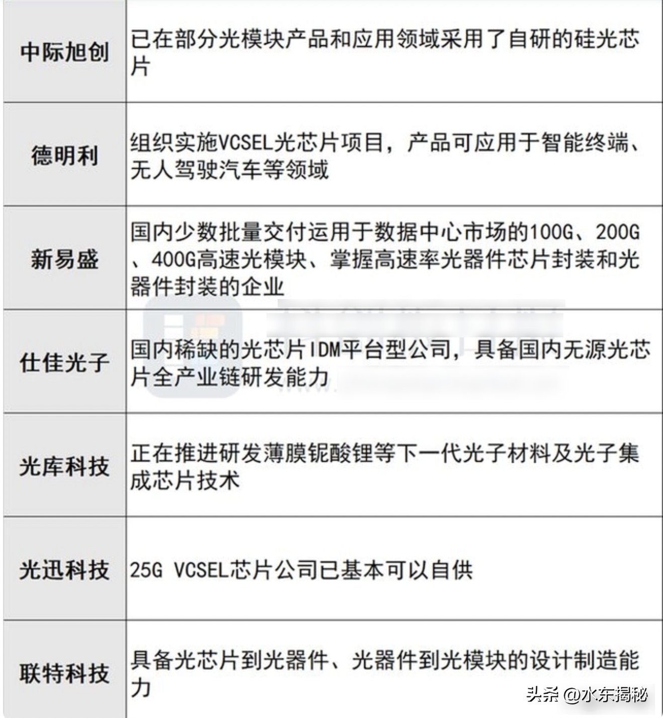
同时,咱们国内,也不仅是微源光子,还有这些,都在光子芯片领域不断发力的优秀企业。

所以,光子芯片,它是实实在在地、在我们国内大力发展芯片产业,这一切,也并不是什么噱头。你看,以新华社、人民网共同报道的一篇,以科技革命的战略眼光布局光子芯片的重要文章,文中更是将光子芯片,当成打破光刻机垄断的杀手锏,更认为它会带领中国,掀起一场新的芯片革命。

而光子芯片明年在北京新建产线的事,北京日报也官宣了,所以,这事,也就是板上钉钉的事了,今年8月份,中科鑫通率先将光子芯片技术应用于生物检测诊断,以新冠检测为例,你看,光子芯片,实现了5分钟之内、就快速出结果了,远快于核酸检测的时间。

并且中科鑫通也明确说到,未来的两三年内,将充分利用已有的科研成果,在诸如新冠病毒快速检测、激光雷达、量子计算机、大容量数据通信等领域,提供切实可靠的、国产核心芯片与方案支撑。霸气呀!这也就是我们国内芯片产业链、避开传统硅基芯片制造、和光刻机等卡脖子的,又一个有力的回击。虽然短期内,我们无法做到换道快速超车的作用,但至少我们看到了,中国芯片产业链、正在逐步摆脱西方所控制的束缚,这不是自嗨,这是肉眼可见的、中国科技发展的进程。中国科技,加油~

看了韩国上半年658亿美元芯片出口,再看中国芯片出口,差距明显

听说关注我的都发财了!想体验躺赢人生吗?动动您发财的小手,点个关注点个赞,一起走向人生巅峰!

韩国芯片出口658亿美元,中国芯片…唉,说多了都是泪!

都说“芯片强则国强”,放眼全球,韩国那可是妥妥的“别人家的孩子”。今年上半年,人家光芯片出口就赚了658亿美元,再看看咱们,差距啊,就像那喜马拉雅山和马里亚纳海沟,一个天上,一个…海底。

01 韩国芯片,闷声发大财?

要说这韩国,经济吧,也就那样,但人家愣是靠着芯片产业支棱起来了。为啥?敢砸钱,舍得投入,再加上赶上了高带宽存储器这趟“顺风车”,想不赚钱都难!疫情那三年,全球经济都跟霜打的茄子似的,韩国芯片也跟着遭了殃,出口量“跌跌不休”,企业亏损连连。这不,疫情一过,报复性消费来了,芯片需求量蹭蹭上涨,韩国芯片产业立马满血复活,赚得盆满钵满。

02 中国芯片,夹缝中求生存?

咱们中国芯片呢?虽然跟韩国还有差距,但好歹也在奋起直追。这不,今年上半年,我国集成电路出口额也达到了5427.4亿元人民币,同比增长了四分之一。虽然这成绩跟韩国比起来还有点“小巫见大巫”,但好歹也是在夹缝中求生存,硬生生杀出了一条血路!

03 美国制裁,搬起石头砸自己的脚?

要说这美国,也真是“好心办坏事”。为了遏制中国芯片产业发展,各种制裁手段层出不穷,高端芯片、光刻机,啥也不让卖。结果呢?反倒是帮了咱们一把!你想啊,高端芯片买不到了,国内企业只能退而求选择国产芯片。这不就等于白白把市场让给了咱们吗?有了市场,就有了资金,有了资金,才能加大研发投入,提升产品竞争力,形成良性循环。美国这波操作,真是搬起石头砸了自己的脚!

04 中国芯的路在何方?

那么最后小编想问:中国芯片想要实现弯道超车,究竟还有多远的路要走?对此你怎么看?

本文致力于传播正能量,不涉及任何违规内容,如有侵权请联系我们协商处理。

相关问答

骁龙855、麒麟980、A12、Exynos9820,谁才是手机芯片的王者?

感谢邀请:我是科技数码随时答,很高兴能回答这个问题骁龙855、麒麟980、A12、Exynos9820,谁才是手机芯片的王者?我们第一眼看上去的排名应该是A12处理器,高...

不拆电路板(单片机)上的芯片怎么烧录?????-ZOL问答

唉...不知道楼上是怎么个"专业"法的.蜂鸣器旁边的那个10芯的插座,就是用于单片机ISP下载程序的.看电路板上IC的型号吗。常用的单片机的型号都是熟悉的。单片...

华为matext芯片-ZOL问答

华为matext芯片手机华为华为MateXT非凡大师讨论回答(4)博主燖数码闲聊...华为应该是做不出更好的处理器了,唉太难了4条回答:【推荐答案】博主@数码闲...

浅谈俄为何对乌发射中远程导弹?被击落的导弹怎么会有家电芯片?

俄罗斯导弹用家电芯片那不是真正意义上的家电芯片。都是经过重新封装。这些芯片要抗干扰,防电磁辐射。还要适用于温度的变化。这些导弹上的家用芯片只是起到...

日本制裁韩国半导体芯片产业,韩国能支撑多久?

日本对韩国的制裁分两个阶段,在第一阶段中,日本政府限制向韩国出口的高科技材料主要有三大类:用来制造手机显示屏的氟聚酰亚胺;在IC制造中用来蚀刻芯片的高...

手机屏幕忽然出现竖条纹求救-ZOL问答

看这标准的线条应该是排线或者芯片的问题我手机也有过是以前我手机屏木被碎坏...唉!郁闷至极!本来还很看好魅族的,有点失望!7条回答:【推荐答案】屏幕坏了...

如果美国开放芯片了,国产芯片怎么办?

我国已经实现了28nm芯片的完全自给自足,想要实现14nm芯片的生产也不是什么难题。我们目前最缺乏的是高端芯片制造的技术。当年在极其恶劣的情况下,我们研发出...

宏基的笔记本电脑的屏幕变小了怎么处理-ZOL问答

调整一下分辨率就好了。一般14寸的都是1366*768.别告诉我你不会调整分辨率啊。这种情况90%以上可能是主板出问题了,必须要到专业维修店去修了你...

电脑主板能点亮,但进不了bios设置没法进系统-ZOL问答

拿去修人家说主板芯片有问题。唉,只能换主板了其实你原来主板是bios问题,现在有一些病毒可以在电脑工作时破坏主板bios程序,重刷就可以。没事,你把电脑主板处...

什么是AGP,PCI显卡-ZOL问答

AGP总线直接与主板的北桥芯片相连,且通过该接口让显示芯片与系统主内存直接相连,避免了窄带宽的PCI总线形成的系统瓶颈,增加3D图形数据传输速度,同时在显存不足...

 买方信贷  2013nba全明星赛 
王经理: 180-0000-0000(微信同号)
10086@qq.com
北京海淀区西三旗街道国际大厦08A座
©2026  上海羊羽卓进出口贸易有限公司  版权所有.All Rights Reserved.  |  程序由Z-BlogPHP强力驱动
网站首页
电话咨询
微信号

QQ

在线咨询真诚为您提供专业解答服务

热线

188-0000-0000
专属服务热线

微信

二维码扫一扫微信交流
顶部