芯片元器件
HOME
芯片元器件
正文内容
4420芯片 干货 工程师必须掌握的 MOS 管驱动设计细节
发布时间 : 2026-03-25
作者 : 小编
访问数量 : 23
扫码分享至微信

干货 工程师必须掌握的 MOS 管驱动设计细节

一般认为MOSFET是电压驱动的,不需要驱动电流。然而,在MOS的G S两级之间有结电容存在,这个电容会让驱动MOS变的不那么简单。

如果不考虑纹波和EMI等要求的话,MOS管开关速度越快越好,因为开关时间越短,开关损耗越小,而在开关电源中开关损耗占总损耗的很大一部分,因此MOS管驱动电路的好坏直接决定了电源的效率。

对于一个MOS管,如果把GS之间的电压从0拉到管子的开启电压所用的时间越短,那么MOS管开启的速度就会越快。与此类似,如果把MOS管的GS电压从开启电压降到0V的时间越短,那么MOS管关断的速度也就越快。由此我们可以知道,如果想在更短的时间内把GS电压拉高或者拉低,就要给MOS管栅极更大的瞬间驱动电流。

大家常用的PWM芯片输出直接驱动MOS或者用三极管放大后再驱动MOS的方法,其实在瞬间驱动电流这块是有很大缺陷的。

比较好的方法是使用专用的MOSFET驱动芯片如TC4420来驱动MOS管,这类的芯片一般有很大的瞬间输出电流,而且还兼容TTL电平输入

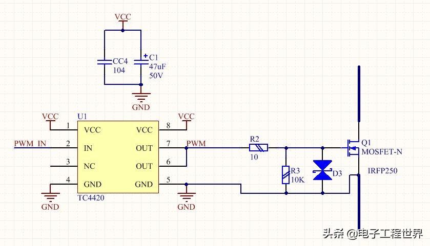
MOSFET驱动芯片的内部结构

MOS驱动电路设计需要注意的地方

因为驱动线路走线会有寄生电感,而寄生电感和MOS管的结电容会组成一个LC振荡电路,如果直接把驱动芯片的输出端接到MOS管栅极的话,在PWM波的上升下降沿会产生很大的震荡,导致MOS管急剧发热甚至爆炸,一般的解决方法是在栅极串联10欧左右的电阻,降低LC振荡电路的Q值,使震荡迅速衰减掉。

因为MOS管栅极高输入阻抗的特性,一点点静电或者干扰都可能导致MOS管误导通,所以建议在MOS管G S之间并联一个10K的电阻以降低输入阻抗。如果担心附近功率线路上的干扰耦合过来产生瞬间高压击穿MOS管的话,可以在GS之间再并联一个18V左右的TVS瞬态抑制二极管,TVS可以认为是一个反应速度很快的稳压管,其瞬间可以承受的功率高达几百至上千瓦,可以用来吸收瞬间的干扰脉冲。

MOS管驱动电路参考

MOS管驱动电路的布线设计

MOS管驱动线路的环路面积要尽可能小,否则可能会引入外来的电磁干扰

驱动芯片的旁路电容要尽量靠近驱动芯片的VCC和GND引脚,否则走线的电感会很大程度上影响芯片的瞬间输出电流。

常见的MOS管驱动波形

如果出现了这样的波形,有很大一部分时间管子都工作在线性区,损耗极其巨大。一般这种情况是布线太长电感太大,栅极电阻都救不了你,只能重新画板子。

高频振铃严重的毁容方波

在上升下降沿震荡严重,这种情况管子一般瞬间死掉。跟上一个情况差不多,进线性区。BOOM!!原因也类似,主要是布线的问题。

又胖又圆的肥猪波

上升下降沿极其缓慢,这是因为阻抗不匹配导致的。芯片驱动能力太差或者栅极电阻太大。果断换大电流的驱动芯片,栅极电阻往小调调就OK了。

打肿脸充正弦的生于方波他们家的三角波

驱动电路阻抗超大发了,此乃管子必杀波,解决方法同上。

大众脸型,人见人爱的方波

高低电平分明,电平这时候可以叫电平了,因为它平。边沿陡峭,开关速度快,损耗很小。略有震荡,可以接受,管子进不了线性区,强迫症的话可以适当调大栅极电阻。

方方正正的帅哥波

无振铃无尖峰无线性损耗的三无产品,这就是最完美的波形了。

来源:网络整理。如涉及版权,请联系删除。

Redmi Note新机正式入网:天玑800芯片支持5G网络

近日,一款Redmi新机通过了工信部的认证。从工信部网站的信息来看,这款新机的型号为M2004J7AC、支持5G网络,很有可能就是即将发布的Redmi Note系列新品。此前卢伟冰已经在微博上进行了预热,并表示:性能超强、出乎意料。

从工信部的证件照来看,这款Redmi Note新机采用了水滴全面屏+背部四摄的组合。四颗摄像头的排布方式十分特殊,背部还采用了四曲面玻璃的设计。总细节来看,这款新机应该采用的是屏幕指纹识别。有可能是Redmi Note 9 Pro的国内版本,但在细节上又不完全相同。

Redmi Note 9 Pro

硬件配置方面,据悉这款Redmi Note新机将会搭载联发科天玑800系列芯片,标准版和Pro版本分别为联发科天玑800和天玑820。此外,根据工信部曝光的信息,这款新机将会采用一块6.57英寸的屏幕,电池容量为4420mAh。

相关问答

tc4420芯片的功能?

TC4420是一款高速MOSFET驱动器芯片,具有以下功能:高速驱动:TC4420能够提供快速的上升和下降时间,以确保MOSFET的快速开关和关断,从而实现高效的电路操作。...

s4220调色芯片引脚功能?

芯飞凌S4220开关调色温控制芯片,单通道,内置开关管,大幅度降低了外围成本S4420系列芯片是开关调色温的专用芯片,该芯片内置了30V的开关管,简化了外围...芯...

红米新机浴霸四摄OLED屏天玑820,力压荣耀能只靠联发科吗?

在海外其实红米已经发布了多款的中低端产品了,骁龙720处理器的红米Note9Pro系列,真机的外观设计我们说设计语言很多,背部的浴霸四摄,虽说做了矩形设计,但...在...

北京现代ix35右前转向灯常亮是什么原因_车坛

现代ix35是一款SUV车型,其车身尺寸长宽高分别为4420mm、1820mm、1690mm,轴距为2640mm。外观方面,现代ix35设计是在德国法兰克福研发中心完成的,因此...

我要买可以做3D渲染的笔记本,麻烦高手介绍几款-ZOL问答

显示屏尺寸:14.1英寸笔记本处理器:Intel酷睿2双核T5670笔记本主频:1800MHz标准内存容量:1024MB硬盘容量:160GB显卡芯片:NVIDIAGeForce930...

sony录音笔怎么决绝自己关机-ZOL问答

保修,可能是电池问题,也许是线路问题或者是芯片问题,没有看到无法定论,送修好了...4420浏览5回答sonicd-p620录音笔使用说明书1341浏览5回答请问正品的...

下半年还有哪些手机发布,最值得期待的是哪一款?

2019年已经过去一半了,上半年发布了数十款手机,下半年从7月开始又是新机发布的高峰期,今天就给大家总结一下后面会有哪些手机发布。发布日期距离最近的是7月2...

为什么每次我用QQ音乐下载的“多的是,你你不知道的事”都在手...

英特尔芯片i7-8500u与i7-7700HQ与i7-8550u哪个更好,为什么?4720浏览4回答"使用驱动器中的光盘之前需要将其格式化"怎么处理?1.8万浏览6回...

国产手机会不会取代苹果?

国产手机会不会取代苹果?先上个人结论,这个必须加时间条件:短期内不会,但未来可期,同时不排除黑天鹅事件。怎么说呢,一一道来:首先为什么短期不会。一方...2...

 阿原  青少年毒品预防教育数字化平台 
王经理: 180-0000-0000(微信同号)
10086@qq.com
北京海淀区西三旗街道国际大厦08A座
©2026  上海羊羽卓进出口贸易有限公司  版权所有.All Rights Reserved.  |  程序由Z-BlogPHP强力驱动
网站首页
电话咨询
微信号

QQ

在线咨询真诚为您提供专业解答服务

热线

188-0000-0000
专属服务热线

微信

二维码扫一扫微信交流
顶部