电子展会
HOME
电子展会
正文内容
中天联科芯片 中国芯片往事:四个潮来潮往的故事
发布时间 : 2026-02-14
作者 : 小编
访问数量 : 23
扫码分享至微信

中国芯片往事:四个潮来潮往的故事

智能手机诞生之前,整个中国大地老少咸宜的娱乐载体,莫过于收音机和电视机了。

今天回忆几段中国芯片的往事,都和收音机和电视有关,也一度非常红火,却因受到智能手机的冲击而辉煌不再。智能手机实在是太狠了,替代了收音机、录音机、WALKMAN、电视机、照相机、DV、游戏机、电话、手表等各种消费电子设备。

FM调频收音机芯片:

从兴旺到衰落,鼎芯消失了

七十年代,每家每户有一个小广播。大队广播站每天早晚会各播一段新闻和音乐,就是从收音机里转播过来的。这算是我和收音机第一次接触了。

还记得电影《西雅图夜未眠》里女主角开车时听电台情感节目后发生的故事吗?车载收音机里的交通频率(106.8MHz)是全国统一的,一度很火,好些人都有打电台电话的经历。

收音机不仅用于娱乐,也号称第二代媒体。在灾难中(比如地震后的人员呼救)、在无网络覆盖的地方、在断电断网(比如这次郑州水灾中)时,收音机都可以很好地起到信息传递的作用。

手机中也有集成FM收音机的功能。不过,手机体积非常小,实现收音并不容易,要等到全球集成电路达到一定高度才可以做到。

2000年,欧洲的恩智浦(NXP)最早推出了手机调频收音机芯片。美国芯科实验室后来提供了体积小、整合度最高的全CMOS调频收音机芯片。芯片价格从几元到10元不等,这两家企业在这个市场上赚得了丰厚的利润。

记得2003年推出的诺基亚5100手机,就已经支持FM收音机了。不支持外放,要戴上耳机才能听,耳机线作为调频收音机的外部天线,可以增强信号接收效果。

2006年底,上海的锐迪科微电子推出了被称作新一代收音芯片的RDA5800,采用中芯国际(SMIC)0.18um RF CMOS 先进工艺,是国内第一款FM收音机芯片。开启中国FM SoC新时代,这是一颗模数混合芯片,集成了射频和数字处理功能。该款芯片可以广泛应用于移动电话、MP3/MP4、调频收音机等。2007年,RDA5800实现了大规模的出货。

在手机上拔出一根长长的天线,挺酷,就可以支持收音机外放了。华强北山寨机的手机大量支持MP3音乐播放、FM收音机等功能。

这引发了FM芯片的热卖,得屌丝者得天下!本土芯片企业疯狂而入,到2008年,有十多家芯片企业进入该领域。锐迪科、鼎芯、捷顶微电子、矽科微电子、海威、无锡硅动力、复旦微电子、士康、擎茂微电子、芯略等都推出了相应的产品。

老杳曾记录这段历史。本土芯片企业在与山寨机等的配合上不会存在障碍,这一点已经在FM功能与山寨机的结合上得到充分体现,本地品牌的FM集成电路提供商可以很快适应本地手机厂商的需求。

随着大批本土企业的介入,FM芯片市场也拉开了残酷的价格战,并引发了恶性竞争,这导致芯片价格从本土企业介入时的4元左右,滑落到了几毛钱。企业卖得越多,亏得越多。

到了2009年,在手机FM(调频)芯片市场上,本土企业经过了两三年的严酷洗牌,锐减到两家,即锐迪科和鼎芯。

更大的悲剧来了。随着智能手机爆炸式成长,收音机/车载收音机/手机的FM功能,都一起快速衰落。

不过,有些机型始终不渝地集成FM调频收音机功能,如适合老人使用的Redmi 8A/9A系列。卢秀勤介绍,目前FM和蓝牙、GPS一起集成到同一颗芯片里,也已经做到收音机天线内置了。

鼎芯(通信)消失了。这家“鼎鼎大名”芯片公司还曾在TD-SCDMA手机射频芯片上有所成就。老杳(王艳辉)曾评选鼎芯为中国最“囧”芯片公司之一。如果换到今天,鼎芯一定可获得巨额融资而活下来。

模拟手机电视芯片:

从辉煌到陨落,“一代拳王”泰景IPO失败最终出售

电视机极具魅力。1978年,我去父亲所在的游港中学,有一台韶峰电视机,这是我和电视机的第一次接触。80年代,谁家有电视机,都摆晒谷坪里放,可以引来很多人看。

传统电视是模拟电视,可以在空中传输,因为没有采用数据压缩技术,所以占用的带宽比较大,一个电视频道要占用8MHz的频宽。电视用的都是低频段,传播性能非常好,甚至可绕射到小山的另外一侧。

2006年开始,中国决定,模拟电视逐步向数字电视迁移。一个模拟频道的带宽可以容纳8个标清数字电视信号。不过,直到2020年底,我们才真正关掉了所有的模拟电视频道。腾出来的宝贵的700M频段,使得广电光荣成为了5G运营商。该频点的传播性能比传统三家运营商的所有频点都更好。

当时的网络网速低,WAP网页看个图片已经很了不起了,根本不可能在线播放视频,而且流量费用极其昂贵。山寨机的屏幕越来越大。用手机看电视,成了一个很有想象力的发力点,只要有屏幕,就可以有电视。

2004年,华人云维杰博士在硅谷桑尼维尔创立了泰景,研发生产模拟电视接收单芯片,将调谐器、解调器、解码器等集成在一只芯片上,体积小,功耗低,可以用在手机里。其业务运营与销售服务中心(上海泰景)在浦东的张江,并创造了其绝大部份(95%以上)的收入与利润。

电视手机可以接收到高高的电视塔上传出来的模拟广播电视信号,完全免费,并兼容全球。

理想很丰满,现实很骨感。老杳(集微创始人王艳辉)曾记录,2005年初,NEC曾经在大陆市场推出支持模拟手机电视的高端手机NEC940,结果惨败而归。因为技术方案较复杂,价格高。出得起价的人,对手机看电视没有刚需。

泰景模拟电视芯片是单芯片方案,成本相对低。推广初期的过程也很苦涩,辛辛苦苦说服手机方案设计公司优思科技做了方案,又在华强北找到了敢喝“头啖汤”的山寨机制造商。然并卵,模拟电视手机在国内也没有激起大的浪花。

曾在手机方案领域混迹多年的陈云荣说,国产手机电视其实是2006年开始在印尼成功推广起来的!

2006年,诺基亚、三星等公司的产品依然是印尼市场主流,长期在印尼做外贸的Ahong在华强北的电子商场里发现了一款中国产电视手机,他买了几个样品来到印尼的城乡测试,发现电视非常清晰,感觉很不错,就购买了1000支,很快卖了出去。Ahong找到制造厂再次购买了2000支,又很快卖了出去。这生意不错,Ahong于是和朋友在印尼创立了本土化的HiTech品牌。

有意思的是,制造厂过于乐观,囤积了30万支竖屏电视手机主板,卖不动。Ahong以阶梯报价的方式(买得越多越便宜)谈下了协议,设计了多个不同的时尚外壳,OEM了这批手机。HiTech随后请了印尼明星大做电视广告,成为第一个请明星大做广告的印尼以及东南亚本土品牌,一炮走红!到了2007年初,30万支电视手机基本都销售光了。

图注:印尼HITECH H.38机型

图注:HITECH H.39机型,连续两个月在印尼排列单款第一,超过了诺基亚N95

这是电视手机在全球第一次放量销售!这种感觉,让人想起了八十年代燕舞收录机在中央电视台做广告,风靡一时的场景。燕舞燕舞,一曲歌来一片情!

嘚瑟一下,我在印尼也为中国终端做出过贡献。2003-04年,我配合刚成立的华为终端公司签订了1000万美元的CDMA无线固定台项目,这是国产终端产品在印尼较早的大规模销售。

2007年下半年,单芯片方案的模拟移动电视芯片在全球范围内的出货量突破了500万片。电视手机价格在1500-2000元之间,有50多款机型渗透进入亚非拉很多国家。

添加模拟电视是国产手机的一个巨大创新。可让厂商的利润比以往提高3-4倍(零售价提高30-50美元,而BOM成本只需增加10美元左右)。尽管芯片单价最高可达6美元左右,但手机厂商积极性也很高。

HiTech打开了头炮之后,东南亚和南亚出现了很多本土品牌,纷纷到中国去OEM和定制五花八门的手机。华强北的山寨机销售也随之暴涨,深圳也有了一个昵称“寨都”。

老杳当年有如此评价:泰景崛起是集成电路界的奇迹。泰景随着华强北山寨手机走向海外一炮打响,其客户也绝大部分在大陆的华南地区,保守估计2008年在国内的营业额应当在一亿美金之上。没有山寨就没有泰景的今天,是中国山寨产业造就了泰景的辉煌。

2008年奥运前夕,金立A10手机发布,带有模拟电视功能,带3.0英寸26万色的QVGA分辨率的触摸屏,200万像素摄像头,卖1399元。

Gionee A10可以通过这些出色的手机观看电视,而无需互联网

台湾的联发科技、上海的锐迪科微电子、美国的Newport Media、创毅视讯、北京昆天科等看到了机遇,都纷纷进入市场。2009年,竞争打击下,泰景的移动电视芯片平均销售价格从6美元锐降至0.80美元。泰景作为业内唯一供应商所享有的丰厚利润,很快烟消云散。

2010年,泰景终止了IPO。对此,老杳认为,泰景除了收入下滑之外,最关键的在于,手机模拟电视芯片属夕阳产品,华尔街投资人恐不会长期看好。

2011年,泰景分拆出售,主要业务出售给展讯。

看着他起高楼,看着他楼塌了。泰景是芯片界“一代拳王”的典型代表。

多年之后,有人问泰景曾经的高管盛伟,问到近年来最令他激动的事情时,盛伟说,是苹果的iPhone。盛伟说,我们在移动模拟电视上获得了成功,但iPhone在市场的普及说明了谁才是模拟移动电视的接班人,最终证明接班人不是数字广播电视(如中国标准CMMB),而是移动互联网。

智能手机实在是太狠了,替代了收音机、录音机、WALKMAN、电视机、照相机、DV、游戏机、电话、手表等各种消费电子设备。

CMMB手机数字电视产业:

从良好预期到崩溃,卓胜微调转枪头而成功

如上文所述,传统地面模拟电视网逐渐转向了地面数字电视网络。地面数字电视网针对的是电视机大屏幕,用户采用机顶盒或者电视机内置的接收功能。

针对手机屏幕小、移动多、计费方式不同的特点,手机数字电视标准应运而生。2006年10月24日,国家广电总局正式颁布中国移动多媒体广播(俗称手机电视)行业标准,确定采用我国自主研发的移动多媒体广播行业标准CMMB,这是基于原来广科院提出的地面数字电视标准TiMi进一步研发的。

手机电视业务利用中广传播的广播网络,通过卫星和/或地面无线发射电视和广播信号,可实现全国漫游,支持数十套电视和数十套广播节目。

如何管理和收费呢?是利用中国移动通信网络的鉴权管理系统和中广传播的用户管理系统完成对用户的认证、授权和管理,用户通过手机终端订购收看的业务。

2008年北京奥运会,第一次提供CMMB服务,得到社会各界和中外人士的一致好评。首期开通了包括北京、天津、秦皇岛、上海等全国30多个城市,开展移动多媒体广播(CMMB)的播出为奥运会服务。利用卫星S波段信号实现“天地”一体覆盖,在每个城市利用原有的电视塔来转发信号。中兴通信是最大的CMMB系统设备厂商。华为因为更倾向于支持3G的流媒体业务,所以没有参与这个项目。

CMMB手机电视推出初期,正好赶上了北京奥运会,这让CMMB火了一把。不管是定制手机、MP4,还是车载电子产品(如加载了凯立德导航的畅E行)都加入其中,纷纷推出了带有CMMB功能的设备。

2010年中三星上市的TD+CMMB手机S5680

中国移动和中广传播集团进行了全面合作,中国两大自主创新的技术TD-SCDMA和CMMB进行了深度合作,形成“CMMB手机电视”。

我清楚地记得大巴车里也布设了大屏幕的移动电视。

2009年,CMMB覆盖了337个城市。看起来很美好,但危机也逐渐暴露了出来。

老杳的博客记录了这段历史。由于对未来CMMB市场的看好,本土加海外CMMB的芯片开发商超过了20家。不过,09年TD+CMMB电视手机的销量只有不到100万部,CMMB的市场还主要集中在PMP、车载导航终端等领域,以CMMB为主要业务的芯片公司财务状况都面临巨大的挑战。

因为CMMB是中国标准,需要布设系统才能播放,所以没有海外市场。欧洲和韩国各有自己的标准,但是也没有发展起来。

时钟跨入2010和2011年之交后,仿佛一夜之间,CMMB突然沉寂了下来。

所有人都看到了智能手机的想象力。在家里通过WiFi下载影视剧后,在地铁和公交里看,成为一景。2012年,中国发放4G牌照,在线视频、小视频业务纷纷也都火爆登场。

2013年,CMMB网页停止了更新。

二三十家芯片公司投入开发CMMB芯片,都化作了水花。创毅视讯作为第一个做出CMMB芯片的公司,业已消失在历史长河里。

有一家创业公司笑到了最后,船小好掉头。2011年,卓胜微董事长许志翰看准了智能手机的主流方向,因此壮士断腕砍掉了地面数字电视、CMMB这条起家的产品线,这是一个艰难的决策。卓胜微致力于当时少人关注的智能手机GPS LNA(低噪放)芯片需求。梭哈!因为这是一个宝贵的机会窗口。起家最重要的客户三星还是之前凭借CMMB芯片实现的供应商资质。

许志翰被业界称为是芯片界创业经历最曲折的企业家。我曾请教过许志翰,是什么启发他做出如此之大的抉择。他表示,还是泰景这样完全市场化的芯片企业刺激了他:服务好全球老百姓普遍的需求才是真正大的机会。2011年,他去了几乎所有叫得出名字的山寨机公司交流,喝过的大酒也超过了之前所有的年份。智能手机集成GPS成为普遍需求,就是他在深圳寻找到的千载难逢的机遇。

卓胜微许志翰为集微网题词

他和我同年,也都是1990年读大学。

直播星机顶盒火爆:

封禁“黑锅”影响大,国科微IPO成功

2009年,有很多概念炒得火热,比如3G、地面数字电视、CMMB、IPTV等。不受关注的直播星机顶盒出乎意料地成为了2009年销售最火的行业。

彼时,在广大的农村地区,消费者还在为看到几套清晰的电视节目发愁。中星9号直播星升空带来的免费卫视节目为偏远地区农村用户带来了影音享受。

2008年汶川地震发生后不久,当地情势危急,余震不断,而此时位于四川省的西昌卫星发射中心即将迎来一次重要的发射任务,厂房内的中星9号卫星已经进入燃料加注前的准备阶段。北京时间2008年6月9日20时15分,西昌卫星发射中心用“长征三号乙”运载火箭,成功将“中星9号”广播电视直播卫星送入太空。

中星9号成为了中国第一颗广播电视直播卫星。中星9号是专门用于“村村通”工程的直播卫星,卫星下行波束有效覆盖整个中国疆域,面向中西部偏远地区近2亿电视人群提供卫星数字电视。采用了法国阿尔卡特宇航公司SB4100系列成熟商用卫星平台,是一颗大功率、高可靠、长寿命的电视卫星。

采用我国有自主知识产权的ABS-S技术标准,开通了4个36MHz的转发器,免费传送47套标清电视节目及47套广播节目用于“广播电视村村通”一期工程,清流播出。

“中星9号”直播卫星采用信号直接到户的传输方式,最大优点就是使用的“锅”小了,个体用户只需要通过安装使用口径较小的小锅(俗称小耳朵)和接收机就可以直接接收。

卫星直播业务得到了广大老百姓极大的认可,“户户通”业务迅猛发展。屋顶上老一代的八木天线越来越少见,锅却越来越多了。

图注:锅(天线)、高频头、机顶盒

观众对免费电视的趋之若鹜,还是使得“山寨锅”市场迅速成长。据统计,仅2009年一年,就有多达4000多万山寨锅流入市场。直播卫星地下市场给传统有线电视业务带来了巨大的冲击,在一些山寨锅“重灾区”,有线电视用户甚至减少了20—30%。

2009年12月,广电总局对中星9号进行了加密升级。

2010年1月,中星9号开始发送加密信号,正版机用户经过升级可正常收到48套电视节目,而“山寨锅”用户只能收12个频道。2010年3月,广电总局科技司发布通知,称将对中星9号直播卫星解调芯片和机顶盒进行检查。广电持续打击山寨卫星机顶盒(黑盒子、黑锅),经过五次空中升级和加密,加上对“山寨锅”生产销售企业的清剿,直播卫星地下市场得到了基本遏制。不过,直播星用户的发展也跟着放缓慢了。

2010年3月,CCBN2010中国国际广播电视信息网络展览会上,基于技术测试和行业研究需要,我找到某卫星机顶盒厂家,定了一套卫星机顶盒加天线(直径45厘米的卫星小锅),一共400元,安装费另算。不用交有线电视费,画质也够清晰,唯一不够美好的是没有中央三台,看不了“星光大道”。好景不长,因卫星直播业务对有线电视带来了巨大的冲击,国家有规定城市区域不准装直播星的小锅,我就自己拆掉了。

直播星机顶盒需求的半导体器件主要包括解调芯片、解码芯片和调谐芯片,为直播星机顶盒提供芯片的厂商包括了中天联科、上海高清、锐迪科、杭州国芯、上海澜起、北京海尔、泰合志恒、上海华亚、苏州中科、上海智迈、湖南国科微、台湾络达、日本夏普等。

和前面所述的几个故事一样,国产芯片陷入了惨烈的价格战。卫星机顶盒的价格从几百元一路跌到了100多。农村舅舅装了一个中星6号的机顶盒,以及超过1米的大锅,总价才区区200元。后来有线和网络都铺过来了,就拆掉了。

老杳记录了历史。2011年,与旧版机顶盒采用招标采购不同,新版机顶盒最大的变化在于市场机制的引进,广电部门放弃招标,只负责CA卡的发送,而机顶盒的销售完全有市场渠道负责,既避免了暗箱操作,也因为市场竞争的引进保证了机顶盒销售价格的迅速下调,最大限度让利消费者。

2017年,湖南国科微上市,直播星机顶盒芯片是其主要的业务,技术领先同行且不断升级,获得了越来越多的市场份额。芯片业“赢家通吃”是规律,为什么偏偏是地处内地的国科微?这应该和湖南的广电事业发达有关。2020年,国科微推出了第四代直播星机顶盒芯片,但是老百姓已经不怎么关注了。

2018年的报道显示:中星9号已在轨运行10年,共传输15套高清、76套标清和67套广播节目,直播卫星用户数目超过1.3亿人。

在中国特定国情下,直播星用户数在逐渐减少,主要有两个原因。一是直播卫星只允许在网络未通达的区域发展用户,但这样的区域越来越小,因为三大运营商的网络覆盖深入到了穷乡僻壤,越来越多的家庭用上了宽带。

二是智能手机带来巨大冲击。一方面,手机视频横行,使得电视机开机时间在不断下降。另一方面,通过手机投屏看电视也很方便,不少家庭已取消订阅有线电视业务,正如取消座机一样。

钢铁侠马斯克的SpaceX上天运行,让我们对卫星通信有了更多的梦想。未来的6G,将和卫星做更好的结合。可以预计,智能手机和卫星接收终端未来将会有融合。

栏目主编:王海燕 文字编辑:王海燕

来源:作者:戴辉

300亿巨头放大招!“造芯片”

中国基金报记者 米洛

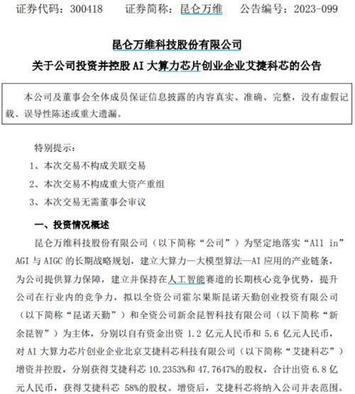
宣布专注AI后,市值360多亿的昆仑万维又出手了。

9月20日晚间,昆仑万维发布公告称,公司拟合计出资6.8亿元,获得艾捷科芯58%的股权,后者是一家AI芯片公司。

作为今年的AI大牛股,昆仑万维这一动作迅速引发投资者关注。

值得一提是,昆仑万维开发的天工大模型已经开启内测,是A股为数不多独立推出AI大模型的公司之一。

通过此次收购,昆仑万维进一步向上游拓展,有意打造AI芯片。

在业内人士看来,在ChatGPT的带动下,包括互联网巨头在内的一众实力玩家纷纷推出自研AI大模型,大模型的背后需要巨量的算力支持。

“受诸多因素影响,国内企业并不能足量采购英伟达的算力芯片,因此,自研成为一条必选之路。”上述业内人士说。

联手业界专家

按照计划,昆仑万维拟以全资公司昆诺天勤、新余昆智为主体,分别以自有资金出资 1.2 亿元和 5.6 亿元,对 AI 大算力芯片创业企业艾捷科芯增资并控股,分别获得艾捷科芯10.2353%和47.7647%的股权,合计出资6.8亿元,获得艾捷科芯58%的股权。

交易完成后,艾捷科芯将并入上市公司报表。

资料显示,艾捷科芯设立于今年8月1日,其创始人蒋毅敏1996年毕业于清华大学电子工程系,后在美国马里兰大学获得电机工程专业硕士和博士学位。

蒋毅敏于2005年归国联合创立半导体设计公司北京中天联科科技有限公司,任首席技术官。中天联科因业绩突出于2009年被国际知名的 iSuppli 公司评为中国集成电路设计企业第一名。

除了负责技术,蒋毅敏还参与芯片科技创新相关的风险投资,于2012年至2016年在中信资本任合伙人负责芯片相关的风险投资,曾投资了安路科技、盛科通信、云英谷等。

公告显示,艾捷科芯现有股东为碧捷安芯、艾捷苍山、艾捷雄关、艾捷彩视。其中,碧捷安芯持有艾捷科芯53.7562%的股权。

“一卡难求”中寻突破

对于此次交易,昆仑万维表示,AI 算法模型对于算力的巨大需求,推动了芯片业的蓬勃发展。在 AI 技术当中,算力是算法和数据的基础设施,支撑着算法和数据,进而影响整个 AI 产业的发展,算力的大小代表着对数据处理能力的强弱。算力源于芯片,通过基础软件的有效组织,最终释放到终端应用上,作为算力的关键基础,芯片的性能决定着 AI 产业的发展。

公司进一步表示,控股艾捷科芯,有利于把握人工智能产业爆发给上游智能芯片市场带来的巨大增长机遇,为公司 AGI 和 AIGC 业务的发展提供算力保障,建立并保持在人工智能赛道的长期核心竞争优势,深度契合公司“All in”AGI 与 AIGC 的的战略规划,昆仑万维也将完成涵盖人工智能芯片、大模型、AI 应用的大算力—大模型算法—应用的全产业链布局。

公司还表示,完成控股后,将携手蒋毅敏,与国内芯片领域顶尖科研机构中国科学院微电子研究所强强联合,在 AI 大算力芯片研发层面力求突破,打造更先进的人工智能芯片。

上述所言不虚,目前国内“百模大战”已经上演,但大模型所需的算力依然缺乏。

根据 IDC 预计,国内2026年智能算力规模有望进入每秒十万亿亿次浮点计算级别,2021-2026 年国内智能算力规模年复合增长率有望达 52.3%。

巨大需求对应的,是AI芯片的缺乏。

目前,英伟达提供的高端算力,在国内市场依然“一卡难求”。英伟达A800 80GB PCie标准版GPU的市场价早已超过10万元/片,但依然不容易买到。

正因如此,国内不少芯片企业选择将AI芯片作为主攻方向,试图在需求巨大的市场中分得一杯羹。

值得一提的是,就在上周,昆仑万维刚刚宣布,将聚焦于AI领域投资。

彼时,在新董事长方汉的强烈建议下,公司董事会与周亚辉协商,为更好的聚焦于AGI 和AIGC 业务,减少外界对于公司多元发展方向的疑虑,拟将全资子公司宁波点金和昆诺天勤所持北京绿钒50%的股权及未来可转成10%股权的可转债转让给周亚辉。

公司强调,以后除了公司旗下昆仑资本的科技VC基金少数股权财务投资外,公司不再做任何人工智能上下游行业以外的其他行业的控股型或长投型投资。

编辑:舰长

审核:木鱼

相关问答

凯恩斯KES-888中星九号卫星天线如何调节?

凯恩斯KES-888山寨机有多种芯片组合。在锅盖天线正常状态下,如果按常规恢复出厂设置后,自动搜索、特殊搜索或手动单频点搜索,不能解决问题的,只能刷机升级...

盛世昊通拼车车是正规公司吗?

业执照,拥有专业的驾驶员团队和车辆保险保障,保障乘客的安全和...公司拥有完善的经营资质、合法营业执照,拥有专业的驾驶员团队和车辆保险保障,保障乘客的安...

中星9号转中星6B?

中星9号双模机切换方法大全1.四川通达:在全屏状态下,按F1键,即可实现系统自动转换。2.思达科非常61:按蓝色键一次,红色键四次,确定即可。3.凯恩斯双模...

四川省泸州市南天商城有一个美达公司吗

安徽砀山唐寨唐氏:堂号为桐叶堂,始祖唐琦乃宋御史唐炯七世孙远大国宗儒,高占朝成世,怀文景广运,立志学继先;谆厚传家永,廉朴滋荫长,勤谨培元本,谦蔼...

 昭阳k4350a  浙江省国际旅行社 
王经理: 180-0000-0000(微信同号)
10086@qq.com
北京海淀区西三旗街道国际大厦08A座
©2026  上海羊羽卓进出口贸易有限公司  版权所有.All Rights Reserved.  |  程序由Z-BlogPHP强力驱动
网站首页
电话咨询
微信号

QQ

在线咨询真诚为您提供专业解答服务

热线

188-0000-0000
专属服务热线

微信

二维码扫一扫微信交流
顶部