芯片供应商
HOME
芯片供应商
正文内容
锯齿波芯片 开关电源芯片内部结构
发布时间 : 2026-03-03
作者 : 小编
访问数量 : 23
扫码分享至微信

开关电源芯片内部结构

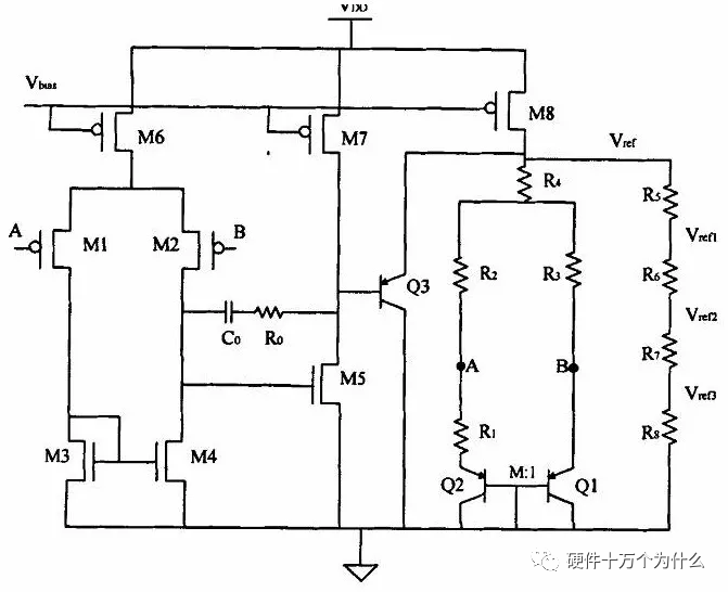
作为一名电源研发工程师,自然经常与各种芯片打交道,可能有的工程师对芯片的内部并不是很了解,不少同学在应用新的芯片时直接翻到 Datasheet 的应用页面,按照推荐设计搭建外围完事。如此一来即使应用没有问题,却也忽略了更多的技术细节,对于自身的技术成长并没有积累到更好的经验。今天以一颗 DC/DC 降压电源芯片 LM2675 为例,尽量详细讲解下一颗芯片的内部设计原理和结构,IC 行业的同学随便看看就好,欢迎指教!LM2675-5.0 的典型应用电路打开 LM2675 的 DataSheet,首先看看框图这个图包含了电源芯片的内部全部单元模块,BUCK 结构我们已经很理解了,这个芯片的主要功能是实现对 MOS 管的驱动,并通过 FB 脚检测输出状态来形成环路控制 PWM 驱动功率 MOS 管,实现稳压或者恒流输出。这是一个非同步模式电源,即续流器件为外部二极管,而不是内部 MOS 管。下面咱们一起来分析各个功能是怎么实现的!基准电压类似于板级电路设计的基准电源,芯片内部基准电压为芯片其他电路提供稳定的参考电压。这个基准电压要求高精度、稳定性好、温漂小。芯片内部的参考电压又被称为带隙基准电压,因为这个电压值和硅的带隙电压相近,因此被称为带隙基准。这个值为 1.2V 左右,如下图的一种结构:这里要回到课本讲公式,PN 结的电流和电压公式:可以看出是指数关系,Is 是反向饱和漏电流(即 PN 结因为少子漂移造成的漏电流)。这个电流和 PN 结的面积成正比!即 Is->S。如此就可以推导出 Vbe=VT*ln(Ic/Is) !回到上图,由运放分析 VX=VY,那么就是 I1*R1+Vbe1=Vbe2,这样可得:I1=△Vbe/R1,而且因为 M3 和 M4 的栅极电压相同,因此电流 I1=I2,所以推导出公式:I1=I2=VT*ln(N/R1) N 是 Q1 Q2 的 PN 结面积之比!回到上图,由运放分析 VX=VY,那么就是 I1*R1+Vbe1=Vbe2,这样可得:I1=△Vbe/R1,而且因为 M3 和 M4 的栅极电压相同,因此电流 I1=I2,所以推导出公式:I1=I2=VT*ln(N/R1) N 是 Q1 Q2 的 PN 结面积之比!这样我们最后得到基准 Vref=I2*R2+Vbe2,关键点:I1 是正温度系数的,而 Vbe 是负温度系数的,再通过 N 值调节一下,可是实现很好的温度补偿!得到稳定的基准电压。N 一般业界按照 8 设计,要想实现零温度系 数,根据公式推算出 Vref=Vbe2+17.2*VT,所以大概在 1.2V 左右的,目前在低压领域可以实现小于 1V 的基准,而且除了温度系数还有电源纹波抑制 PSRR 等问题,限于水平没法深入了。最后的简图就是这样,运放的设计当然也非常讲究:如图温度特性仿真:振荡器 OSC 和 PWM我们知道开关电源的基本原理是利用 PWM 方波来驱动功率 MOS 管,那么自然需要产生振荡的模块,原理很简单,就是利用电容的充放电形成锯齿波和比较器来生成占空比可调的方波。最后详细的电路设计图是这样的:这里有个技术难点是在电流模式下的斜坡补偿,针对的是占空比大于 50%时为了稳定斜坡,额外增加了补偿斜坡,我也是粗浅了解,有兴趣同学可详细学习。误差放大器误差放大器的作用是为了保证输出恒流或者恒压,对反馈电压进行采样处理。从而来调节驱动 MOS 管的 PWM,如简图:驱动电路最后的驱动部分结构很简单,就是很大面积的 MOS 管,电流能力强。其他模块电路这里的其他模块电路是为了保证芯片能够正常和可靠的工作,虽然不是原理的核心,却实实在在的在芯片的设计中占据重要位置。具体说来有几种功能:1、启动模块启动模块的作用自然是来启动芯片工作的,因为上电瞬间有可能所有晶体管电流为 0 并维持不变,这样没法工作。启动电路的作用就是相当于“点个火”,然后再关闭。如图:上电瞬间,S3 自然是打开的,然后 S2 打开可以打开 M4 Q1 等,就打开了 M1 M2,右边恒流源电路正常工作,S1 也打开了,就把 S2 给关闭了,完成启动。如果没有 S1 S2 S3,瞬间所有晶体管电流为 0。2、过压保护模块 OVP很好理解,输入电压太高时,通过开关管来关断输出,避免损坏,通过比较器可以设置一个保护点。3、过温保护模块 OTP温度保护是为了防止芯片异常高温损坏,原理比较简单,利用晶体管的温度特性然后通过比较器设置保护点来关断输出。4、过流保护模块 OCP在譬如输出短路的情况下,通过检测输出电流来反馈控制输出管的状态,可以关断或者限流。如图的电流采样,利用晶体管的电流和面积成正比来采样,一般采样管 Q2 的面积会是输出管面积的千分之一,然后通过电压比较器来控制 MOS 管的驱动。还有一些其他辅助模块设计。恒流源和电流镜在 IC 内部,如何来设置每一个晶体管的工作状态,就是通过偏置电流,恒流源电路可以说是所有电路的基石,带隙基准也是因此产生的,然后通过电流镜来为每一个功能模块提供电流,电流镜就是通过晶体管的面积来设置需要的电流大小,类似镜像。总 结以上大概就是一颗 DC/DC 电源芯片 LM2675 的内部全部结构,也算是把以前的皮毛知识复习了一下。当然,这只是原理上的基本架构,具体设计时还要考虑非常多的参数特性,需要作大量的分析和仿真,而且必须要对半导体工艺参数有很深的理解,因为制造工艺决定了晶体管的很多参数和性能,一不小心出来的芯片就有缺陷甚至根本没法应用。整个芯片设计也是一个比较复杂的系统工程,要求很好的理论知识和实践经验。最后,学而时习之,不亦说乎!

作者:李斌

原文链接:https://bbs.elecfans.com/jishu_2003090_1_1.html

LM567是什么芯片?LM567引脚图及功能+LM567 工作原理,轻松搞定

我是小七,给大家分享电子元器件选型电路项目 等知识,干货满满 。大家不要错过,建议收藏 ,错过就不一定找得到了,内容仅供参考,图片记得放大观看。

如果有什么错误或者不对,欢迎各位大佬指点

图片来源于网络

今天是 LM567芯片, 主要是以下几个方面:

1、LM567是什么芯片 ?2、LM567 引脚图及功能 3、LM567 3D 模型 4、LM567 工作原理 5、LM567 特性规格参数 6、LM567 应用电路 7、LM567 的作用 是什么?

一、LM567是什么芯片?

LM567 是一种通用音调解码器芯片 ,设计用于在通带内存在输入信号时提供接地的饱和晶体管电阻开关 。该电路由一个I和Q检测器 组成,该检测器由一个确定解码器中心频率的压控振荡器驱动,外部元件用于独立设置中心频率,带宽和输出延迟

LM567芯片实物图

二、LM567 引脚图及功能

下面为 LM567 引脚图及功能图

LM567 引脚图及功能

LM567 引脚功能图:

LM567 引脚功能图

引脚4和引脚7 :分别是 IC 的正 (Vdd)负 (Vss) 电源输入

引脚3 :是输入的感测输 入,用于检测给定的锁相环频率 ,换句话说,该引脚将锁定匹配的中心频率,该中心频率可以通过一对外部设置在 IC 内部遥控网络。

引脚5和6 :用于通过根据需要设置 R1、C1 的值来创建中心频率 ,并且该频率被感测输入 引脚3用于锁定并在引脚8处创建逻辑零这是IC的输出引脚。

输出引脚8 :通常为逻辑高电平 ,一旦在 IC 的引脚3检测到匹配频率,就会变为逻辑零。

引脚1和2 :用于确保正确过滤所涉及的频率 ,以便 IC 不会由于任何现有的寄生或杂散噪声干扰而产生任何错误输出。

三、LM567 CAD 模型

1、LM567 电路符号

LM567 电路符号

2、LM567 封装尺寸

LM567 封装尺寸

3、LM567 3D模型

LM567 3D模型

四、LM567 工作原理

1、LM567 功能框图

下面为LM567芯片的功能框图:

LM567 功能框图

2、LM567 内部结构

LM567 全称“锁相环音译码器 ”,封装形式采用8脚双列直插 ,内部结构及引脚功能如下图所示。其内部电路结构由正交相位检波器锁相环放大器 等。

LM567 的工作电压 范围为4.75-9V ,工作频率 可达500KHz,静态工作电流 仅为8mA。

③脚为信号输入端 ,要求输入信号大于2 5 mV。⑧脚为逻辑输出端 。从图中可以看出,它是集电极开路晶体管输出,允许最大灌电流为100 mA。⑤、⑥脚外接电阻电容决定中心频率f 0≈1/1.1RC IC 内部压控振荡器。 引脚①和②通常分别接地 ,组成输出滤波网络和环路低通滤波网络。连接到引脚 ② 的电容决定了捕获带宽 ,电容值越大,环路带宽越窄。

LM567 内部结构

3、LM567工作原理

音调解码器LM567工作 时,其锁相环内部电流控制振荡器产生一定频率和相位的振荡信号。

该信号与③脚输入的信号一起送入正交鉴相器 进行比较。当信号频率落在给定通带内时,锁相环锁定该信号,同时控制LM567内部三极管上电,LM567输出端输出低电平。

LM567的⑤脚输出内部振荡器的方波信号 ,⑥脚输出锯齿波脉冲 。两者的频率都与内部振荡器的中心频率相同。②脚是锁相环鉴相器 的输出。上的电压是F/V转换后的信号。如果将音调信号输入到②脚,则⑤脚输出由②脚输入信号调制的FM方波信号

从LM567的基本功能来看,LM567可以用作振荡器、调制器或解调器 。因此,它可以作为电路中的基本器件。LM567的应用具有解码输入信号中特定频率 的功能,广泛应用于通信、遥控、测量、频率监测等领域。

LM567引脚图

1)正确设置 LM567 A工作频率和B带宽,A适当

我们知道LM567内部振荡频率f 0 可以在0.1KHz到500KHz范围内预先设置,其对应的带宽也可以在7%f0 到14%f0的场域范围内根据需要确定。

因此,检测信号 确定后,内部振荡频率 f0 LM567的5、6脚应设置为与被测信号的中心频率重合,并使用与LM567的5、6脚连接的定时元件R、C,精度高。

其中,中心频率 的设置可以通过调谐器R的阻值来确定 ,调整时要防止R短路或开路,否则⑧脚输出电平是否有输入信号与否。LM567的②脚外接电容决定了捕获带宽。容量越小,捕获带宽越宽。 但不能一味地通过减小电容来增加带宽,以免降低抗干扰能力甚至误触发,影响产品的可靠性。

2)使通带的C输入频率与振荡A的C输入频率一致尽可能多

需要注意的是,通带的中心频率并不总是与振荡器的中心频率重合 ,有时会出现严重偏差。这将不可避免地导致可靠性和灵敏度的下降。因此,应采取措施使两个中心尽可能重合。 下图所示的电路可以使两个中心的频率偏移最小。

LM567 电路

3) LM567 S的工作电压应为S表

LM567工作电 压的稳定性对音译码器中心频率的稳定性有固定的响应。

4)输出端带电时避免误操作

LM567在上电瞬间输出低电平。因此,对于一些遥控电路,需要在输出端加一个CR积分延时电路以免开机时误动作 ,这在通断控制电路中尤为重要。

五、LM567 特性规格参数

1、绝对最大额定值

绝对最大额定值 是指表示 IC 在电压、电流和功耗方 面的最大容忍能力 的值。下表解释了IC LM567相关参数的绝对最大额定值:

LM567绝对最大额定值

2、主要特点

广泛的可设置频率范围0.01 Hz 至 500 kHz ),这意味着传感通带可以设置在 0.1 至 500 kHz 之间,提供了一个很大范围的选择,因此可以从该芯片实现无限的独特配置中心频率 高度稳定,确保精确的通带限制 ,使该装置具有非常可靠的检测功能独立可控带宽最高14% ),正如功能所暗示的那样,带宽也可以在合理的范围内调节。高带外信号和噪声抑制 ,再次确保上述功能的检测和实施过程中的高可靠性。具有 100 mA 电流吸收能力的逻辑兼容输出 ,允许输出处理相对较高的负载,而无需使用额外的缓冲级,例如晶体管驱动级。对错误信号的固有免疫力 ,确保芯片不会因不正确的频率检测或存在杂散或虚假瞬时信号而产生错误结果。使用外部电阻 可在 20 比 1 的范围内调整频率 ,此功能再次使芯片具有高度的灵活性和动态性。

3、锁相环中心频率

是在没有输入信号 的情况下内置电流控制振荡器电路自由运行频率

4、检测带宽

这是可以提供给上述中心频率的频率范围 ,在该频率范围内,具有高于 20mV 阈值电压的输入信号的存在会导致 IC 的输出变低,此功能指的是循环捕获范围。

5、锁定范围

它是在存在阈值电压高于 20mV 的相关输入信号时使输出能够切换到逻辑零的最大频率范围。

6、检测带

它是指示最佳检测水平的幅度 ,集中在中心频率周围。它由公式给出:

检测带 = (fmax + fmin – 2fo)/2fo

其中fmax和fmin是检测频带的频率阈值,fo是中心频率。

六、LM567 应用电路

1、LM567 应用电路-可调音调解码器电路

1)元器件清单

需要以下组件来制作可调音调频率解码器电路:

LM567 应用电路-元器件清单

2)电路图

LM567 应用电路-可调音调解码器电路

3)工作原理

运行该 IC 的最小和最大电压为 4.75 V至 9 V直流电 ,该电路可以在 5-9 V直流电的任何电压下运行 。该IC的中心频率 由50K欧姆可变电阻调整和设置输入频率 或音调在 IC 的引脚 3(输入引脚)检测

每当 IC 检测到所需频率或中心频率时,其输出就会变低。 该 IC 的输出可以驱动大约 100mA 的负载,因此继电器开关可以直接从该 IC 的输出引脚引出。输出也可以馈送到数字电路或微控制器进行进一步处理。

2、LM567 应用电路-锁相环(PLL)振荡器

该电路是一个锁相环(PLL)双频精密振荡器 ,该电路的主要组件是 LM567

LM567 有一个内部压控振荡器,可产生 fo = 1(R1C1) Hz 的基频。如果将其用作引脚 3 的输入,则引脚 8 输出将以两倍于 fo 的速率切换。因此,该精密振荡器电路为用户提供了两个输出 - 一个以 R1 和 C1 定义的基频 fo 输出,另一个以等于 2 fo 的频率输出。

LM567 应用电路-锁相环(PLL)振荡器

3、LM567 应用电路-红外速度传感器电路

基于LM567的红外速度传感器电路图 如下图所示。LM567的内部振荡器 提供方波信号驱动四个LED发出红外光,频率R2和C4 决定。

LM567 应用电路-红外速度传感器电路

当车辆通过传感器时,LED 发出的红外线被车身反射光敏管Q1接收反射光 ,经三极管放大转换成电压信号,送入LM567 内部的鉴相器 进行同步解调 ,再经LM567内部的比较器 转换成数字信号 , 8脚输出。

输出信号 传送到路测仪,触发路测仪内的计时装置开始计时。同理,当车辆在B点通过传感器时,会产生触发信号,停止计时装置,通过路测仪。

LM567是一款锁相环音频解码电路。在电路中,它用于频率选择,即只有当3脚输入信号的频率与LM567内部振荡器的频率一致时,电路才输出低电平,否则输出高电平。等级。也就是说,只有当Q1接收到的反射红外光来自自身电路中的LED时,LM567才会向路测仪输出一个由高到低的触发信号。

该电路最大的特点是实现了红外发射频率与接收电路工作频率的自动同步;即红外发射部分没有专门的脉冲发生电路,直接从接收部分的检测电路引入脉冲(LM567锁相中心频率信号)。

这样就简化了布线和调试工作,避免了因周围环境和元器件参数变化而引起的发射和接收频率不一致,消除了相邻传感器之间的相互干扰,大大增强了电路的稳定性和抗干扰能力。

4、LM567经典应用电路图

下面介绍在载波通信应用中使用的锁相环 LM567经典应用电路, 但下面介绍的三种电路都是经过实践检验的,供热爱载波通信的朋友参考。

1)LM567经典应用电路图1

LM567经典应用电路图1

2)LM567经典应用电路图2

LM567经典应用电路图2

3)LM567经典应用电路图 3

LM567经典应用电路图 3

七、LM567 的作用是什么?

IC567 可以被认为是一种多功能芯片,因为它在电子领域提供了无限范围的应用,下面讨论其中的一些应用:

按键音解码 : 人的触摸响应可能会产生不同的频率,当使用这个芯片时,它可以通过使用许多 IC LM567 配置来适当地解码。载波电流遥控器 :我们现有的电源线可以非常有效地用作房间之间通信或从一个房间远程控制设备到另一个房间的传输媒介。这些动作可以通过使用 LM567 IC 来实现。红外线控制(遥控电视等) :由于 LM567 的中心频率被紧密锁定,它可用于精确检测来自给定手机的红外线波。与普通的 IR 遥控器不同,该电路能够更好地抵抗因切换 AC 电源设备而产生的杂散 RF 或 IR 干扰。频率监测和控制 :同样由于LM567 IC具有内置的精确频率检测范围,可用于精确监测给定范围的频率。无线对讲 :与开利遥控器一样,IC LM567 也适用于无线对讲系统。精密振荡器 :拟议 IC 中的锁相环功能也有助于将其用作精密振荡器,以实现精确调整的振荡或频率。

以上就是今天的内容,大家记得关注 ,给我点赞 哦,欢迎大家在评论区留言 ,请各位大佬多多指教

图片来源于小红书

相关问答

设计并实现一个锯齿波发生器电路?

有好多方案呢一,用现在流行的DDS芯片,比如AD9833之类的二,用专用信号发生器比上面的DDS强大一些比如MAX038,ICL0803三,如果非要用集成运放来实现,加稳压...

xfg1是什么仪器?

xfg1是函数信号发生器电子元件。函数信号发生器是一种信号发生装置,能产生某些特定的周期性时间函数波形(正弦波、方波、三角波、锯齿波和脉冲波等)信号。利...

电磁波可不可以是锯齿形波?如果可以,那它将回合正常的有何区分,它会衰变成正弦样吗?

电磁波可以有各种不同的波形,市电220伏交流电可以产生50赫兹的电磁波。由于发电机线圈做圆周运动,所以是正弦波。用时基电路555可以产生方波或锯齿波。频率已...

xfg是什么电子元件?

xfg是函数信号发生器电子元件。函数信号发生器是一种信号发生装置,能产生某些特定的周期性时间函数波形(正弦波、方波、三角波、锯齿波和脉冲波等)信号。利...

频率值用五位数码管显示,波形用一】作业帮

[回答]89s52thisarticletotherealizationofaprogramcombiningdac0832controlsinusoidalwaves,wavea...

555芯片是什么?-ZOL问答

555芯片是什么?555讨论回答(5)555定时器是一种中规模集成器件,具有模拟和数...555时基电路是一种使用极为广泛的集成电路.根据外接电路的不同,可作波形发生器...

3843电源芯片引脚功能?

他的引脚和3842一样,1脚内部放大器输出,2脚电压反馈输入,3脚电流检测保护,4脚RT/CT端,5脚接地,6脚输出,7脚供电端,8脚5V基准电压输出,3843的特点:启动...他的...

在protues中555时基电路芯片是什么?

这与电路的接法有关.555时基电路是一种使用极为广泛的集成电路.根据外接电路的不同,可作波形发生器,产生方波,锯齿波,窄脉冲等,可作单稳双稳电路,可作定时器比...

ic494是什么集成块?

ic494是一个固定频率的脉冲宽度调制电路集成块,内置了线性锯齿波振荡器,振荡频率可通过外部的一个电阻和一个电容进行调节,输出脉冲的宽度是通过电容CT上的正...

tas5751m各脚电压及功能?

AN5534的特点有:1、内置稳定的锯齿波发生器,发生器单独工作,与输入脉冲宽度无关。2、可以工作于50/60Hz交流频率下。3、锯齿波信号最小回扫时间为100us。A...

 广州方圆大厦  舒友阁睫毛增长液 
王经理: 180-0000-0000(微信同号)
10086@qq.com
北京海淀区西三旗街道国际大厦08A座
©2026  上海羊羽卓进出口贸易有限公司  版权所有.All Rights Reserved.  |  程序由Z-BlogPHP强力驱动
网站首页
电话咨询
微信号

QQ

在线咨询真诚为您提供专业解答服务

热线

188-0000-0000
专属服务热线

微信

二维码扫一扫微信交流
顶部