电子展会
HOME
电子展会
正文内容
狗芯片办理 关注|犬类芯片管理登记服务已开始,办理地点,方式请收好
发布时间 : 2025-05-07
作者 : 小编
访问数量 : 227
扫码分享至微信

关注|犬类芯片管理登记服务已开始,办理地点、方式请收好

宁波公安目前正在全市范围内推行犬类芯片登记管理,市民只要携带一些简单的材料前往指定宠物医院,就能免费给狗狗植入一个“电子芯片”,给它做一张永不丢失的“犬只第二代身份证”。

据了解,犬类芯片十分小巧,大约只有米粒大小,上面载有养犬人的姓名、养犬地点、犬只编号、注射狂犬病疫苗的时间等信息。以后,不管是例行检查还是登记管理,只要拿出相应的一个手持扫描机子对着芯片轻轻一扫,跟狗狗有关的所有信息都能一目了然。

(△“黑点”为犬类芯片)

那么,犬类芯片植入如何办理?

对宠物狗会造成伤害吗?

市公安局治安支队三大队副大队长贝璐杰 介绍说,“犬类芯片管理是一种国际上通用的犬只登记管理技术,通过一次性注射器植入到犬只的皮下组织,对犬只没有任何副作用,同时芯片的使用有效期长达20年,所以它是一种安全、长效的动物身份识别技术。”

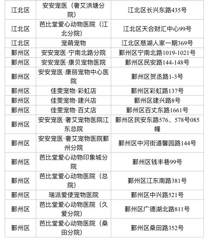
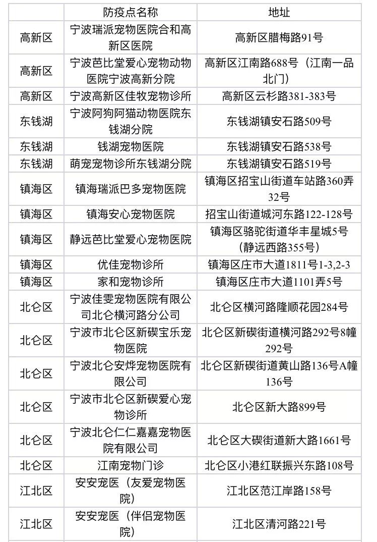
截止目前,在高新区、东钱湖、鄞州、北仑、镇海、江北等地,公安机关已通过与宠物医院联动,先后在安安宠医、瑞派宠医、芭比堂、佳雯宠医等多家宠物医院内推出了犬类芯片管理登记服务,已成功帮助超过一万只城市犬只进行犬类芯片植入。海曙、余姚等其它地方正在积极的筹备中,很快将推出此项便民服务举措。

那么如何才能办理此项服务?

犬主只要拿着本人身份证(流动人口需提供居住证明,租住房屋人员需提供租房协议),然后带上爱犬到宠物医院。接下去,就可以交由宠物医院的工作人员对犬只进行免疫(已经免疫的犬只需携带有效免疫证件)、注射芯片及登记。合格后,发放犬证、犬牌。整个过程一般只需要5分钟,而且完全免费。

除了直接前往宠物医院办理以外,市民也可以通过登入手机端APP“芯爱”(联动的宠物医院内都有相应软件下载二维码),按照软件上的信息指引,填写相关的基础信息,然后预约前往就近的宠物医院进行办理登记。这样提前做好信息登记和办理预约,整个流程将更加快速完成。

另外,养犬的个人和单位必须遵守《宁波市限制养犬规定》、《宁波市文明行为促进条例》。下步,警方将按照《宁波市限制养犬规定》、《宁波市文明行为促进条例》相关规定,加大对不文明养犬行为的处罚力度。 请广大市民继续讲文明、守秩序、树新风,遵规守约依法文明养犬,为宁波建设文明和谐城市贡献一份力量。

新闻多一点

有以下情形的,可先登记备案,延后芯片注射:

一、犬龄三个月以下的幼犬;

二、尚在孕期的母犬;

三、产后两周内的母犬;

四、正处于大病中或病后康复期;

五、专业医生判断为暂缓注射的情况。

在此也呼吁广大养犬市民及时前往指定登记点预约办理,爱它就请给它个身份。

犬类注射医院汇总表

编 辑 | 李鑫文 责 编 | 沈欣 刘海怿

核 发 | 张吉峰 通讯员 | 徐逸波

不用再担心爱犬走丢,深圳免费为狗狗植入芯片“身份证”|硬科技

记者 | 佘晓晨

编辑 |

狗子们也要有身份证了,还是芯片植入的那种。

5月29日,深圳市城市管理和综合执法局宣布全面启动为犬只免费植入电子芯片的工作,要求深圳市所有犬只必须注射芯片。官方表示,到今年年底前,实现系统登记犬只100%注射芯片。

据以上机构称,接下来,他们将向社会公布芯片注射机构和位置,而未给犬只注射电子芯片的,将视为无证养犬。

这些芯片存储的信息包括宠物的出生、健康记录、主人联系方式等,植入芯片之后,犬只的信息都将上传至后台系统,实现可溯源。因此,注射芯片最重要的作用是确定犬只的主人以及防丢失。

当然,也有人担心植入芯片后的安全,但实际上,这类宠物芯片内部并没有电池,可以存储信息,其原理为利用射频识别(Radio Frequency Identification,简称“RFID”)技术和微功耗集成技术,用特殊的封装工艺制作成微型的电子芯片。

此外,植入芯片的操作过程较为简单,将芯片植入宠物相应部位的皮下,风险较低,需要时也可以取出。

据官方介绍,深圳给市民提供的免费犬只芯片由各区自行购买,其采购需符合ISO 11784/11785动物识别国际标准,尺寸限制在14mm以内。

界面新闻查询一家射频识别技术有限公司网站发现,该公司生产的动物芯片即采用物联网RFID技术。据其官网介绍,利用RFID提供的唯一识别码,可以对被标识的宠物逐一准确识别。同时,配合专用读写设备可以对被标识宠物身份进行校验,防止伪造身份。

不过,这种芯片并不能实时定位,溯源等操作也必须到相关机构的犬只管理后台才可查看。例如深圳犬只芯片记录的就是一串15位长度的国际唯一数字编码,授权人员需要通过专业设备读取芯片编码,其他人无法获取信息。

实际上,国内已有不少城市开展此项工作。今年5月14日,重庆市江北公安分局联合辖区内一家宠物医院,为狗狗免费办理疫苗注射、电子芯片植入,从而减少涉犬纠纷。从2019年7月18号开始,杭州主城区就推出犬只芯片植入免费服务。

相比之下,国外为动物植入芯片的普及率更高,也开始纳入相关法律。在英国、新西兰等国家,法律强制要求犬只必须植入芯片;2019年6月,日本众议院也通过了一项动物保护法修正案,规定宠物猫、狗需要义务植入芯片,防止宠物主人遗弃、虐待动物。可以肯定的是,当更多宠物拥有“身份证”,国内的动物保护和管理也会越来越规范。

相关问答

您好,咨询一下办狗证需要什么资料_法律问答—华律网

[回答]狗证办理需要户口本、身份证、符合养犬证明、狗狗的免疫证明以及狗狗四张照片,此外还需要按照办理狗证的步骤,填写其他的相关材料信息。一是注射疫...

办狗证还要给狗的身上打芯片吗?

这样做主要是为了在狗不小心丢失的时候找回。狗一旦丢失,可以通过植入在狗身体里的芯片登记信息找得到狗主人。一般要办狗证是需要将狗进行登记手续的。申请...

上海狗证如何办理_法律问答—华律网

[回答]上海办狗证的步骤如下:1、先到需要办证的地址所在区的犬管办领取申请表;2、填写内容:需要4户邻居签字同意(让邻居签名、写邻居的地址)。3、居委会(...

狗狗芯片要放冰箱里面吗?

1不需要放冰箱里面2狗狗芯片是一种微型电子设备,用于识别和追踪宠物的身份信息。它通常被植入在狗狗的皮下组织中。与食物或药物不同,狗狗芯片不需要冷藏或...

办理狗证的给的“芯片”是什么东西呢?-懂得

植入耳朵里。建议现在尽快做,等天热了再弄,容易发炎。很多狗狗就是夏天做这个发炎了,好可怜。

狗狗注了芯片不见了怎么找回?

芯片在中国是没什么作用的,没有GPS定位,只能贴告示咯芯片在中国是没什么作用的,没有GPS定位,只能贴告示咯

狗狗打芯片派什么用途?

谢谢邀请!我们都知道,现在养狗的人是越来越多,很多城市中也出台了政策,规范文明养狗。那么注射芯片起到什么作用呢,主要有以下几点:一、狗狗有血统,注射...

2021年狗证办理流程?

2021年办狗证的流程1、养狗的条件首先铲屎官需要有中国合法的身份证明或者是依法成立的单位,有可以完全民事行为的能力,有固定的住所,你可以是业主也可以是...

杭州地区免费给宠物狗植入芯片,结果进展缓慢,对此你怎么看?

印发通告到各社区居委会,生活小区,限定时日必须到指定地点植入芯片,对不办理的将怎么处理,开始以某个街道办或居委会作试点,中国有史以来都是散养狗,许多养...

我家狗丢啦!有芯片还能找到吗?

犬主可以自行决定是否注射芯片。由于人眼很难直接分辨相似狗狗的差异,因此通过注射芯片实现个性化是一个常用的方法。随着科技发展和管理理念上的变化,还可以...

王经理: 180-0000-0000(微信同号)
10086@qq.com
北京海淀区西三旗街道国际大厦08A座
©2026  上海羊羽卓进出口贸易有限公司  版权所有.All Rights Reserved.  |  程序由Z-BlogPHP强力驱动
网站首页
电话咨询
微信号

QQ

在线咨询真诚为您提供专业解答服务

热线

188-0000-0000
专属服务热线

微信

二维码扫一扫微信交流
顶部