芯片供应商
HOME
芯片供应商
正文内容
联想芯片门 当年的联想,是可以自己造芯片的
发布时间 : 2026-02-08
作者 : 小编
访问数量 : 23
扫码分享至微信

当年的联想,是可以自己造芯片的

最近我骂了好几天联想,有可能给大家带来了一点误解。

让很多人觉得这个公司,只是个贴牌组装厂,技术上一无是处。

其实不是这样的,你们看到的只是现在的联想。当年的联想,是个伟大的公司,他们有一些功绩,确实是可以载入史册的,如果它不变初心,按照当年的路线走下去,那么现在,他们本来是一家比华为更伟大的公司。

联想的前身,是1984年中科院计算机所成立的“中国科学院计算技术研究所新技术发展公司 ”,注册资本130万元,是一家全民所有制的国企。有着国家资本和中科院的科研技术支持,本身比外包出身的华为高到不知道哪里去了。

说到联想的历史,总绕不开一个人,这个人很重要,可以说,没有他,就没有当初的联想,然而这个人在中国IT和商业界,几十年间就像被遗忘了一样。现在大家都只知道“商业教父”柳传志,而忘了他的名字。

倪光南是谁?

这个人,如今已经是白发苍苍的老爷子了,上个月还出现在央视《中国经济大讲堂》,给大家讲解网络核心技术的重要性,他就是中国工程院院士,倪光南老先生

他是联想的创始人之一,是当年联想的总工程师,他一生心心念念的,就是中国的国产芯片、处理器,和国产的操作系统。但在那一个个历史的关键机遇期,都眼睁睁错过了机会。

当年计算所公司创业团队排序是:所长兼董事长曾朝茂副研究员,总经理王树和,总工程师倪光南 副研究员,副总经理张祖祥,副总经理柳传志 实习员。

倪光南当年所在的联想当年有多厉害?我简单说,他们在1985年,就设计研发出了“联想式汉卡”和微机,获得国家科技进步一等奖,并且在1988年开始研发芯片,到1993就研发出五个ASIC芯片,实现了产业化。 当年的华为还在做外包活计呢,绝对没有这个实力。

现在,我们哭着喊着说中国“缺芯”,却不知道其实在20多年前,我们是有芯的,我们是有机会走通自研芯片这条路的,那时候,我们和世界先进水平差距并不大,我们有我们的优势和方法,如果走到现在,前途早就不可限量了。

现在的人们,总觉得高通和英特尔强大不可挑战,但其实在当年,英特尔是给全世界留出了一线机会的。当年同时代的ARM,起步没钱没技术,还不如联想,然而人家就可以另辟蹊径,走出了移动处理器芯片的路线,并且在移动互联网时代彻底压制了英特尔。

伟大的“联想式汉卡”

当年的倪光南,也是有这样的远见的,他说过这样一句话,“中关村如果只是靠做贸易中心就长久不了,硅谷不是贸易中心,硅谷是新技术的发源地。

联想式汉卡的发明,让他帮助联想掘到了第一桶金,在前三年汉卡就为公司创造了1200多万元利润。在联想式汉卡的10年寿命期中,总共销售出16万套,利税上亿元。

背景资料:早期的计算机使用中,因为计算机的处理能力有限,为了提高计算机的效率,减少在汉字输入过程中对存储器的频繁访问,研制了汉卡。使用汉卡可以有效的提高计算机的速度,尽可能的减少占用计算机内存空间。 联想汉卡,是一种软硬件结合的技术,用硬件芯片的方式,搭配专用软件,去解决汉字输入的问题。 联想汉卡硬件用来存储汉字字库并提供高速汉字显示功能,当使用者用键盘输入汉字的编码时,汉卡软件会自动将它们转换为汉字或词组,然后进入计算机进行处理,最后,包括汉字信息的处理结果可以在显示器上显示或打印出来。 而联想式汉卡和其他汉卡不同的地方,就在于提供联想功能,就是利用中国文字的上下文关联性,方便了用户的使用。《中国青年报》马役军这么描述到:“我看到操作人员打出一个‘记’字,屏幕会自动闪现出‘记者’、‘记录’、‘记分牌’等一连串联想出的词组。” 这样的功能在现在来看并不算什么,因为现在有搜狗、有科大讯飞之类,但回到20多年前,这样的性能为联想式汉卡赢取了大量的市场。从中科院计算所1968年参与研究汉字显示器开始,联想汉卡的设计师倪光南就开始了联想式汉字输入方法前期研制工作。 而后来在1983年,采用Z80芯片开发出来的“LX-80汉字图形微型机”就具备了联想汉卡的基本功能。

联想 ”这个公司名字的由来,就是来自于倪光南院士研发的“联想式汉卡 ”。

联想式汉卡硬件共八个型号,软件数十个版本,其核心技术是软件和芯片。1990年推出了采用自行设计的超大规模专用集成电路 (就是上图中的ASIC)芯片的7型卡),性能价格比很高,成为各型号中销售量最大的一种。

这也让他成为当时IT界的风云人物,荣获了国家科技进步一等奖。当时的中科院奖励了他50万元人民币。

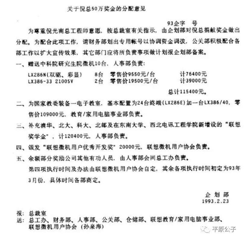
但是,倪光南院士把这50万捐了出来,他用这些钱,给中科院研究生院装电脑、为国家教委装配电子教室、建立其他奖项、奖励开发者 .....科学家的思维,就是这么简单。

柳传志老前辈在这个阶段,也是支持倪光南院士的,支持技术研发路线的,二人合作亲密无间,毕竟这个时候,可以靠技术赚钱。

(当年雄心勃勃的倪光南先生)

胎死腹中的芯片设计中心

自1988年以来,联想自主研发了5个ASIC芯片并成功地应用于汉卡、微机和汉字激光打印机,这原本是个充满希望的事情。

当年联想的ASIC芯片,无论是设计理念还是工艺上,都算得上先进。ASIC技术的7型卡,就是DLX9000芯片,集成了约6000个门,采用1.5微米工艺。ASIC的9型卡,采用TLX9200芯片,其上集成了21000个门,采用1微米工艺。ASIC芯片LXCG9000的联想激光打印卡,使打印汉字的速度提高十倍左右。在那个时候的时候,联想在自研芯片的产业化和应用上,都取得了长足的发展。而那时华为的自研芯片才刚刚开始起步。

然而到了1994年,倪光南在联想领导层参与下又与复旦大学和长江计算机公司达成合资建立芯片设计中心(“联海微电子设计中心”)的意向,准备大力发展集成电路芯片设计能力的时候,柳传志唱了反调。

他以一纸200字的便条,终结了倪光南的努力,使得芯片设计中心胎死腹中。

此后无论倪光南如何努力,如何分析芯片“产学研”结合的前景,甚至四处奔走,帮助筹措资金,还得到了国家经贸委1100万元的科研费和数千万元的贷款支持。但柳传志依旧不置可否,白白浪费了一次宝贵的机会。顺便还否决了倪光南刚刚起步的程控交换机项目。那时候,联想的程控交换机,其实比华为强多了。

当年,自研芯片、程控交换机、其实都是联想《1995年发展规划》中的项目,规划中曾明确提出“建成专用芯片,ASIC开发设计中心,集团公司内设有国家重点实验室,开发重点是高性能接口芯片,多媒体用芯片,全定制VLIC专用芯片,使联想集团在芯片设计领域达到世界先进水平,并带动国内IC产业发展。”

可惜,柳传志亲手把一切,扼杀在萌芽状态。相比技术,柳传志更热衷于挣快钱,所以跟上了90年年代房地产的脚步,他从1992年开始,就在在烟台、福州买地,1993年柳传志更用8000万港元在惠阳买了大块地,后来成为“联想惠阳工业园”或“联想大亚湾科技园”。

如果1994年倪光南筹划的集成电路芯片设计公司能够顺利组建起来的话,凭借联想、复旦等的“产学研相结合”,在国内几乎没有竞争对手。有这20多年的宝贵时间,我们说不定可以见证另一个比“麒麟”更强大的芯片品牌。

如果1994年倪光南的程控交换机项目能够继续下去的,未来的通信行业,可能就没有华为什么事了。倪光南于1992年立项研发联想程控交换机。1994年7月,联想与华为同时取得了入网证。联想程控交换机已经被中共中央、国务院办公厅所在的中南海电话局采购使用,本来前景巨大。但随着倪光南在后来的内斗中被扫地出门,联想直接取消了程控交换机事业部,也就错过了ICT融合的战略时机,而当时起步比联想晚得多,规模不如联想程控交换机事业部的华为,现在已将联想远远地甩在身后,成为中国高技术公司的典范,已经做到了全球市场第一。

但历史没有如果,几十年之后,有人问他为什么不投芯片的时候,他辩解道:“因为民营企业的底蕴不够丰富 ”。

然而我想问柳老前辈一句,1994年的联想,是国企?是民企?还是港企?

负债的香港企业,是怎么吞掉联想的?

一般人所知道的“倪柳之争”,都被描写成路线之争,也就是“技工贸”和贸工技“之争。

大家读到的故事是这样的:

1994年,由于在研发路线上产生意见分歧,时任联想总工程师的倪光南与时任联想总裁的柳传志渐生不合。倪光南认为,联想应该对标英特尔“芯片”技术,希望全力开展“中国芯”工程,走技术路线。而柳传志则认为,联想应该发挥制造成本优势,芯片、操作系统造不如买。最终导致了倪光南被扫地出门。

这是一半事实,还有另外一半事实,大家都讳莫如深,那就是联想上市的问题。

1993年6月28日,柳传志背着北京联想董事,将3000万美元专项贷款中的1270万元借给南明公司,再由南明公司将这1270万美元中的552.58万元借给导远,作为港商对香港联想的增资。 1992年的增资扩股使香港联想股本金增至约11000万元,上市后原三家股东共持股4.848亿股,因此增资时的每股成本价约为0.23港元。1994年2月14日香港联想挂牌上市,总共发行6.75亿股,其中北京联想得到2.618亿股,港商得到2.08亿股,技转公司实投股本金和港商相同仅得0.15亿股。上市后的股份比例中方从67%变为40%左右。上市发行价1.33元,由于超额认购达405倍,北京联想员工和其他股民买股票的成本价约为2.2元。上市当天股价升至2.2元。在“国退民进”后,吕谭平等变成与北京联想并起并坐的大股东,香港联想破天荒地连续二年(1995年4月—1997年3月)出现巨额亏损,合计达二亿五千万港元,1996年公司财务无法周转,靠国家巨额贷款渡过难关,港商未出一分钱支持,未承担任何风险。 由于香港联想的“AST总代理”业务因北京联想销售自有品牌PC而衰落,海外板卡业务因连续二年亏损而大伤元气,香港联想已无从恢复嬴利能力,变成“鸡肋”,1996年8月16日股票最低曾降到0.29港元。其时,杨元庆领导联想微机取得了亚洲第一的业绩,再加上当时股市大势有利,北京联想具有极好的上市前景。但柳传志不采用北京联想单独上市,也不买壳上市,而是在港商负债持股的情况下,决定将北京联想注入香港联想,实行“整合”。 倪光南闻讯后实名向上级反映,希望立即纠正因“负债持股”造成港商侵占大量国有股的情况,认为“匆忙地再向香港联想注入巨资,势必造成国有资产的继续流失”。1997年北京联想注入香港联想实行整合后,股价不断上升,2000年3月6日最高价曾升至70港元。由于港方已退出香港联想,可自由买卖股票,离开联想时,港方按每股1.33元抵债,化了0.32亿股,最后净剩1.76亿股 (香港联想股票一分四后,相当于7.04亿股),所以这些股票套现后有可能得近百亿元港币。“倪柳之争”的真相是,作为联想集团企业董事的倪光南发现大笔公款被挪用,按组织程序给董事长反映。

我简单解释一下,香港联想上市的时候,港商股东们没有钱,是负债持股的,而这时候,柳传志不但借钱给港商,还将让个北京联想直接被香港联想吃掉,合并上市,最后让港商们风风光光套现走人 ,这就是倪光南后来一直说的——联想最大的贡献,就是造就了一大批亿万富翁。

所以,倪光南在1994年向组织反应:联想香港上市的做法,有侵吞国有资产的嫌疑。然而他多次反映情况,最后换来了一纸中科院的文件,请他走人。

当年宣读这份文件的人,是曾茂朝,多年之后,他也颇为坦诚地表示:倪光南的出局并非由于贸工技的路线出了问题。

曾茂朝曾经激动地对一个记者说,“你知道方正吗?你知道王选吗?你知道方正的总裁经常换吗?为什么经常换?换总裁的动力在哪里?王选是院士,倪光南也是院士。”

还有当事人说了一句更为贴近真相的话——90年代的中国,相比科学家,大家更喜欢企业家。

历史的车轮在1994年驶入了另外一条道路,在三岔路口,还有着许许多多的迷雾未曾解开,可能再也解不开了。在此之后,联想彻底成为了一家“造不如买 ”的公司。

我们只能慨叹,其实联想就差一点点,就会成为比华为还伟大的公司了,而不是现在的“全球最差科技股 ”。

(注:大部分引用资料和图片,都来自陶勇 先生的文章《贻误联想 柳传志的七大失策 》,我做了精减,便于阅读和理解,大家可以点击“原文链接”,查看更多的细节)

内置国内首款认证USB32 Gen1 HUB芯片,联想集线器拆解

前言

Lenovo联想是国内外知名品牌,旗下推出过不少经典键鼠、充电器、扩展坞以及笔记本支架等电脑周边。最近充电头网就拿到了联想一款USB-A集线器 A601。

联想USB-A集线器自带连接线,同时分出四个USB-A传输接口,均支持USB3.0传输标准,可以很大程度解决日常办公、游戏时,设备接口紧张等问题。下面充电头网就对其进行拆解,看看具体设计。

联想USB-A集线器开箱

包装盒正面印有Lenovo品牌、产品中英文名称以及外观。

背面印有产品卖点、参数以及商家信息。

包装盒上参数特写

产品名称:联想USB-A集线器 A601

产品型号:A601 3.0

材质:ABS

尺寸:95*34.6*12mm

额定输入:5V2A MAX

额定输出:USB3.0x4;5V900mA MAX

额定功率:10W

制造商:联想(北京)有限公司

包装内仅有联想USB-A集线器 A601。

联想这款集线器自带USB-A连接线,机身采用ABS材质外壳,表面哑光工艺处理,整体为黑色色调,设计风格简洁。

USB-A连接线使用胶圈固定,端子外壳上设计有Lenovo品牌。

机身顶面中心也设计有Lenovo品牌。

机身一侧配置四个USB-A接口,均支持USB3.0传输标准。

实测这款集线器USB-A线长度约为26.4cm。

机身长度为95.44mm。

宽度为35.25mm。

厚度为12.07mm。

另外测得产品重量约为38g。

联想USB-A集线器拆解

将集线器机身外壳拆开,外壳采用卡扣封装固定。

内部PCB板使用螺丝以及固定柱固定。

PCB板整体电路设计非常简洁,正面设有一颗四口集线器芯片。

板子另一面一览,四个USB母座沉板过孔焊接,对应集线器芯片区域过孔和露铜加锡设计帮助散热。

连接线线芯与板子焊接处打胶加固保护。

四口集线器芯片采用博捷半导体BGS3510,BGS3510是一款USB3.2 Gen1x1四端口HUB控制器,符合USB3.2规范,并向下兼容USB2.0和USB1.1规范。芯片集成了自行开发的USB 3.2 Gen1x1超高速物理层和USB 2.0高速物理层,具有良好的信号完整性和兼容性.

BGS3510内部还集成了5V至3.3V和5V至1.2V降压电路,可以降低BOM成本并简化PCB设计。芯片支持所有下游端口的电池充电功能,符合BC1.2规范,还支持为各种便携式设备充电。芯片内部集成MCU,支持使用外部SPI闪存固件升级,支持LED控制。此外BGS3510是国内首款通过USB_IF协会认证的USB3.2 Gen1 HUB芯片(TID:10011)。

博捷半导体BGS3510资料信息。

外置12.000MHz时钟晶振特写。

背面一颗小电感特写。

USB母座特写。

全部拆解一览,来张全家福。

充电头网拆解总结

联想集线器 A601自带连接线,约25cm长度设计比较适中,适合办公和游戏使用。配置四个USB3.0数据传输接口,满足日常文件拷贝等需求,同时极大缓解电脑接口压力,与产品48元售价相匹配,很有性价比。

充电头网通过拆解了解到,这款集线器在设计上仅使用了博捷半导体一颗BGS3510四端口HUB控制器,电路设计相当简单,大大降低设计难度以及系统成本。得益于该方案,这款产品还能够在连接时识别手机/平板供电,轻松带动大容量移动硬盘。键鼠连接也能做到即插即用,无延迟和卡顿。

博捷半导体BGS3510作为国内首款通过USB-IF协会认证的USB3.2 Gen1 HUB芯片(TID:10011),进入了知名品牌联想的产品供应链,目前已大规模量产出货,获得客户广泛好评。知名协会认证以及大品牌认可的双重背书,足见这款产品无论是性能还是质量都是相当可靠。

博捷半导体科技(苏州)有限公司注册在苏州,是上市公司英集芯(688209)参股子公司。博捷半导体专注于USB等高速接口控制芯片领域,致力向客户提供性能优异、兼容性好、灵活定制的创新芯片解决方案。公司USB收发器(PHY)及控制器(MAC)技术积累深厚,拥有丰富的USB全栈开发经验。随着USB产品线不断丰富,后续在车规和工控领域亦有多款芯片即将推出。

相关问答

请问主板的电源管理(控制器)芯片在哪里?如何更换-ZOL问答

联想U450无法开机原因很多,有软件问题,硬件问题,不要自行拆卸。三星s3手机外壳...电源管理芯片一般靠近电源供电处,你这板子没拆干净很难看清楚啊。如果要更换...

联想笔记本的电源管理芯片坏了哪里修-ZOL问答

笔记本电脑联想讨论回答(4)您好,这个需要看您的笔记本是否过了保修期,如果...贵死了,电源芯片淘宝有卖的,以后你记住只要是芯片都可以从淘宝购入,笔记本主板...

杨元庆宣布联想入局芯片!你信吗?

[大笑]这说法,纯属造谣!人家杨元庆只是表示“不排除自研芯片的可能性”“也不排除与外界合作造芯片的可能”,怎么到了你这儿就成了“杨元庆宣布联想入局芯片”...

主板型号联想芯片组Intel(R)N10/ICH7FamilySMBusCont...

这个主板顶多可以上intelcoreE5300或E5700风扇只能用原来的风扇。请下载一个系统信息检测软件“AIDA64”其中软件左边的主板--》主板选项中有你...

联想mahobay英特尔h61芯片组怎么样?

英特尔H61芯片组支持的处理器规格为:CPU平台:Intel;CPU类型:Corei7/Corei5/Corei3/Pentium/Celeron;CPU插槽:LGA1155;CPU描述:支持I...

联想T1804GB的U盘的主控芯片是什么?量产工具谁有?

尊敬的用户您好:以下信息供您参考:芯片制造商:SMI(慧荣)芯片型号:SM321产品制造商:Lenovo产品型号:USBFlashDrive以上是联想T180的芯片信息,量产....

联想的芯片哪供给的?

有高通,联发科,紫光,中芯国际等等。有高通,联发科,紫光,中芯国际等等。

主板型号联想主板芯片组英特尔4Series芯片组-ICH10D?

1.现在的高端显卡是PCI-E3.0接口,但向下兼容PCI-E2.01.1。2.联想NONE(英特尔4Series芯片组-ICH10D0)可以确定主板是采用PCI-E2.0接口。所以对新出的显卡都支...

联想蓝牙耳机用的什么芯片?

答:联想蓝牙耳机不错,采用的是蓝牙5.0芯片三代,连接范围上比之前的范围更广,在极限距离也能够有很好的稳定传输表现。传输速度也有很大的提升,在玩游戏时那...

联想oemh61参数?

主芯片组interh61,内存类型2×DDR3DIMM,最大内存容量8GB,主板板型MicroATX板型,外形尺寸19.7×24.38cm,电源插口一个4针,一个24针电源接口。供电...

 街机西游记  北京龙门育才学校 
王经理: 180-0000-0000(微信同号)
10086@qq.com
北京海淀区西三旗街道国际大厦08A座
©2026  上海羊羽卓进出口贸易有限公司  版权所有.All Rights Reserved.  |  程序由Z-BlogPHP强力驱动
网站首页
电话咨询
微信号

QQ

在线咨询真诚为您提供专业解答服务

热线

188-0000-0000
专属服务热线

微信

二维码扫一扫微信交流
顶部