技术资料
HOME
技术资料
正文内容
压电驱动芯片 可扩展的多功能器件为高级量子应用奠定了基础
发布时间 : 2026-03-19
作者 : 小编
访问数量 : 23
扫码分享至微信

可扩展的多功能器件为高级量子应用奠定了基础

a) APIC 和 SoC 的原理图。i) APIC。ii) SoC。金刚石波导位于压电驱动悬臂上和 MW 线上。具有多个光束光斑的光学激发垂直于芯片。金刚石波导的一端耦合到片上 SiN 波导。b) 传输校准图,显示其中一个 APIC 信道上的高消光。c) 来自 APIC 通道的脉冲传输,演示高速运行。d) SoC 上四个光束点的显微镜图像。每个点都可以由 APIC 独立调制并由 SLM 控制。图片来源:Andrew Golter,MITRE Corporation

研究人员展示了一种新的多功能设备,该设备可以帮助提高固态颜色中心的可扩展性,使其能够用于更大、更复杂的量子计算机和网络。作为高效的光子-自旋界面,固态颜色中心是量子比特节点的有前途的候选者,量子比特节点是存储和处理量子信息的基本单元。

固态色心是可以吸收和发射特定波长的光的点缺陷。为了在实际量子应用中发挥作用,它们必须能够以快速和可控的方式进行光学寻址,同时还允许微调其光跃迁频率和相干自旋操纵。新设备在一个可扩展且低温兼容的平台中同时实现所有这些功能。

来自 MITRE Corporation 的 D. Andrew Golter 在 2024 年 9 月 23 日至 26 日在丹佛科罗拉多会议中心举行的光学 + 激光科学前沿 (FiO LS) 上介绍了这项研究。

“未来的大规模量子技术将需要包含所有必要功能的构建块,同时也具有大规模可扩展性的潜力,”Golter 说。“我们相信我们的工作是朝着设计这些构建块迈出的重要一步。”

在 MITRE 的 Quantum Moonshot 计划的赞助下,MITRE、MIT、桑迪亚国家实验室和亚利桑那大学的研究人员设计了一种低温集成片上系统器件,其中包含锡空位色心,其光发射耦合到芯片上的金刚石纳米波导。

量子比特的光学和自旋跃迁可以通过集成微波线进行调整和操纵,微波线可以操纵量子比特的量子态,而应变驱动悬臂可用于改变自旋中心的电子和光学特性。

此外,具有高速压电驱动功能的多通道原子控制光子集成电路可同时为多个量子比特提供可编程的独立光激发。

研究人员表明,原子控制光子集成电路的每个输出通道都实现了高消光 (> 35 dB) 和高速 (> 30 MHz) 光开关,通道之间的串扰非常小。结果表明,新器件可用于对耦合到独立光激发和收集通道的多个量子比特节点进行高保真应变和微波控制。

Golter 说:“我们现在正在努力将这些颜色中心量子比特控制设备与片上光子学集成在一起,目标是实现一个真正可扩展的量子信息处理平台。

深入浅出讲解:电动车防盗器喇叭驱动电路

电动车,也叫电瓶车,加装的防盗器声音非常大,使用的是压电陶瓷蜂鸣片做成的喇叭,本文介绍压电陶瓷蜂鸣片的驱动电路:

下图的这种电动车,在出厂时就会装好防盗器。

电动车、电瓶车

与车配套的无线遥控钥匙,其实遥控的是防盗器,实现防盗报警、无钥匙启动车辆的功能。

加装的防盗器功能齐全,还非常便宜,20块钱左右包邮:

电动车电瓶车防盗器

防盗器声音非常大,非常好地起到了防盗报警的作用。

这么大的声音,是防盗器内置有压电陶瓷蜂鸣片做的喇叭:

压电陶瓷蜂鸣片(带直径为49mm的PVC膜)

拆开市面上的某一款防盗器,看看里面的电路板。

电路板的背面没有任何电子元器件,很简洁:

防盗器电路板背面

电路板正面,可以比较容易地辨别出喇叭驱动电路的4个三极管:

防盗器电路板正面

电路参数与本文原理图有点差异,属于正常,各家做法有点不一样。

、电路说明

本文来分析一下电动车防盗器喇叭的驱动电路,也就是压电陶瓷蜂鸣片的驱动发声电路。

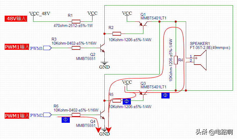
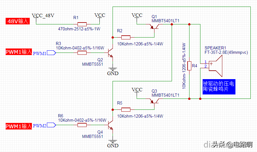
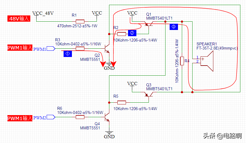
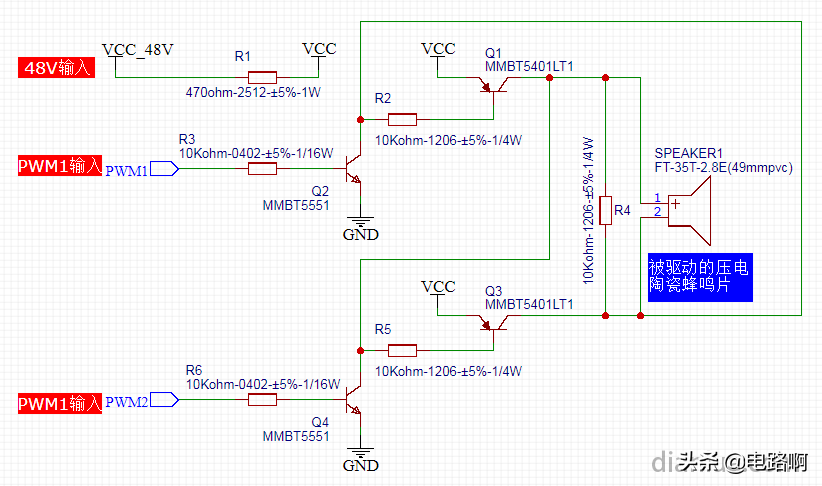
下图最右边的 SPEAKER1 就是压电陶瓷蜂鸣片,型号为 FT-35T-2.8E,带直径为49mm的PVC膜。

压电陶瓷蜂鸣片的驱动发声电路

这里以输入 48V 为例。PWM1 和 PWM2 为两个输入控制信号,其实是两个音频信号。两个信号不能同时为高电平,否则会造成短路。

当 PWM1 为高电平、 PWM2 为低电平时,Q4、Q3不导通,蜂鸣片通过Q2、Q1导通:

①:PWM1为高电平,令Q2的be极正向导通;②:Q2导通,令Q1的eb极正向导通;③:Q1导通,驱动压电陶瓷蜂鸣片。

PWM1为高电平、PWM2为低电平时导通回路

相反,当 PWM2为高电平、 PWM1 为低电平时,Q2、Q1不导通,蜂鸣片通过Q4、Q3导通:

①:PWM2为高电平,令Q4的be极正向导通;②:Q4导通,令Q3的be极正向导通;③:Q3导通,驱动压电陶瓷蜂鸣片。

PWM2为高电平、PWM1为低电平时导通回路

用示波器测量 PWM1、PWM2 实际控制时的波形如下,两波形没有出现同时为高电平的情况。如果出现同时为高电平的情况,Q1、Q2、Q3、Q4同时导通,则电源VCC直接对地短路。

用示波器测试 PWM1、PWM2 实际控制时的波形

PWM1、PWM2信号可以用语音芯片产生,这里选用思泽远的 NY3P35B 为例,可以把指定声音文件烧录进芯片,GPIO1、GPIO2两个信号用来对语音芯片做控制。

语音芯片 NY3P35B 发出语音信号 PWM1、PWM2

、注意事项

电路图中标注了各元器件的参数,选型时要特别注意。

由于在电压值较高的48V直流电压下使用,三极管选用高耐压的型号,NPN三极管选用 MMBT5551 ,PNP三极管选用 MMBT5401LT1。

承受高压的电阻选用1206封装,因为0402封装耐压不够。具体可以查询器件规格书,有不明白的欢迎留言交流。

三、最后

又学完一篇,啦啦队给大家鼓励打气一下!

关于电路的学习,希望大家,enjoy!

来源:电路啊

作者:LR梁锐

相关问答

杭州驰飞超声波设备有限公司介绍?

简介:杭州驰飞超声波设备有限公司(CheersonicUltrasonics)是中国的一家集科技、制造、销售、服务为一体,以功率超声应用设备为主导产品的超声波创新型公司,...

打火机的压电陶瓷能弄坏电脑么?

可能。如果击中的是链接芯片的数据线就会,如果是接地的部分就不会。电子打火机的压电陶瓷模块可以产生几千伏特的高压电,虽然放电时间只有几毫秒,但是直接击中...

日成热熔胶压电阀有何优势和特点?

压电阀工作原理。在通断信号下,压电陶瓷产生伸张/收缩运动,压电陶瓷的伸张/收缩运动带动杠杆的摆臂运动,通过杠杆将运动传递给撞针,驱使撞针上下运...

寿光飞田电子怎么样?

寿光飞田电子还是不错的,公司成立于2007年,系国家高新技术企业,由原国家电子工业部定点生产企业转型而来,专业从事功能压电陶瓷芯片、超声波传感技术和信息自...

压电式传感器哪家质量比较好?有谁可以回答一下吗?

[回答]高灵敏振动位移传感器具有很强的抗干扰能力,可广泛应用于机动车,保险柜,库房,门窗等场合的防盗装置中,器件的内部均含有专用的控制芯片,应用非常方...

光量子芯片优点?

量子芯片是在传统半导体工业的基础上,充分利用量子力学效应,实现高效率并行量子计算的核心部件。“量子芯片”是未来量子计算机的“大脑”。新型量子比特在超...

【打开电子贺卡所听到q优美音乐,是音乐芯片中q压电陶瓷在__...

[最佳回答](1)打开电子贺卡所听到的优美音乐,是音乐芯片中的压电陶瓷在振动发出声音,声音的传播需要介质,传入人耳是通过空气这种介质传播的.(口)密封后再将瓶...

紫光国微主营业务是什么?

主营业务:集成电路芯片设计与销售,压电石英晶体元器件的开发、生产和销售,LED蓝宝石衬底材料生产和销售。紫光国芯微电子股份有限公司(简称“紫光国微”,SZ0...

天通股份有超导概念吗?

有。天通股份是有核心技术的上游关键材料基础企业,只要人工智能算力继续发展,芯片材料是必不可少的,长线看好,与蹭热点的鸿博股份有所不同,主力意在长远,不会...

手机重力感应开关怎么关闭?-一起装修网

[回答]可以玩*。比如酷*。摇一下就能换歌。*就多了去。赛车类的。基本都是靠重力感应玩的。前提是安卓和ios系统。安卓系统的话。在设置显示里设置。但jav...

 胡军 刘烨  龙门客栈李连杰 
王经理: 180-0000-0000(微信同号)
10086@qq.com
北京海淀区西三旗街道国际大厦08A座
©2026  上海羊羽卓进出口贸易有限公司  版权所有.All Rights Reserved.  |  程序由Z-BlogPHP强力驱动
网站首页
电话咨询
微信号

QQ

在线咨询真诚为您提供专业解答服务

热线

188-0000-0000
专属服务热线

微信

二维码扫一扫微信交流
顶部