电子展会
HOME
电子展会
正文内容
6818芯片 超高集成度,英集芯IP6818电源管理SoC被iKF-Fun Pro耳机采用
发布时间 : 2026-03-20
作者 : 小编
访问数量 : 23
扫码分享至微信

超高集成度,英集芯IP6818电源管理SoC被iKF-Fun Pro耳机采用

iKF是一个电子类轻潮奢设计品牌,iKF-Fun Pro是一款支持主动降噪的真无线耳机。它拥有高颜值的设计,时尚精致。在功能配置上,iKF-Fun Pro搭载iKF全频降噪技术,提供最大-49dB的深度降噪效果。13毫米的动圈单元,经过iKF专业团队调音,带来了澎湃音质和丰富的声音细节。

近日,我爱音频网拆解了iKF-Fun Pro真无线耳机,发现其充电盒集成了来自INJOINIC英集芯IP6818多功能电源管理SoC,集成度高,单颗芯片可为TWS蓝牙耳机充电仓提供完整的电源解决方案。

在功能配置上,iKF-Fun Pro真无线耳机采用蓝牙V5.4连接,并且还支持iKF智能双连技术,支持38ms低延迟游戏模式。在续航方面,该耳机提供单次6小时、综合32小时的续航时间。iKF的App可实现智联互动,寻找耳机、私人闹钟、定制EQ、DIY触控、睡眠模式、定时关机等扩展功能。

经过我爱音频网详细拆解后发现,iKF-Fun Pro真无线耳机的充电盒内置了LED指示灯、锂离子电池组、多功能电源管理SoC、过压保护IC等元件。耳机里则集成了13毫米扬声器单元、40mAh电池、锂电保护IC、MEMS麦克风、蓝牙音频SoC、叠层陶瓷电感等部件。其中充电盒的多功能电源管理SoC为英集芯IP6818,该芯片可为TWS蓝牙耳机充电仓提供完整的电源解决方案。

INJOINIC英集芯IP6818多功能电源管理SoC,集成Qi无线充接收、5V升压转换器、锂电池充电管理、电池电量指示等,集成度非常高,单颗芯片即可为TWS蓝牙耳机充电仓提供完整的电源解决方案。

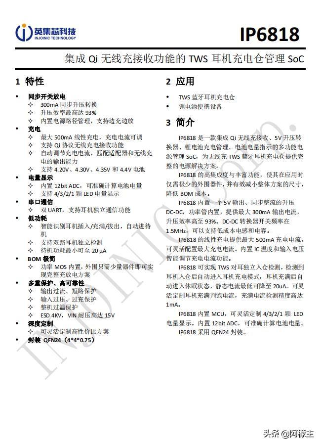
IP6818 的高集成度与丰富功能,使其在应用时仅需极少的外围器件,并有效减小整体方案的尺寸, 降低BOM成本。 IP6818内置MCU,可灵活定制 4/3/2/1颗LED电量显示;内置12bit ADC,可准确计算电池电量。

INJOINIC英集芯IP6818详细资料图。据我爱音频网拆解了解到,目前已有倍思、荣耀、realme、联想、传音、漫步者、万魔、嘿喽、声阔、公牛、名创优品、酷狗、创维、索爱、山水、水月雨、声智、云仕、充客、海尔兄弟、魔声、诺必行、利威朗、影巨人、乔威、AnkerWork、纳拓、机乐堂、Nothing、sanag、Skullcandy、MOZOTER、HYUNDAI、onn.沃尔玛、ROBOT、Urbanfun、Btootos、kaiboaudio、Loca,中兴、JLab、QCY、海贝、网易云音乐、喜马拉雅、Pioneer、魔声、PIHEN、傲基、MPOW、BoAt、诺基亚、Ambie等大量品牌的TWS耳机充电盒采用英集芯的电源管理方案。

我爱音频网总结

通过拆解发现iKF-Fun Pro真无线耳机充电盒集成度较高,其内置了来自英集芯IP6818多功能电源管理SoC。该芯片支持Qi无线充电协议,且高集成度与丰富功能。使其在应用时仅需极少的外围器件,能够有效减小充电盒的尺寸, 降低耳机开发的BOM成本。

深圳英集芯科技股份有限公司成立于2014年11月20日,是一家专注于高性能、高品质数模混合芯片设计公司,主营业务为电源管理芯片、快充协议芯片的研发和销售。英集芯持续推出高性价比的智能数模混合芯片,提供的电源管理芯片和快充协议芯片广泛应用于移动电源、快充电源适配器、无线充电器、车载充电器、TWS耳机充电仓等产品。

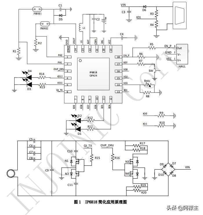
至为芯科技:TWS无线耳机充电仓芯片IP6818的电源充电原理

英集芯的IP6818 TWS充电仓管理芯片是一款集成Qi无线充接收、5V升压转换器、锂电池充电管理、电池电量指示的多功能电源管理SoC,为无线充TWS蓝牙耳机充电仓提供完整的电源解决方案。

IP6818 TWS充电仓管理芯片拥有一个线性锂电池充电器,当电池电压小于3V时,采用0.1 CC预充充电;当电池电压大于3V,进入恒流CC充电;当电池电压接近4.2V/4.3V/4.35V/4.4V,进入恒压充电。充电完成后,若电池电压低于4.1V后,则重新开启电池充电。

IP6818 TWS充电仓管理芯片支持最大5V/500mA充电电流,同时检测输入电压和IC温度自动调节充电电流。

IP6818 TWS充电仓管理芯片内置电源路径管理,当电池电压大于3.3 时,支持边充边放;当电池电压小于3.1V时,不支持边充边放,优先给电池充电。

IP6818 TWS充电仓管理芯片可以通过在IO3 pin上接NTC电阻,来实现电池NTC功能;NTC放出20uA电流,在外部NTC电阻上产生电压,IC读取NTC上的电压来判断当前温度是否超过设定温度范围,就会关闭充电和放电。

IP6818 TWS充电仓管理芯片内置MCU,可灵活定制4/3/2/1颗LED电量显示。内置12bit ADC,可准确计算电池电量。

相关问答

有开关电源芯片TB6818的资料吗?

[回答]银联宝科技的电源芯片质量价格方面都挺不错的,有需要的朋友赶紧联系它吧。座机:400-778-5088QQ:2066312487邮箱:001@elanpo.com地址:深圳宝安区...

 爱家tv市场  红心凌 
王经理: 180-0000-0000(微信同号)
10086@qq.com
北京海淀区西三旗街道国际大厦08A座
©2026  上海羊羽卓进出口贸易有限公司  版权所有.All Rights Reserved.  |  程序由Z-BlogPHP强力驱动
网站首页
电话咨询
微信号

QQ

在线咨询真诚为您提供专业解答服务

热线

188-0000-0000
专属服务热线

微信

二维码扫一扫微信交流
顶部