技术资料
HOME
技术资料
正文内容
华为量子芯片专利公布 不愧是你!华为超导量子芯片专利公布 这个厉害了
发布时间 : 2025-05-06
作者 : 小编
访问数量 : 155
扫码分享至微信

不愧是你!华为超导量子芯片专利公布 这个厉害了

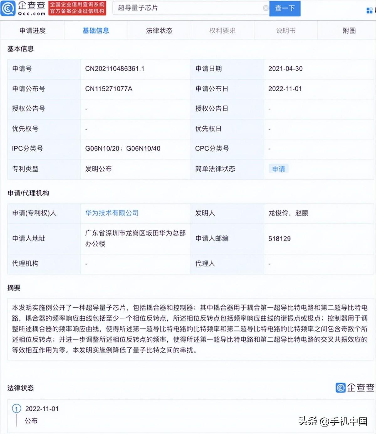
  华为作为一家在诸多科技领域均有所作为的公司,科研实力在业界是有目共睹的,这离不开华为高强度的研发投入。近日,CNMO了解到,华为又公布了一个新专利,企查查APP显示,华为技术有限公司“超导量子芯片”专利公布。

华为

  企查查专利摘要显示,本发明公开的超导量子芯片包括耦合器和控制器。其中,耦合器用于耦合第一超导比特电路和第二超导比特电路,耦合器的频率响应曲线包括至少一个相位反转点,相位反转点包括频率响应曲线的谐振点或极点。控制器用于调整耦合器的频率响应曲线,使得第一和第二超导比特电路的比特频率之间包含奇数个相位反转点,并进一步调整相位反转点的频率,使得第一和第二超导比特电路的交叉共振效应的等效相互作用为零。

华为超导量子芯片专利公布

  简而言之,本发明实施例降低了量子比特之间的串扰。据悉,目前量子计算已经成为各国发展科技实力的重要切入点,更是掌握量子技术的关键应用,而想要攻克量子计算,超导量子芯片的研究会是一个不错的方向。所以华为这项超导量子芯片专利的重要性不言而喻,研究价值十分广泛。

又有好消息了!华为公布新专利,与量子芯片有关,拥有三大特点

又有好消息了,华为公布了一个新专利,并且与量子芯片有关,所以瞬间成为了全网热议的话题,那么今天我们就来聊聊这个事儿。

这个专利的全称叫“一种量子芯片和量子计算机”,于2020年11月25日申请,在2022年6月10日申请公布。

专利摘要中显示,其包括:基板、M个子芯片、耦合结构和腔模抑制结构;每个子芯片中包括N个量子比特,M个子芯片间隔的设置在基板的板面;耦合结构用于实现M个子芯片之间的互连;腔模抑制结构设置在每个子芯片的边缘和/或M个子芯片之间的间隙内,用于提升量子芯片的腔模频率;其中,M为大于1的正整数,N为大于或等于1的正整数。在本申请提供的量子芯片中,以M个子芯片的方式组成量子芯片,从而会有效降低制作难度并提升制作良率;并且,当某一个子芯片出现质量缺陷时,也不会导致因质量缺陷所造成的成本大、资源浪费等问题。

上面的介绍有点长,简单的说,华为量子芯片专利的最大特色就是其包含了M个子芯片,从而降低了制作难度,提升了良品率,同时,当其中的一个子芯片出错时,其他的子芯片还可以正常运行,有点厉害了。

实际上,这并不是华为第一次公布量子技术方面相关专利,例如2018年11月2日,华为就公开了“一种量子密钥分发系统、方法及设备“的相关专利。

根据专利摘要显示,该量子密钥分发系统有助于降低量子密钥分发的复杂性和降低成本。而这项专利申请的日期为2017年4月24日,可见,华为在很早之前,就已经涉足量子技术方面的研究了。

而这次华为又公开了一个量子芯片方面的专利,说明在量子技术领域,很有可能已经取得了一定的突破。

那么为什么一提到芯片,大家就会变得如此关心呢?

其实芯片的重要性不言而喻,没有它,很多设备都无法运转,小到手表、手机,大到汽车、飞机、轮船。我们都知道,我国是制造业大国,所以自然就需要大量的芯片。可是因为一些历史原因,我们的半导体产业没能跟上制作产业发展的步伐,直到今天,仍然需要大量进口芯片。

例如,2021年,我国进口的芯片6354.8亿个,同期增长了16.9%,进口总额达到了4326亿美元与此相对应的是国产芯片的自给率还处于很低的局面,而在高端芯片方面,我们更是被美国死死的卡住了脖子,无法拿到ASML的EUV光刻机,所以目前还无法批量生产7nm、5nm、4nm等工艺制程的芯片,华为因此受到了很大的影响,原本是手机销量排名世界第一,现如今已经跌出了前5。

并且,不仅是EUV光刻机,包括原材料、零部件、EAD软件等等也都处于被限制的局面,所以短时间内想要赶上世界最先进的水平是很困难的。那么另辟蹊径实现弯道超车,或许也是一个非常好的方式。

因为受制于摩尔定律,硅基芯片已经处于发展瓶颈,工艺上进步的空间十分有限,并且极致工艺下的芯片在发热、功耗等方面的表现也不尽如人意,所以其他的芯片制造方向便逐步的引起了世界各国的重视,例如碳基芯片、量子芯片等等。

那么说了半天,到底什么是量子芯片呢?它其实指的将量子线路集成在基片上,进而承载量子信息处理的功能。它与传统的碳基芯片最大的区别在于运算速度极快,或者说完全不在一个量级上。

简单地说,传统计算机中的一个比特,可以用0或者1来表示,那么计算机处理n个比特的能力就是2n。而量子计算机中的量子比特,可以处于0和1同时存在的状态,这个时候,量子计算机处理n个比特的能力就是2^n,相比传统计算机,量子计算机的计算能力是呈指数增长的。

我们举个例子,2021年世界上算力最强的超级计算机是日本的富岳,每秒能运行44.2亿亿次浮点运算,而今年加拿大一家公司研发的量子计算机,要比它快7.8万亿倍,只需36微秒就可以解决传统超级计算机需要计算9000年才能解决的问题。

可见,量子计算在处理特定大规模计算难题的时候,具有传统计算机无法比拟的优势。所以说,未来在人工智能、密码分析、天气预报、资源勘探等领域,量子计算机是可以发挥出巨大作用的。

另外在量子技术方面,我国目前已经处于全球领先的地位,例如量子计算机领域的九章、量子通信领域的墨子号等等,而这次有了华为的加入,为我国的量子芯片研发提供了助力,相信未来,中国的量子技术一定可以取得更多更快更好的发展成果。

当然,正如刚刚讲的,量子计算通常用来计某些特定的问题,还无法向我们平时使用的计算那样,可以任意地完成各种计算任务,并且在设计、生产、制造等环节,也面临着诸多的难题,所以量子芯片在很长一段时间内,是无法取代现有的硅基芯片的,这点大家需要明白。

但还是那句话,不能因为现在用不上,将来或许用不上就不去研究它,否则还会陷入以前的老路,当别人取得了技术领先,构建了技术壁垒,我们再想进入就晚了。

2021年,华为在研发上的投入高达1427亿元,占全年收入的22.4%,研发费用额和费用率均处于近十年的最高位,而近10年更是在研发方面累计投入了8450亿元。而根据《2021年欧盟产业研发投入记分牌》报告中的数据显示,华为的研发投入在全球企业中位居第二位。

如此巨大的投入,也换来了华为在技术上的领先地位。根据欧洲专利厅公布的《2021年专利指数》中的数据显示,华为以3544项专利申请量排名第一,超越三星、LG、爱立信、西门子。近两年,华为的专利新申请数量超过每年1万件,同样也达到了历史新高。

1995年,华为申请了第一项发明专利,并于1998年获得了第一项发明专利的授权,而截止到2021年底,华为在全球累计申请的专利数量已经超过20万件,累计授权数量超过11万件,PCT超过6万件。

并且,在过去五年里,有超过20亿台智能手机获得了华为4G/5G的专利许可,每年还有约800万辆网联车获得华为4G/5G专利许可,另外目前已有260家厂商、10亿台终端产品通过专利池获得了华为的HEVC专利许可。

这些都足以证明,华为的技术实力。所以说,拥有华为这样一家企业,我们是幸运的。

当然,一个专利技术的申请,到正式获得授权,也需要一定的时间,而最终能否实现技术落地,形成商业化的产品,可能还需要更多的时间。

不管怎样,华为目前面临着巨大的困难,但只要肯努力,并且有14亿国人的支持,我想没有什么坎是过不去的。总之,华为加油!

好了,今天咱们就聊到这儿,大家有什么想法可以在评论区留言,一起参与讨论。记得关注我,我是老万,谢谢大家,明天我们不见不散。

相关问答

华为申请量子芯片专利是真的吗?

是的,华为已提交了多项与量子芯片相关的专利申请。例如,2020年10月,华为申请了题为“量子异构芯片”的专利,该专利描述了一种将量子和经典芯片集成到单个...

华为量子芯片是什么?

华为量子芯片的作用1、量子芯片对于华为的意义就是可以解决目前华为高端麒麟芯片没有代工的问题。众所周知,华为的麒麟芯片是需要代工的,虽然是华为自行设计...

华为量子芯片研发成功了吗-ZOL问答

近日,重磅消息显示,华为宣布了已经成功申请了量子芯片的专利,这对于华为甚至是国内的科技发展都有质的提升,量子芯片的技术对可见发展具有深远的意义。量子芯片...

华为量子级芯片是概念吗?

华为量子级芯片不是一个概念。实际上,华为公司正与清华大学合作开发量子芯片,并已经发布了世界上第一款商用量子计算机云服务。量子计算机和经典计算机不同,其...

华为量子手机芯片什么时候量产?

根据最新的报道,华为量子手机芯片预计将在2024年开始量产。该芯片是华为在量子计算领域的重要突破,具有强大的计算能力和安全性。华为已经投入大量资源和研发...

华为量子芯片什么时候能量产?

目前无法预知华为量子芯片何时量产。华为量子芯片目前无法预知何时能量产,华为研发量子芯片已经有几年时间了,而且也申请了相关量子芯片的专利技术,但目前还...

华为量子芯片能用在手机上吗?

理论上可以,但是现实是要想用到手机上至少二十年内还是用不上的,毕竟这些黑科技,在实验层面可行,但是要到应用层面还是需要时间的理论上可以,但是现实是要想...

华为量子计算机世界排名?

日前,市场调研机构Valuenex公布了一份对于量子技术的分析。公布的数据显示,在量子通信和加密技术上,日本东芝数量最多,其次便是华为。华为拥有100项量子通信...

华为mate60pro是量子芯片吗?

华为Mate60Pro目前尚未发布,因此关于其芯片的具体信息仍未得知。然而,目前没有任何确凿的证据表明该款手机将采用量子芯片。量子芯片是一种基于量子物理原理...

mate60pro是量子芯片吗?

1.不是量子芯片。2.Mate60Pro采用的是麒麟芯片,而不是量子芯片。量子芯片是一种基于量子力学原理的新型芯片,具有超强的计算能力和信息处理能力,而Mate60P...

王经理: 180-0000-0000(微信同号)
10086@qq.com
北京海淀区西三旗街道国际大厦08A座
©2026  上海羊羽卓进出口贸易有限公司  版权所有.All Rights Reserved.  |  程序由Z-BlogPHP强力驱动
网站首页
电话咨询
微信号

QQ

在线咨询真诚为您提供专业解答服务

热线

188-0000-0000
专属服务热线

微信

二维码扫一扫微信交流
顶部