芯片供应商
HOME
芯片供应商
正文内容
h65芯片 连主板厂商都不喜欢 B365到底是个啥?
发布时间 : 2025-05-06
作者 : 小编
访问数量 : 272
扫码分享至微信

连主板厂商都不喜欢 B365到底是个啥?

最近华硕推出B365芯片组ATX大板的消息成了新闻。啥?B365?大概很多小伙伴都觉着这个名字很陌生,其实它去年底就推出了,只是推出了很久还没啥人了解,甚至出一块相应主板还成了新闻?因为它实在是连主板厂商都不太“待见”,为啥会这样呢?小编今天就来说说吧。

首先咱们得知道,B365虽然名字和B360差不多,但却没什么关系,更不能说是B360的升级版,比如它使用更早的22nm工艺制造,取消了内置无线控制器和USB 3.1(Gen2)控制器等,看起来反而有些退步,怪不得主板厂商和大多数用户都不重视它。

对比一下具体规格就会发现,B365根本就是上一代准高端芯片组H270的“马甲”,唯一的区别就是支持第八、九代酷睿,当然也因此有准高端芯片组的更多USB接口、更多PCI-E通道、支持RAID等功能加持。另一个意外“收获”则是ME版本降到11,可以很好地支持Win7了。

B360芯片(左)和尺寸明显更大的B365芯片

为啥英特尔要出这么个马甲芯片呢?答案仍然是产能,虽然大家都不爽用了N年的14nm制程,但实际买起来毫不手软。在14nm产能紧张的情况下,芯片组这种相对低价的产品当然要让位给处理器了,所以继H310C之后,又推出了B365这款马甲芯片。

H310C芯片(右)也是H110的马甲,而非H310(左)的新型号

对正准备入手主流平台的小伙伴来说,现在B365和B360价位完全重叠,该咋选呢?其实一般人选择B360就好,USB 3.1接口和内置无线网络的体验更爽。如果必须用Win7和多个M.2、PCI-E设备,或想组RAID,那B365当然更合适了,而且比功能类似的H370主板便宜很多哦。

有一点要注意的是,B365和H310C一样,多少有点临时措施的味道,14nm产能足够或者22nm生产线升级的话,说停供就停供,绝不会像B360一样永远“陪伴”第八、九代酷睿供货的。所以如果小伙伴真的觉着很适合自己,及早出手吧,

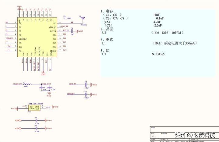
伦茨科技最新32脚蓝牙芯片-ST17H65

蓝牙技术是一种无线数据与语音通信的开放性全球规范,它以低成本的近距离无线连接为基础,为固定与移动设备通信环境建立一个特别连接。其实质内容是为固定设备或移动设备之间的通信环境建立通用的无线电空中接口(Radio Air Interface),将通信技术与计算机技术进一步结合起来,使各种3C设备在没有电线或电缆相互连接的情况下,能在近距离范围内实现相互通信或操作。简单的说,蓝牙技术是一种利用低功率无线电在各种3C设备间彼此传输数据的技术。蓝牙工作在全球通用的2.4GHz ISM(即工业、科学、医学)频段,使用IEEE802.15协议。作为一种新兴的短距离无线通信技术,正有力地推动着低速率无线个人区域网络的发展。

ST17H65蓝牙BLE5.1芯片 是伦茨科技最新推出的蓝牙BLE芯片, 具有128KB-8MB Flash +(96KB ROM)+64KB SRAM,蓝牙协议栈固化,不再占用Flash空间。64KB的SRAM,分区使用,可以在待机时保存更多用户数据,可以设置大容量缓冲区,支持更加复杂的功能。符合SIG规范的Mesh自组网应用。包括多节点的控制,以及一主多从的同时工作。

ST17H65 有232x GPIO,6 x PWM,2通道PDM/I2C/SPI/UART ,4通道DMA,-103dBm @BLE 125Kbps,-97dBm@BLE 1Mbps。单端天线输出,可以无匹配电路。支持天线矩阵切换,支持外挂LNA信号放大。

最大的优势是功耗降低。上一代产品蓝牙接收峰值电流>13mA; MCU的功耗~0.5mA/MHz;低功耗模式下平均电流>40uA。新产品的蓝牙接收峰值电流4.7mA,MCU的功耗<60uA/MHz。低功耗模式下平均电流可降低到20uA~30uA。BLE5的广播数据包更加灵活,最多可包含200Byte数据,BLE4只有32Byte。传输速率更快,BLE5可以达到20~30KB/s;BLE4一般在4~5KB/s。

应用场景:

对功耗控制要求比较严格的应用,比如智能可穿戴设备、信标、住宅和建筑。对数据传输有一定要求的客户,比如零售和支付、数据传输、PC/移动/电视。还有大功耗的。如卫生和医疗、工业、制造业和设备外设。

伦茨科技拥有自主研发数传应用芯片BLE 5.0和高速传输芯片BLE 5.1并具有全球知识产权 ,针对企业用户和个人消费者,提供智能音频类全套量产产品的解决方案,配套全方位APP软件平台定制开发。随着物联网基础设施逐渐布局,伦茨科技已在共享经济、人脸识别,美颜/美妆,直播云台、智慧医疗、个人洗护,人机交互等多个领域独具优势。

最新推出的ST17H66蓝牙BLE5.1芯片,支持蓝牙Mesh,支持一对多,多对多等控制模式,为企业提供“交钥匙”式解决方案,备有全面详细的参考设计,方便客户快速开发产品和面市,第一时间抢占物联网先机。

BLE5.1 ST17H66蓝牙芯片特征

相关问答

在笔记本的配置单里看到:芯片组:英特尔HM55高速HM65。这是...

在笔记本的配置单里看到:芯片组:英特尔HM55高速HM65。这是什么意思?是HM55还是HM65啊?内存金士顿金士顿2GBDDR2667讨论回答(5)所有的cpu都要相应的主.....

mh65芯片组的主板能更换cpu?

这款处理器支持HM65芯片组的。具体上是否需要升级bios,要看你的笔记本系列。一般同系列的笔记本中有I72620M版本的是不需要刷bios的!!每一个型号的cpu都有...

Hm65笔记本升级cpu-ZOL问答

楼主的主板芯片组是INTEL的移动主板型号,也就是说是笔记本,大部分笔记本的CPU和...该本子主板HM65芯片组,CPU接口为SocketG2标准,原i32310M可升级同接口的35W...

hm65芯片组笔记本cpu最高支持哪款?

从现有资料来看,hm65芯片组主板能够支持的最高的处理器是:Intel®Core™i7-3615QEProcessor(6MCache,upto3.30GHz)CPU。从现有资料来看...

IntelB65H61H67P67Q65Q67Z68这六种芯片组的特点?

H67,是有视频输出接口,能用CPU的显卡,而P67没有,必须搭载显卡,是中高端用户用独显的选择。H61则是H67的精简版,有视频输出,用料比H67稍差,不过评测的结...H6...

想上SSD,英特尔HM55芯片组主板支持SATA3.0吗?

不支持。但是速度还是比硬盘快的多。SATA3.0应该是H65,67支持的吧、HM55的出的时候SATA3.0是非常高端的。不支持。但是速度还是比硬盘快的多。SATA3.0应该是H...

智能电视zero65配置性能怎么样?

谢谢邀请,Zero65电视机与其它电视相比,有其独特性能,下面就带大家一起了解了解:1Zero65的硬件性能采用专业的电视芯片,搭载了Mstar最新一代智能电视旗舰...谢...

联想T420,cpu是酷睿i7-ZOL问答

ThinkPadT420是一款搭载Intel酷睿i7系列处理器的笔记本电脑,其中有两个型号可供选择:采用Intel酷睿i72640M和采用Intel酷睿i72620M。这两款处理器都属于英特....

h65主板支持第几代cpu?

H65是移动版的芯片组,也就是说是用在笔记本主板上,这个是支持IVYbridge架构的笔记本CPU的。H65芯片组能支持IVYbridge系列的CPU,IVY是3代的酷睿,楼主用的...

CAN芯片型号有哪些?

1.CAN芯片型号有很多种。2.这是因为CAN(ControllerAreaNetwork)是一种常用于汽车和工业领域的通信协议,不同的应用场景和需求会有不同的芯片型号。每种型...

王经理: 180-0000-0000(微信同号)
10086@qq.com
北京海淀区西三旗街道国际大厦08A座
©2026  上海羊羽卓进出口贸易有限公司  版权所有.All Rights Reserved.  |  程序由Z-BlogPHP强力驱动
网站首页
电话咨询
微信号

QQ

在线咨询真诚为您提供专业解答服务

热线

188-0000-0000
专属服务热线

微信

二维码扫一扫微信交流
顶部