技术资料
HOME
技术资料
正文内容
ina芯片 INA:芯片供应危机或12月结束
发布时间 : 2025-05-07
作者 : 小编
访问数量 : 173
扫码分享至微信

INA:芯片供应危机或12月结束

据路透社报道,墨西哥主要的汽车零部件协会INA日前预计,芯片严重短缺情况将在7月消退,并在今年年底前恢复正常。

芯片是现代电子产品的重要组成部分。就汽车来说,车内触摸屏、驾驶辅助和其他安全系统上,都使用了大量的芯片。

据市调机构IHS Markit数据显示,仅北美地区的芯片短缺危机,就让该地区汽车制造商在5月削减了116万辆汽车产量,自今年年初以来,这一数字逐月倍增。

INA对外贸易主管Alberto Bustamante表示,由于当前主要经济体的疫苗接种率稳步增长,感染人数逐渐减少,有助于推动汽车行业恢复正常。因此他预测,芯片严重短缺情况将于7月下旬开始缓解,12月可望恢复正常。

众所周知,供应短缺始于去年,当时新冠病毒肺炎大流行迫使北美汽车行业关闭了几个月,引发了一连串订单取消。

Bustamante 指出,去年因为疫情大流行,使得墨西哥的汽车零组件产量下降 20%,预计今年产值将上升 18%、达到 924 亿美元。他认为,到了2022年将完全恢复到疫情爆发前的水平。

事实上,墨西哥的汽车产业是该国最大的外汇收入来源,提供超过 85 万名员工的就业机会。

Bustamente 表示,由于每辆在美国组装的车都包含高达5,500 美元墨西哥制造的零组件,加上修订后的北美贸易协定可望激励更多区域生产,他认为到了2023 年,墨西哥的汽车零组件生产价值将超过1,020 亿美元。

不过,有业者认为,上述言论仅适用于北美部分地区的汽车产业的缺芯危机。

“这种乐观预测,很显然只是针对特定地区的特定行业,不具备代表性。我认为,全球性的短缺和疫情发展有一定的联系,若明年年底前疫情能宣告结束,那供应很快就能恢复了,甚至有供过于求的可能。”

机构方面,多半预测全球芯片供应短缺情况最快在2022年Q2得到缓解。

市调机构Gartner预测,全球半导体供应短缺将持续整个2021年,并在2022年第二季度恢复至正常水平,而基板产能限制可能会延长到2022年第四季度。

另一家机构Counterpoint也在5月报告预测,当前需供失衡的局面还将持续一年,2022年价格将再涨至少10-20%。

TF0227芯片:双N沟道MOS管驱动电路方案

MOS管,它既可以作为信号的开关来使用,也可以作为功率器件的驱动来使用。问题是,这两种不同的电路应用,工程师该如何去处理呢?

还有一个问题,MOS管按照类型区分,它是分为N沟道类型和P沟道类型。其中N沟道类型的MOS管,我们可以用来驱动小家电中的电机,常用的电路

N沟道MOS管驱动小电机

电路中的VCC电源电压为5V,MOS管的栅极直接通过一个电阻R3,连接到单片机的IO引脚, 它的工作原理简单概括为

单片机的IO引脚,输出高电平,Q3的MOS管导通,电机转动;IO引脚输出低电平,Q3的MOS管关闭,电机不转。

单片机控制IO引脚高低电平的占空比,也就是改变PWM占空比,就能实现电机的简单调速功能。

只是,这样的一个MOS管应用电路,它也仅仅适合低功率的场合,也就是类似于把它作为信号的开关来使用。但若是用在大功率的电路场合,就需要工程师专门开发出MOS管的栅极驱动电路了,单片机的IO引脚就不再适合直接用来控制MOS管的栅极了。

这是为什么呢?不都是MOS管吗?难道控制它的开启和关闭,还需要分不同的电路场合来设计吗?

当然是需要的。

功率MOS管,工作在它身上的电压和电流,一般都是比较大的。以STF28N60DM2型号的MOS管为例

它的VDS电压可以承受650V,ID电流能达到21A。

STF28N60DM2型号MOS管参数

如果用这个大功率型号的MOS管,驱动一个大功率电机,或者是一个大功率灯泡,用刚刚原来的单片机IO引脚直接控制它的栅极电路,显然就不适合了。

因为我们可以看到,大功率的MOS管,它在电路中流过的ID电流大小,是与VGS之间的控制电压有关系的。

功率MOS管流过的ID电流与VGS电压关系图

VGS电压,如果直接连接到单片机的IO引脚,它的最大电压也就5V,按照STF28N60DM2型号的MOS管这个关系图,流过的ID电流最大也就是2.5A左右。

2.5A,这与它最大可以支持的电流21A,差距是非常大的。很明显,在5V电压驱动MOS管的栅极,它是没有完全导通的。

那这个问题,该如何解决呢?

01 TF022F芯片

TF0227芯片,作为一个MOS管的栅极驱动芯片,它就可以控制大功率MOS管的开启和关闭功能了。

TF0227芯片

它是一个SOIC-8封装的芯片,只有8个引脚。其中的2个引脚是NC,在电路中,工程师直接把它悬空就可以了。

TF0227芯片引脚图

另外的6个引脚,VCC引脚和COM引脚是芯片的电源引脚,电压工作范围在4.5V ~ 18V之间。

INA引脚和INB引脚,是逻辑信号的控制引脚,直接连接单片机的IO引脚;这两个引脚,分别控制OUTA引脚和OUTB引脚的输出。

工程师就是把TF0227芯片输出的OUTA引脚和OUTB引脚,控制两个功率MOS管的栅极,用来代替之前栅极驱动电路。

02 功率MOS管的驱动电路

看了这么多,是不是有点晕,感觉绕来绕去的,没关系,芯片哥把它的完整电路给出来,就直观了。

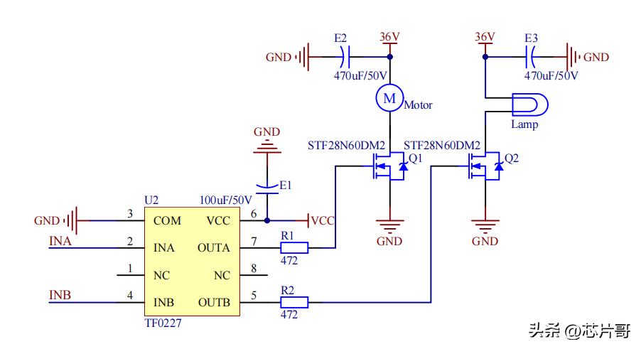
功率MOS管的驱动电路

双MOS管,一个驱动电机,一个驱动灯泡,电源电压都是36V,它的栅极是由TF0227芯片驱动的。

OUTA引脚控制Q1的MOS管,OUTB引脚控制Q2的MOS管。单片机的两个IO引脚,直接控制TF0227芯片的INA和INB引脚。

VCC的电压,芯片哥选择12V。

这是因为,查看STF28N60DM2型号的MOS管数据手册,发现如果栅极电压达到了12V,它的ID电流可以达到最大值21A,能实现完全的导通。

这样,工程师就可以像之前原来控制逻辑一样,INA和INB为高电平,电机转动,灯泡发光;INA和INB为低电平,电机不转,灯泡熄灭;

改变PWM的占空比,就能控制大功率的电机转速和灯泡的亮度了。

03 结尾

总结下来,小功率N沟道的MOS管,流过的电流不大,它的栅极可以直接由单片机的IO引脚控制;

大功率N沟道的MOS管,由于工作电流要求比较大,它的栅极驱动电流就需要另外设计了,比如选择专用的驱动芯片TF0227电路。

请持续关注【芯片哥】,后面会定期更新有关于电子元器件和芯片,包括一些电子产品项目开发案例的相关内容。

相关问答

集成电路INA128和INA129什么区别?

INA128提供工业标准的增益等式INA129的增益等式与AD620兼容INA128提供工业标准的增益等式INA129的增益等式与AD620兼容

lh2903什么芯片?

M2903是低功耗低失调电压双比较器。功能和引脚和LM393一样,LM2903的工作温度范围要好,范围是-65度到+150度.你查LM393就可以了.8脚电源V+,4脚电源V-....LM290.....

王经理: 180-0000-0000(微信同号)
10086@qq.com
北京海淀区西三旗街道国际大厦08A座
©2026  上海羊羽卓进出口贸易有限公司  版权所有.All Rights Reserved.  |  程序由Z-BlogPHP强力驱动
网站首页
电话咨询
微信号

QQ

在线咨询真诚为您提供专业解答服务

热线

188-0000-0000
专属服务热线

微信

二维码扫一扫微信交流
顶部