电子展会
HOME
电子展会
正文内容
芯片电源电流 关于电源管理芯片的一些科普
发布时间 : 2026-03-20
作者 : 小编
访问数量 : 23
扫码分享至微信

关于电源管理芯片的一些科普

日前,深交所受理了圣邦股份的并购重组申请,据了解,圣邦本次重组涉及了此前该公司收购的电源管理芯片企业钰泰半导体。

在圣邦股份发布的公告中,公司谈及了很多关于电源管理芯片的市场情况以及变化,其中的一些观点很值得我们去思考。因此,我们做了一些总结和归纳,以期更好地了解这个市场。

电源管理芯片市场是一块香饽饽

电源管理芯片是所有电子产品和设备的电能供应中枢和纽带,负责所需电能的变换、分配、检测等管控功能,是电子产品和设备不可或缺的关键器件。

电源管理芯片产品存在于几乎所有的电子产品和设备中,是模拟芯片最大的细分市场,根据IC Insights的数据,以出货量计算的话,2019 年电源管理模拟器件预计将占IC 总量的21%,排名所有种类的IC 的第一名,出货量预计为639.69 亿颗,预计将超过排名第二和第三名类别出货量的总和。

同时伴随着物联网、新能源、人工智能、机器人等新兴应用领域的发展,电源管理芯片下游市场迎来了新的发展机会。根据市场调研机构Transparency Market Research分析报告显示,2019年全球电源管理芯片市场规模仍将保持高速增长,其中以中国内地为主的亚太地区是未来最大成长动力。根据前瞻产业研究数据,中国电源管理芯片市场规模由2012年的430.68亿元增长至2018年的681.53亿元,年均复合增长率为6.78%。

(图片来源:圣邦股份公告)

虽然国内对电源芯片的需求保持高涨,但从整体市场份额来看,目前国内电源管理市场的主要参与者仍主要以欧美企业为主,圣邦股份的公告中指出,他们占据了80%以上的市场份额,另外日、韩、台资企业也占据了一定份额。在这种情况下,国内也有一些半导体厂商开始致力于电源管理芯片的开发,芯朋微、圣邦股份、矽力杰、杰华特、南芯、晶丰明源等厂商均在此有所布局。

根据最近的市场情况中看,前有国际厂商在加快布局新一代的电源管理产品——第三代化合物材料的应用引发了电源管理芯片的变革;后有国内相关企业开始关注电源管理芯片的发展,并对一些本土电源管理芯片厂商进行了投资,这其中包括今年3月,大基金二期投资了电源管理芯片供应商力芯微;去年8月,华为旗下全资子公司哈勃投资投资了杰华特微电子;以及湖北小米长江产业基金合伙企业先后对南芯半导体和必易微电子进行了投资。

从国内外厂商的举动来看,电源管理芯片俨然已经成为了一块香饽饽。而引得众多厂商趋之若鹜的背后,则不仅是广阔的市场增长空间,电源管理芯片所蕴藏的巨大利润也是另外一种驱动力。

根据圣邦股份发布的公告显示,国内及国外同行业公司中,在营业收入持续增长的情况下,大部分公司毛利率保持了上升或者稳定的趋势。钰泰所在细分行业的对标的竞争对手为国外成熟的电源管理类芯片设计公司 Silergy、MPS 和 Maxim,标的公司的毛利率波动趋势与其大体一致。

(图片来源:圣邦股份公告)

圣邦股份的公告中指出,标的公司 2018 年至 2019 年综合毛利率分别为 41.54%和46.19%,上升幅度为 4.65%,2019 年销售收入同比增长 106.37%,因销售规模增长而带来的规模效应使得毛利率有所上升。

国内外主要玩家的稳扎稳打

在国际同业中,目前全球模拟芯片市场主要被 TI(德州仪器)、ADI(亚德诺)、Maxim(美信集团)、Infineon(英飞凌)等海外厂商占据。欧美厂商在市场份额和技术水平上一直保持较大的领先优势。这种优势与他们所占据的市场份额有一定的关系。正如圣邦股份所指出的,钰泰因为销售规模的增长使得毛利率有所上升。因而,对于模拟行业来说,抢夺更多的市场份额就意味着能够获得更多的利润。而这些传统大厂,在销售规模方面一直保持着优势,而之所以这些国际巨头能够得到如今的市场地位,也于其进行的分拆、收购、合并有关系。

据相关报道显示,TI能够提供数万种电源管理产品,是该领域绝对的巨头。TI在早期收购的国家半导体奠定了其在电源管理芯片领域中的地位,在最近两年中,TI又收购了Ciclon和POWERPRECISE Solutions等企业,又再一次丰富了其电源管理产品线。

ADI收购Maxim是今年模拟领域的大新闻,这是ADI继三年前收购凌力尔特后的又一大动作。有报道称,当初ADI通过收购Linear拿下了高性能模拟和电源市场,但是在消费级电源市场领域仍有欠缺,而本次收购Maxim,正是对这一市场进行补充。

而觊觎电源管理芯片的厂商不仅有ADI,安森美也曾在2015年下半年,以邀约收购的方式并购了Fairchild,通过该笔收购,安森美在电源领域的地位也得到了飞涨。

此外,关于电源管理芯片的大宗并购案还包括,2017年瑞萨对Intersil的收购,通过该笔收购,瑞萨的电源管理和高性能模拟产品线得到了丰富。

意法半导体则秉承着“一个都不能少”的产品理念,在近些年来推出了数款电源管理芯片,其产品包括高集成度AC-DC转换器、开关DC-DC转换器、线性稳压器、电池管理IC、LED驱动器、光电IC、MOSFET和IGBT驱动器、电机驱动器等,覆盖了快充、智能照明、汽车等多种新兴应用领域。

电源管理芯片市场变化

但是由欧美日厂商所掌控的电源管理芯片领域正在悄然发展着变化。圣邦股份的公告中显示,近年来,整个电源管理芯片产业呈现出由美国、欧洲、日本向中国转移的趋势,中国的电源管理芯片产业正处于上升期。由于终端消费品的制造中心向亚太和中国聚集,台湾和大陆企业的竞争导致欧美大型芯片企业无法维持原来的超高毛利,逐步淡出民用消费类市场。在产业转移的过程中,国内企业将更容易切入民用消费市场,国内芯片公司将迎来较大的发展空间与机遇。

在国内同业中,模拟芯片企业近年逐步成长,但由于发展时间较短,规模与国际同业尚存较大差距,且专注产品领域相对单一,除圣邦股份是从信号链产品技术拓展到复合电源管理类产品外,多数厂商的产品集中在电源领域。圣邦股份在其公告中指出,在模拟芯片领域,国内众多企业各有专攻,圣邦股份、上海贝岭、士兰微、杰华特、晶丰明源、芯朋微等企业均有各自的市场定位。

具体来看,圣邦股份主营业务为模拟芯片的研发和销售,主要产品为高性能模拟芯片,覆盖信 号链和电源管理两大领域,拥有 16 大类 1,400 余款在销售产品,包括运算放大 器、比较器、音/视频放大器、模拟开关、电平转换及接口电路、数据转换芯片、小逻辑芯片、LDO、DC/DC 转换器、OVP、负载开关、LED 驱动器、微处理器电源监控电路、马达驱动及电池管理芯片等。

上海贝岭集成电路产品主要为智能计量、通用模拟、电源管理这三大类产品业务,主要目标市场是电表、手机、液晶电视、机顶盒及其它各类消费电子产品领域。

杰华特在去年获得了华为旗下哈勃的投资,据介杰华特目前拥有电池管理,LED照明,DC/DC转换器等产品。其官网显示,杰华特以节能降耗为主导,以智能芯片技术为依托,研发卓越的电池管理系统。

晶丰明源主营业务为电源管理驱动类芯片的研发与销售,是国内领先的电源管理驱动类芯片企业之一。公司产品包括 LED 照明驱动芯片等电源管理驱动类芯片,主要应用于 LED 照明领域。

今年登录科创板的芯朋微是国内智能家电、标准电源、移动数码等行业电源管理芯片的重要供应商,在国内生活家电、标准电源等领域实现对进口品牌的大批量替代,并在大家电、工业电源及驱动等领域率先实现突破。

除此之外,矽力杰在模拟芯片领域也颇有建树,该公司是全球领先的小封装、高压大电流IC设计公司之一。其产品可应用于LED照明、平板电脑、笔记本电脑、智能手机、固态存储、视频监控、机顶盒、智能音箱、POS机、网络设备及移动电源等。另外,还有消息显示,矽力杰已经开始布局车用市场,并优先以信息娱乐、LED 照明、ADAS 系统等应用做切入。

国产厂商的奋起直追

目前,虽然欧美发达国家及地区电源管理芯片厂商在产品线的完整性及整体技术水平上保持领先优势,但随着国内集成电路市场的不断扩大,中国本土电源管理芯片企业在激烈的市场竞争中逐渐崛起,整体技术水平和国外同业公司的差距不断缩小。国内企业设计开发的电源管理芯片产品在多个应用领域的进口替代效应明显增强。

圣邦股份在其公告中指出,电源管理芯片按照产品功能划分,可分为稳压器类、电池管理类芯片细分市场。

稳压器类芯片市场稳压器类产品主要用于调节、稳定电路输出电压,满足各个模块对工作电压的需求,起到保护电路的作用,包括升/降压稳压器、线性稳压器等产品,在手机、智能产品、电表、安防及其他电子产品及电子设备中广泛应用。通用稳压器类产品领域市场需求量大,存在较多国内外竞争对手,差异化的高标准稳压器产品凭借更高的技术要求可维持更高的客户粘合度,保持较高的毛利水平。在通用稳压器类产品领域,得益于钰泰较强的产品设计能力和整体成本控制能力,截至目前标的公司在通用稳压器市场已具有一定市场份额,尤其手机用稳压器产品市场有较大量出货。

电池管理类产品则用于锂电池充放电的恒压、恒流等各种功能,可以有效的控制充电各个阶段的充电状态,防止电池过充/放电、过压、过温,有效保护电池寿命和使用者的安全。电池管理类芯片产品广泛应用于手机、蓝牙耳机、移动电源、小家电、电动车等众多领域。电池管理芯片市场竞争格局与产品功能、设计的复杂程度相关,在产品功率要求高、功能模式较为复杂的产品应用市场(例如手机领域),市场竞争相对较小,产品售价较高。

在中端市场(例如包括TWS等可穿戴设备),芯片厂商需要提供性能更高的产品以适应市场需求。标的公司依靠超低功耗的产品特点一直在这类市场保持领先地位。未来标的公司将继续加大这类产品的研发力度,持续拉开与竞争对手的差距。另外,中低端线性充电的市场竞争相对激烈。

圣邦股份公告指出,稳压器类芯片产品和电池管理类芯片产品的主要对标竞争对手包括 MPS和 TI等公司。

虽说,TI和MPS是国内电源管理厂商的竞争对手,但他们同样也是中国电源管理芯片的良师益友。据公开资料显示,圣邦股份董事长兼总经理张世龙、南芯半导体科技有限公司创始人&CEO阮晨杰,都曾是TI的一员。另外,据相关报道显示,矽力杰的创始人陈伟曾任MPS副总裁。

结语

中国电源管理芯片厂商正在进步,虽然目前这些公司的市场比较分散,但他们却凭借各自的优势在激烈的市场竞争中逐渐崛起,并还在不断缩小与国外市场的差距。同时,基于如今资本市场对这块市场的看重以及国产化的推动,本土电源管理芯片厂商或将达到一个新的成长高度。

另外,根据电源管理芯片发展的历史中看,分久必合是每个半导体细分市场都要经历的一个过程,因此,当本土电源管理芯片厂商发展到一定水平的时候,相关并购或许也会增加,而这就是未来的故事了。

*免责声明:本文由作者原创。文章内容系作者个人观点,半导体行业观察转载仅为了传达一种不同的观点,不代表半导体行业观察对该观点赞同或支持,如果有任何异议,欢迎联系半导体行业观察。

今天是《半导体行业观察》为您分享的第2388期内容,欢迎关注。

★国产芯片巨头的手机战事

★从高通射频崛起想到的

★富士康“芯”事

晶圆代工|蓝牙|英伟达||IBM|5G|摩尔定律|射频

「实例」开关电源:过欠压、过流、过温、软启动、CNT……

输出过压保护电路

当用户在使用电源模块时,可能会由于某种原因,造成模块输出电压升高,为了保护用户电路板上的器件不被损坏,当模块的输出电压高于一定值时,模块必须封锁脉冲,阻止输出电压的继续上升。

D320产生一个5.1V电压基准送至运放U301反相输入端,R330、R334、R336用于检测输出电压、检测电压值送至运放U301同相输入端。

输出电压没有达到过压保护点时,运放U301 5脚的电压小于6脚的电压,运放输出为低电平,输出正常。

输出电压Vo升高到设定检测点电压时,电阻R336、R334、R330检测的分压比送入运放U301的5脚,此时5脚电压高于6脚电压,运放U301输出高电平,封闭控制芯片PWM信号,模块输出电压为零。

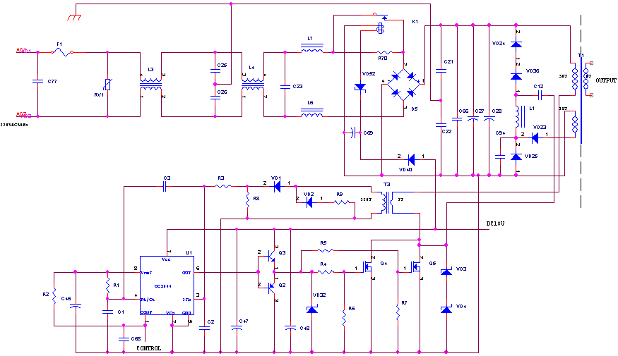
过流保护电路实例(1)

图2.过流保护电路实例

工作原理

T2采集模块原边开关管的输入电流,采样电流经取样电阻R18转换成电压信号,再经两路开关二极管(D6)整流形成两路控制信号。一路峰值信号去控制38C43的3脚;另一路准峰值电平进入38C43 EA的反相输入端2脚。

采用CT作电流采样的好处是采样电路功耗小,采样电路灵活,CT可以放置在MOSFET开关管的D极或S极,也可以串联于主变压器原边的Vin+端。缺点是电路稍复杂,体积大,CT存在大占空比时不能有效复位的问题。CT采样一般用于中大功率的模块。

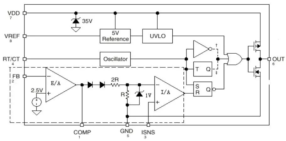
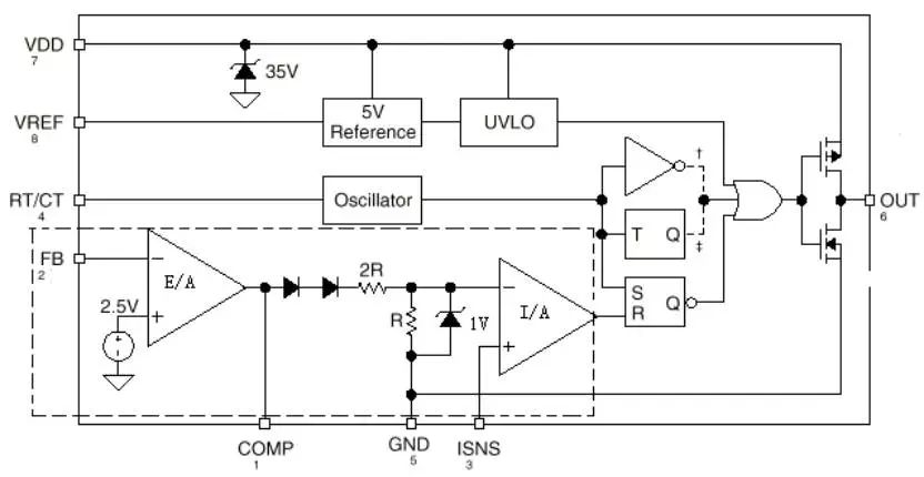
3843PWM芯片介绍

图3.3843芯片内部结构图

芯片工作原理

虚线所框部分为38C43芯片内置的误差放大器和电流放大器。误差放大器的输出经过内部分压后(被钳位到1V),进入电流放大器的反相输入端,与电流采样信号比较后进入PWM产生电路。最终在芯片的6脚输出PWM信号。

在这里,误差放大器被用来作OCP保护,电流控制放大器I/A作峰值电流限流保护。

误差放大器E/A用于准峰值限流。当38C43反相输入端2脚的直流电平达到2.5V时,误差放大器E/A起作用,使38C43的6脚输出驱动信号占空比D减小,达到模块OCP之目的。

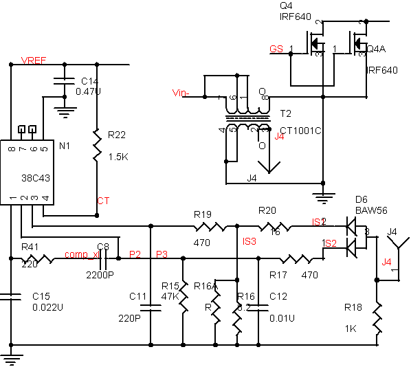
过流保护电路实例(2)

图4.过流保护电路实例

工作原理

T3是电流互感器,用于电流采样,VD1用于整流,VD2、R9用于T3的磁恢复,C2用于滤波。当主开关管导通时,T3采样其电流并将电流信号缩小输出,通过VD1整流,并通过R8将其转换成电压信号。此电压信号通过R3输出给U1(PWM芯片,UC3844)的3脚,当3脚的电压超过1V时,U1通过内部的电路,减小6脚输出信号的脉宽,这样就减小了输出电压,从而达到原边限流的目的。当主开关管截止时,T3通过VD2、R9进行磁恢复,使T3磁势回零。

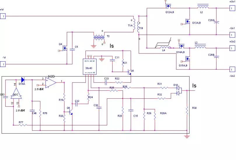
过流打嗝电路实例

图5.打嗝电路实例

工作原理

当输出电流出现过流时,电流互感器副边通过R31和 R29//R29A就会在R30上面形成的电压升高,从而使N2C的12管脚电压升高超出负向输入端基准电压(2.5V),实现运放N2C的翻转。

当N2C实现翻转后就会对电容C46充电而C46上面的电荷只能通过电阻R76放掉,因此通过选择R76的阻值来确定放电时间常数,从而确定打嗝限流的持续时间。

在N2C实现翻转后将N2D的3脚电平抬高,导致N2D翻转,将38C43的1管脚拉低,从而封锁38C43工作。

过温保护电路举例 (1)

图6.过温保护电路实例1

工作原理

当温度继电器K104检测点温度低于80±5℃时,K104保持吸合短路状态,HOT 与PROTECT信号均为低电平,电源模块正常工作。当检测点温度达到80±5℃时,温度继电器触点断开,HOT 与PROTECT信号变为高电平,在PROTECT 信号作用下,电源模块保护关机,达到保护电源模块免受过温损坏的目的。

电源模块保护关机后,温度继电器温度下降,下降到一定程度后温度继电器恢复吸合状态,HOT 与PROTECT信号变回低电平,电源模块恢复工作。

这里介绍一种交流输入浪涌电流抑制电路,该电路一般应用于AC/DC整流模块中,抑制上电启动时交流输入通过整流桥对大容量滤波电容的冲击电流,以减小模块上电时对电网的影响,同时对模块和配电相关器件起保护作用。

软启动电路举例 (1)

图7.软启动电路1

工作原理

当输入刚加电时,继电器K102处于常开状态,输入通过R104,G101对电容C109、C110充电,由于电阻R104的存在,限制了C109,C110的充电电流。当电容C109、C110电压充到一定数值后,模块辅助电源启动。START信号在辅助电源上电时为高电平。再经过一定时间的延时,START信号变为低电平,启动输入继电器吸合,模块开始正常工作。

软启动电路举例 (2)

下面介绍一种DC-DC软启动电路,该电路一般应用于中、小功率DC-DC变换器中。其目的,主要是为了:(1)、避免电源模块输出端出现电压过冲,从而引起过压保护电路产生误动作;(2)、降低开关元件、输出滤波电容器的应力,从而提高产品的可靠性和延长其元器件的使用寿命。

图8.软启动电路2

工作原理

当UC3843的7脚注入直流电压VCC时,8脚上就有5V电压输出,通过R848给C840充电,当C840上的电压大于三极管V808发射极电压时,V808截止,UC3843的6脚就有脉宽电压输出。(该输出脉宽电压并不是一开始有输出,脉宽就能达到最大,而是随着电容器C840上的充电电压的逐步升高而逐步展开的)。

当VCC掉电时,UC3843第8脚输出为0,此时,储存在C840上的电压,只能通过D818、R859来快速释放掉。这样做的目的,主要是为了保证VCC在第二次来电时来电时,使UC3843第六脚输出的PWM脉宽电压有一个逐步展开的过程。

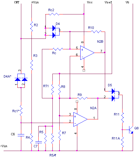
欠压,过温,CNT保护综合电路举例(1)

图9.综合电路1

电路说明:

Vcc:13V辅助电源电压

N12:2.5V基准

欠压保护原理

输入欠压保护比较由运放N5C提供,其中pin9为N12提供的2.5V的基准电压,当输入电压低于36V并继续降低时,由R37,R54,R99,R100组成的分压网络分得的电压Vpin10也继续降低,当Vpin10<Vpin9时,N5C输出PRO翻转为低电平,经过逻辑电路将38C43的pin1拉低,关断输出。欠压恢复原理与上述相反,其中R78产生正反馈可以提供一定的回差电压,可以避免输入线较长时产生振荡开关机。

过温保护电路原理

过温保护比较由运放N5B提供,其中pin6为N12分压后提供的基准电压。RT为负温度系数的热敏电阻,当温度升高时,其阻值减小,由N12通过RT,R84,R83分压,使Vpin5的电压升高,当Vpin5>Vpin6时,N5B输出翻转为高电平,通过D12使Vpin9电压升高,N5C输出PRO翻转为低电平,经过逻辑电路将38C43的pin1拉低,关断输出。为了避免在过温点附近频繁保护,增加回差功能,由R56提供。

CNT电路原理(以负逻辑为例)

CNT功能比较由运放N5A提供,其中pin2为N12分压后提供的基准电压。负逻辑功能时,R58断开。如果RC1接-VIN,则Vpin3电压为0,N5A输出为低电平,N5C输出PRO为高电平,输出正常;如果RC1悬空或接高电平,则Vpin3电压从Vcc或RC1分压后大于Vpin2,N5A输出高电平,通过D12后,N5C输出PRO翻转为低电平,经过逻辑电路将38C43的pin1拉低,关断输出。

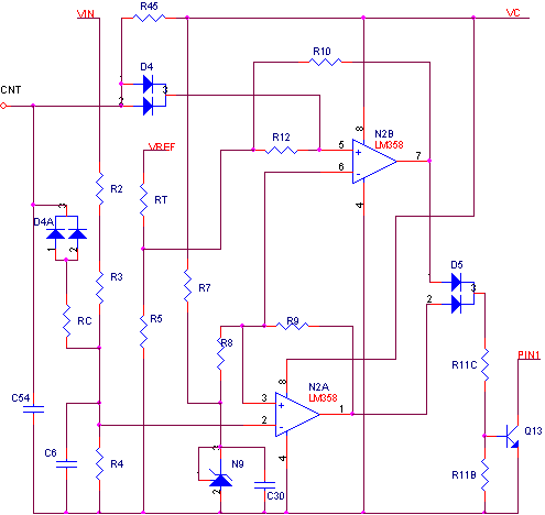
欠压,过温,CNT保护综合电路举例(2)

图10.综合电路2

工作原理

当模块CNT为负逻辑时,去掉D4A、RC1,焊上D4、RC2,模块正常工作时CNT接低电平。则N2B输出低电平,此时降低输入电压,当N2A Pin2上电压低于Pin3脚上电压时,N2A输出高电平,从而Q8导通,将38HC43 Pin1拉低,使模块关断,此时N2A Pin1上电压约等于Vcc,导致N2A Pin3上电位升高,因此当欠压回复点比欠压点高,这就产生了回差。

随着铝基板温度上升,NTC热敏电阻RT1阻值下降,N2B Pin5上电位逐渐上升,当铝基板温度达到过温保护点时,N2B Pin5电位高于Pin6电位,N2B输出高电平,从而Q8导通,将38HC43 Pin1拉低,使模块关断,同样,过温保护也会产生回差。

当模块CNT 为正逻辑时,去掉D4、RC2,焊上D4A、RC1,模块正常工作时CNT悬空或接高电平。输入欠压及过温保护工作原理同负逻辑。

欠压,过温,CNT保护综合电路举例(3)

图11.综合电路3

欠压,过温,CNT保护综合电路举例(4)

图12.综合电路4

相关问答

充电线里会有芯片控制输入电流吗?

type-c数据线内部是没有芯片的,因为type-c数据线它的主要功能就是传输手机和电脑之间的数据,它只有传输数据的功能并不是数据载体,再有type-c数据线承载了为手...

芯片漏电流大小与什么关系?

电压,当电压越高,产生的泄露电流越大;频率,频率越高,穿透能力就越强,泄露也增大;湿度,湿度大水分子多,在空中它们携带离子的能力强,在地上它们的导电能...电...

可调电源测试芯片设定多大电流?

可调电源测试芯片设定20v大电流电压很简单,也应该调整到12伏就可以了,充电电流一般是在电瓶容量的10%~20%之间。充电机只要超过40a,10档充电器一般第1档为0...

led芯片尺寸规格与电流?

小功率的直插式LED灯珠,一般都是按直径分型号的,3mm4mm5mm8mm10mm12mm。不论直径大小,其工作电压和工作电流都是一样的。LED灯珠的规格1,0.06W的,电...

集成运放芯片的供电电流由要求吗?比如TLC2252?

有要求,但运放的工作电流一般不高。TLC2252这样的微功耗运放静态电流最大只有300微安,只要运放驱动的负载没有大的电流要求,运放本身对工作电源的电流要求是很...

5V的直流电压,芯片的最大电流不能超过50MA.为了保证这一要...

[最佳回答]你理解错了电源一般是不限制电流的、所谓的芯片的最大电流不能超过50MA,是指他的输出电流.超过这个芯片会发热导致其他故障.你理解错了电源一般是...

开关电源lm358芯片怎么调电流?

在输出的负端用小阻值电阻取样,取出0.001v的电压,用lm358放大到2.5v,加二极管隔离注入PWM的电压取样控制脚,就能实现调压,横流,改变放大倍数就能调电流。把...

用的是PNP管,老板说会烧坏芯片了,宜采用来电流?

灌电流就是二极管的正极接vcc,负极接单片机,拉电流就是二极管的正极接单片机,负极接gnd。灌电流就是二极管的正极接vcc,负极接单片机,拉电流就是二极管的正...

DA芯片的电流输出型和电压输出型有什么区别?

电流输出型要外接运放电路,才可以转换成电压输出,电压输出型使用方便。电流输出型要外接运放电路,才可以转换成电压输出,电压输出型使用方便。

为什么计算机芯片大都采用低电压大电流的供电方案?

采取低电压是为了降低功耗。5V和9V是供电电压,和电脑电源供给主板的12V、5V等等是一个意思,并不是CPU或者GPU的核心电压,CPU和GPU的核心电压只有1V多。手机CPU...

 迁徙的鸟  赵本山前妻曝光 
王经理: 180-0000-0000(微信同号)
10086@qq.com
北京海淀区西三旗街道国际大厦08A座
©2026  上海羊羽卓进出口贸易有限公司  版权所有.All Rights Reserved.  |  程序由Z-BlogPHP强力驱动
网站首页
电话咨询
微信号

QQ

在线咨询真诚为您提供专业解答服务

热线

188-0000-0000
专属服务热线

微信

二维码扫一扫微信交流
顶部