芯片元器件
HOME
芯片元器件
正文内容
电源升压芯片 EDA365:两款适用于移动电源的升压芯片介绍
发布时间 : 2025-12-31
作者 : 小编
访问数量 : 23
扫码分享至微信

EDA365:两款适用于移动电源的升压芯片介绍

现如今,人们对随身电子设备的功能要求越来越高,需要越来越强劲的电池续航与供电来保证设备的运行。但移动电池的容量是有限的,而本文将要介绍的,是一种单电感的移动电源升压芯片 工作原理,其不仅能够为整体设计节约成本,还能进一步缩小设备的体积。

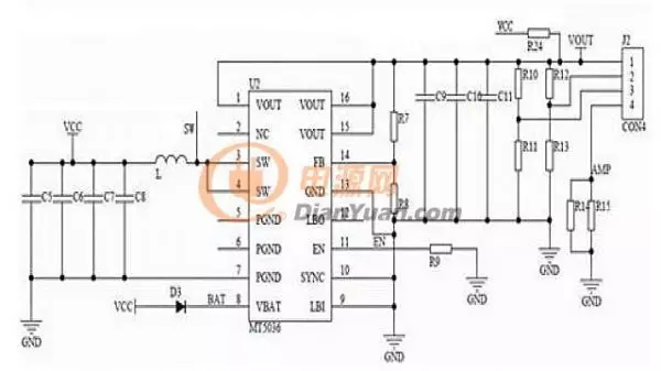
单电感移动电源电路如图1所示。

(a)充电芯片外围电路

(b)升压芯片外围电路

(c)单片机外围电路图1 电路中芯片工作电路

MT2011是一款高效率大电流单串联锂电池充电控制器。它支持4.5V~6.5V输入电压,输出电压可以跟随锂电池电压,最大2A的充电电流,使用了高效率的同步整流结构,适合应用于便携式充电设备和移动电源充电。整合电流采样电阻、高精度的电流与电压管理电路、满电自动停止充电。MT2011工作频率为1.5MHz,使用同步整流结构,效率高达93%。带有充电电流软启动、防反相电流二极管、充电电流采样等功能,并带有完善的输出短路保护和过温保护功能。

MT5036是一款95%高效的800KHz同步升压转换器,它为单节锂电池或多节锂电池组并联提供了良好的供电解决方案。转换器通过设置芯片外部FB分压电阻或使用内部FB分压电阻来获得一个稳定输出电压。芯片转换效率非常高,能提供足够的负载电流,当供电电压下降到3V时,仍能在输出电压为5V时,输出3A的负载电流,电感中的峰值电流被限制在6.6A。MT5036工作频率可达800KHz,这使得电感和输出电容都可以不用太大,并且带有轻载PSM功能,可以保证芯片在全负载范围内保持较高的转换效率。拥有60uA的静态电流可以大大提高锂电池的寿命,带有低EMI工作模式,断续工作时可以有效减少振铃,转换器可以避免电池过放电,在关断时负载可以完全与电池断开。

SN8P2711是一颗采用高速低功耗CMOS工艺设计开发的8位高性能精简指令单片机,内部有1K×16位一次性编程ROM(OTP-ROM),64K×8位的数据寄存器(RAM),三个双向I/O口,两个8位定时器/计数器,两个PWM/Buzzer模块,多个系统时钟,四种系统工作模式,一个五信道的十二位模数转换器以及五个中断源。这款单片机可以广泛应用于测量、电机控制、工业控制、家电玩具类产品等。

一颗芯片解决升压问题,钰泰这款芯片再获绿联采用

前言

绿联推出了一款iPhone磁吸无线充移动电源,这款充电宝内置10000mAh容量电池,支持15W无线充电和20W双向快充,任选有线无线充电,全能满足。充电宝还支持充电时进行无线充电,可作为无线充电板使用,内置19颗强磁,吸附牢固。这款磁吸无线充电宝还支持小电流充电模式,支持为蓝牙耳机等设备充电,兼容性非常全面。

充电头网在拆解绿联这款移动电源时,发现其内置一颗钰泰升压芯片,型号为ETA1061。下面小编将为您详细介绍。

绿联10000mAh磁吸无线充移动电源

产品包装一如既往的简洁,内含移动电源、USB-C to USB-C短线、使用说明书和产品保修卡经典四件套。

绿联这款磁吸无线充移动电源采用米白色塑料外壳,机身边缘过渡圆润,持握不硌手,同时正面表面采用手感更好的亲肤材质,可以保证更好贴合手机,长期使用也不会刮花手机后盖。

机身边缘颜色加深撞色设计,让产品更具辨识度。机身正面做了磁吸无线充区域提示设计,区域中心还印有闪电标识。机身底部设有快充指示灯、电量指示灯、USB-C双向快充口以及电源键。

使用ChargerLAB POWER-Z KM003C测得USB-C口支持PD3.0、DCP、SAM 2A、Apple 2.4A充电协议。给苹果iPhone手机进行有线充电,实测充电功率为9.17V 2.17A 19.88W。

简单看过外观,充电头网继续为您介绍其内置的钰泰ETA1061升压芯片。

钰泰ETA1061

绿联这款移动电源内置的升压芯片来自钰泰半导体,型号ETA1061,是一颗1μA超低待机电流,0.8V启动电压,1A输出电流的同步升压转换器,工作频率为1.4MHz,效率最高可达94%,提供DFN2x2-6 和SOT23封装,提供可调电压和固定输出电压多种型号可选,满足不同场合需求。

ETA1061具备输出真关断功能,在关机或输出短路情况下,可直接切断输出,无需外接MOS及其控制电路来实现关断功能,有效保护电路安全。

为提升整机效率,ETA1061内置PWM和PFM混合工作模式自动切换,轻重载均具备更高效率。同时集成了上、下侧功率管的设计,可以实现单芯片同步升压。另外这款芯片可固定5.0V输出或通过外置较大的电阻实现电压从Vin~5.0V之间调整,外围非常精简。

充电头网总结

钰泰半导体是一家以创新的架构、高性能、高可靠性在业界闻名的高新技术企业,公司旗下已经有10类、500余款在售产品种类,包括DC- DC功率转换器、AC-DC功率转换器、LED驱动、电池管理、PMIC、接口保护等。公司产品广泛应用于智能电表、安防、机顶盒、路由器、手机、可穿戴设备、移动电源等终端产品,覆盖工业、消费、通信等多个市场领域。公司可为客户提供周到的售前支持和售后服务,并通过丰富的经验和对产品的深刻理解,加速客户的产品开发进程。

充电头网了解到,绿联磁吸无线充移动电源采用钰泰ETA1061进行升压。这款芯片内置多模式自动切换、真关断等功能,并内置开关管,在效率高达94%的同时保证外围足够精简,一颗芯片就可以实现同步升压,非常适合移动电源、TWS耳机充电仓、工控测量设备等追求便携、待机功耗低的场景应用。

相关问答

电池升压芯片哪一种更适合呢?

选择升压芯片需要考虑几个参数,输入电压范围、开关功率、工作效率等。使用3.7V的锂电池升压到12V,给350mA的负载供电,本来使用的66...电池升压芯片哪一种更适合?...

3.7V升压、9V升压芯片的推荐有哪些?

简介:SX1308是一款采用SOT23-6封装的电流模式升压变换器,固定高达1.2MHz的工作频率。内置软启动,输入欠压锁定,电流限制以及过热保护。特性:1、集成80mΩ...6...

我需要一个升压芯片,5v升10v左右。要求效率高(升压电路本身功耗低)电流大,1~2A电流。请尽量?

像这样从较低的电压升压的开关电源,很难做到很高的效率,一般也就是百分之八十几到顶了。因为升压电路中的低压振荡电路中晶体管的工作至少要消耗0.7V~1V左右...

电源电路板的输出电压升高是怎么回事?

是在什么情况下的升高?升高的程度如何?电源输出电压升高与这个电源是否稳压,稳压的精度多高,负载是否变化,变化的程度怎样?这个电源所处的工作环境温度...

csc7224电源工作原理?

描述csc7224电源工作原理开关电源模式英文名为SwitchModePowerSupply,缩写为SMPS,又称交换式电源、开关变换器,是一种利用脉冲宽度调制的高频化电...描...

恒流芯片,它的功能有多强?

深圳市银联宝电子科技有限公司成立于2007年,是一家专注电源应用方案芯片供应商,公司有10多位在一线大厂20多年工作经历应用工程师和芯片开发设计工...

小家电开关电源芯片U6110是非隔离降压升压型的吗?

答:是的,U6110是输入8V~380Vac,输出5V/500mA非隔离电源方案,U6110结合500V功率MOSFET,单芯片的开/关PWM控制器。这个IC可实现高精度5V默认值,通用交流输入......

662k稳压芯片可以升压吗?

662k稳压芯片内部设计了稳压值,外部的调节不可以升压662k稳压芯片内部设计了稳压值,外部的调节不可以升压

1安3.7v升压15v芯片?

CS5171就可以。这是一款功能很强的开关稳压芯片,它的输入电压范围是2.7V~30V,最大输出电流1.5A,既可以实现电源升压,也可以实现降压、反相和对称正负双电源...

升压电路是否降低电流达到目的?我看到有些DC-DC板又或者升压...

[最佳回答]加分给我吧.呵呵~听我看看道来:1、DC-DC的boost原理不是损耗输入电流实现的.他是将直流电源调制成高压高频功率交流,通过储能电容将电能存储起来,再...

 追月连弩  辽宁科技学院简介 
王经理: 180-0000-0000(微信同号)
10086@qq.com
北京海淀区西三旗街道国际大厦08A座
©2025  上海羊羽卓进出口贸易有限公司  版权所有.All Rights Reserved.  |  程序由Z-BlogPHP强力驱动
网站首页
电话咨询
微信号

QQ

在线咨询真诚为您提供专业解答服务

热线

188-0000-0000
专属服务热线

微信

二维码扫一扫微信交流
顶部