电子展会
HOME
电子展会
正文内容
语音芯片1420 基于单片机的火控系统语音报读设计
发布时间 : 2026-02-14
作者 : 小编
访问数量 : 23
扫码分享至微信

基于单片机的火控系统语音报读设计

在现代大多控制系统中,通常使用发光二极管LED、数码管、液晶显示器、蜂鸣器等进行状态 / 结果显示和故障报警,如果在显示报警仪表上采用数字语言技术,使适合用听觉传送的信息用语言传送,就可以发挥听觉的优势,弥补完全用视觉信号传递信息的不足。近年来随着语音电路的迅速发展,语音芯片已经以其直观、生动、与单片机接口方便等优势,越来越广泛的应用于单片机控制系统中了,成为现代控制系统中人机联系的一个友好界面。

1 语音电路分析

语言处理合成芯片很多,大多采用:语言信号 - 驻极话筒 - 电压 - 滤波放大 -AD 转换数字信号存储。放音时采用:数字信号 -DA 转换、输出,这在实际使用时存在着以下不足:

(1)要使语音不失真地被采样,要求采样频率 fs≥8 000 Hz。在小系统中,以这样的速度采样语音只能是很短的时间,若要稍长一段时间,势必占用很大的存贮空间。

(2)系统构成成本高,由于需要 ADC,DAC,专用语音芯片及相关电路。

(3)存在不同程度的失真(信号采样和恢复)。

(4)使用不灵活,只能录什么,放什么,难以实现字、词、句的组合。

ISD1420 语音芯片是美国 ISD 公司出品的新型优质单片录放音电路,采用了直接模拟量存储技术 DAST。主要由振荡器、语音存储单元、前置放大器、自动增益控制电路、抗干扰滤波器、输出放大器组成。一个最小的录放系统仅由一个麦克风、一个喇叭、两个按钮、一个电源、少数电阻电容组成。录音内容存人永久存储单元,提供零功率信息存储,这个独一无二的方法是借助于美国 ISD 公司的专利——多电平直接模拟存储技术(DAST TM)实现的。利用它,语音和音频信号被直接存储,以其原本的模拟形式进入 EEPROM 存储器及分段输出,因而失真小,能够非常真实、自然地再现语音效果,避免了一般固体录音电路因量化和压缩造成的量化噪声和“金属声”。使用方便,不需专用语音开发工具,成本低廉。直接模拟存储允许使用一种单片固体电路方法完成其原本语音的再现。不仅语音质量优胜,而且断电语音保护。因而在现代技术上得到广泛使用。主要特点如下:

(1)使用方便的单片录放系统,外部元件最少

(2)重现优质原声,没有常见的背景噪音

(3)信息可保存 100 年,可反复录放 10 万次

(4)较强的分段选址能力可处理多达 160 段信息

(5)边沿 / 电平触发放音

(6)无耗电信息存储,省掉备用电池

(7)具有自动节电模式

(8)录或放后立即进入维持状态,仅需 0.5μA 电流

(9)工作电压:5 V

(10)工作电流:典型值 15 mA,最大值 30 mA(16 欧姆)

2 系统构成

本语音电路作为火控计算机的一部分,主要是对目标距离进行实时报读,供指挥人员提供观察和决策,以选择最佳时机发出击发命令。语音电路组成框图如图 1 所示。由火控计算机主机发出 RS232 电平信号,经电平转换后,为单片机 AT89C52 所接收。单片机 AT89C52 一方面控制高亮度数码管显示状态信息,同时控制语音芯片 ISD1420 实时报读目标距离。为指挥人员提供提示。

3 语音信号控制

3.1 语音电路特性

选用语音存储 / 再生芯片 ISD1420。该电路采用 EEP-ROM 存储方法将模拟语音数据直接写入半导体存储单元中,具有音质自然、可反复录放、抗干扰、低功耗等许多优点。ISD1420 放音时间为 20 秒;最多可分为 160 段,每段段长最少 125 ms;输入采样* kHz;100 000 次录音周期;5 V 单电源供电,放音电流 15 mA,维持电流 0.5μA。完全满足设计需要。

ISD1420 芯片地址引脚(A0~A7)输入有双重功能,根据地址中的 A6,A7 的电平状态决定 A0~A7 的功能。如果 A6,A7 有一个是低电平,A0~A7 输入全解释为地址位,作为起始地址用。地址位仅作为输入端,在操作过程中不能输出内部地址信息。根据 PLAYL、PLAYE 或 REC 的下降沿信号,地址输入被锁定。如果 A6,A7 同为高电平时,它们即为模式位(见表 1)。

使用操作模式有两点要注意:

(1)所有初始操作都是从 0 地址开始,0 地址是 1420 存储空间的起始端,以后的操作可根据模式的不同。而从不同的地址开始工作。当电路中录放音转换或进入省电状态时,地址计数器复位为 0。

(2)当 PLAYL、PLAYE 或 REC 变为低电平,同时 A6,A7 为高电平时,执行对应操作模式。这种操作模式一直执行到下一个低电平控制输入信号出现为止,这一刻现行的地址 / 模式信号被取样并执行。操作模式可以与微控制器一起使用,也可用硬件连线得到所需系统操作。

通过以上介绍可知,160 段对应着 160 个地址,由 A0~A7 组合产生。要实现分段播放先要进行录音,录音可以采用高级的声音处理软件一次把声音灌进语音模块里头也可以采用分段录音的方法进行分段录制。在使用 ISD1400 系列的语音芯片时,应注意在 REC 和 VCC 之间接一个 0.1 mF 的电容,以防止在上电时出现录音操作而破坏原来录制的信息。

根据火控计算机系统报读的需要,放音内容为军用数字发音:“幺、两、三、四、五、六、拐、八、勾,洞”。我们利用 A0~A7 引脚的地址功能,通过声音处理软件结合 ISD1420 开发录放板,一次把声音灌进语音模块 ISD1420 中。这样每一个数字发音都对应一个内部存储空间。可以通过调整语音芯片的地址(P2 口控制)来选择合适的数据播放。

由于在户外使用,要求发出的声音具有一定的响度,即要求语音电路有较大功率输出。语音芯片 ISD1420 内部输出级带有放大器,其直接的扬声器驱动功率为 12.2 mW(16Ω负载),这距离我们的实际需要相差很大,通常 1 W 以下的扬声器可用 LM386、D2283 D2822、MC34119、TA7368 等芯片驱动,1 W~lO w 的扬声器用 TDA2003、LA4440 芯片驱动,因此后级功放必须保证能在低电压下输出大功率信号,以推动扬声器发声,在这里我们选用了 LA4440 芯片驱动。

3.2 语音电路构成

语音部分电路设计见图 2 所示,在该电路中设计了以单片机 89C52 为核心的语音报读电路,89C52 的 P2 口用来实现地址选择,放音时先由软件给出一个地址,就是一个语音段首址,在这一放音过程中地址是不能变化的;LA4440 为音频功放电路,将 ISD1420 的音频输出放大推动喇叭,通过调整电阻 R1 的阻值可控制音量大小;语音芯片 ISD1420 周围的 RC 电路主要为了减小噪声的影响;MAX813L 则作为看门狗电路为单片机 AT89C52 提供上电复位和运行监控。

MAX232 将火控计算机主机送过来的 RS232 电平信号转换成 TTL 电平并送到单片机 AT89C52,单片机 AT89C52 对火控计算机主机的状态信息实时显示并进行报读,通过引脚 P3.6 控制 ISD1420 的放音,P2 口用来调整放音地址。通过按地址分时播放就可以实现分段播放了,而分段播放的最大优点是可以只要一些基本的声音就可以合成一段话。这样可以节省语音模块的空间,提高产品的灵活性,降低生产成本。分段播放可以用在一些发音的基本元素不多,但组合发音变化比较多的地方。

4 软件设计

AT89C52 的软件设计相对简单。主要包括与火控计算机主机的串行通讯程序(11.0592 MHz 晶振、4800 波特率、八位异步方式),放音控制程序,显示控制程序及看门狗程序。放音控制程序根据火控计算机系统的要求及实际情况,只对火控计算主机传送来信息的目标距离量进行实时报读。目标距离是实施射击和掌握开火时机的重要依据。它的报读原则是:“远距离报读间隔大一些,近距离报读间隔小一些,开火报到点上”。报读时,根据目标快速运动的特点,可以省略报读字节,提高反应速度和报读的清晰度。电平控制放音中开始地址和播放时间也是必不可少的,只要控制了这两个参数就可以确定播出内容。

5 结束语

按上述方法设计出的语音电路报读电路在某火控系统中得到实际应用,实践证明运行可靠、准确,具有一定的使用价值。

基于AT89S52单片机的新型智能家居安防系统

现在,人们对工作和生活环境不仅要求舒适健康、可靠便利,而且更加看重安全性,并利用安防系统来提高家庭抵御各种意外情况的能力。现在的安防系统可借助计算机技术、IC 卡技术、通信技术等来实现,CAN总线应用于安防系统对家居智能化发展起到了良好的促进作用。CAN总线是一种应用较为广泛的现场总线,它支持多主节点,有完善的错误处理机制,通信速率快,传送距离远,可挂接控制设备多。而把DTMF 技术应用于安防系统,不需要专门的布线,不占用无线电频率资源,没有电磁污染。文中设计了一种基于CAN 总线和DTMF技术的以AT89S52单片机为核心的新型智能家居安防系统,使原来小区安防系统的实时性和可靠性有了一个新层次的提高。本系统可以对整个家居的安全环境进行实时监控,监控的范围包括室内防盗、火灾报警、煤气泄露等一系列不安全因素。一旦有上述事故发生,该报警系统就会发出相应的报警信息,用语音播出警情类别,向远方用户和相关部门提供警情语音。

2 系统总体构成

系统框图如图1所示。单片机控制DTMF收发电路、数字语音电路、摘挂机控制电路。探测器能够快速、准确地监测到住宅的异常状况,经确认后及时通知控制器,再由单片机来控制电话接口电路,实现模拟摘机,自动拨打预先设置的电话号码进行语音报警并通知管理中心。当监测到对方回应后,自动恢复警戒状态。

图1 家居安防系统框图

3 硬件设计

系统主控部分采用AT89S52单片机,无需扩展外部存储器。看门狗电路采用具有可编程的串行EEPROM - X25045。X25045依次存储了标志字段、话机号码、警情代号、系统设置等数据信息。数字语音电路采用数字语音芯片ISD1420。系统中ISD1420仅作为基本录放音电路,所以所有的地址线全部置为0, 因此放音的起始地址是0。语音信号由驻极话筒拾取,从M IC和M IC REF两端输入芯片内部的放大器放大,经过功放后的音频信号从SP+ 被用来与通话电路相连,以送出语音信号。

3. 1 振铃检测及模拟摘挂机单元

系统并于电话线两端,时刻处于监控状态,不会影响电话的正常工作。当系统接收到振铃信号时,会进行振铃检测。振铃信号经三个反相器后接入AT89S52的P3. 4口。若5次振铃后无人接听,则系统进入自动摘机状态。单片机P1. 2 引脚输出高电平,三极管V501导通则继电器K1动作,将负载电阻接入电路实现模拟摘机。此后电话线上就会出现大于10mA的电流,交换中心检测到这一电流后就不再输出振铃信号而是转为接通电话。如果振铃信号没有达到预设值就消失,则单片机的计数值清零,控制器不动作。

3. 2 DTMF收发单元

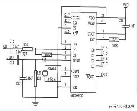
DTMF收发电路采用DTMF信号编/解码芯片MT8880[ 5] 芯片,单片机通过DTMF收发电路拨出电话号码进行电话报警,DTMF收发电路如图2所示。

图2 DTMF收发电路

MT8880提供了与微处理器相连的接口,以对其发送、接收和工作模式进行控制。它的接收部分采用单端输入,由R27、R28和C16 组成,其输入电压增益为1, 通过改变R28可调节输入信号的增益。它的发送部分由R29、C17、C18和XTAL2构成。它的控制部分由R30 和C19 构成。IRQ /CP与单片机P3. 5 脚相连。当MT8880接收到有效的双音多频信号时,单片机进行中断处理。MT8880的IN - 端和通话电路TEA 1062 的QR 端相连,MT8880的TONE端和TEA1062的DTMF端相连。

3. 3 通话单元

通话电路使用电话机专用通话集成电路TEA1062。送话时,语音信号(来自ISD1420)通过M IC + 引脚输入,DTMF信号(来自MT8880)通过DTMF引脚输入,经过TEA1062 放大后从LN 引脚一起送到电话外线上。受话时,信号通过消侧音网络,从IR 引脚输入,放大后从引脚QR 输出,分两路:一路送到ISD1420的ANA IN端供语音录制用,另一路送到MT8880的IN-端提取DTMF信号。

3. 4 CAN 总线数据传输单元

CAN 总线数据传输单元由两部分构成,一部分是CAN控制器,实现对总线数据的交互与控制,另一部分是CAN 数据收发器,实现数据的网络传输。

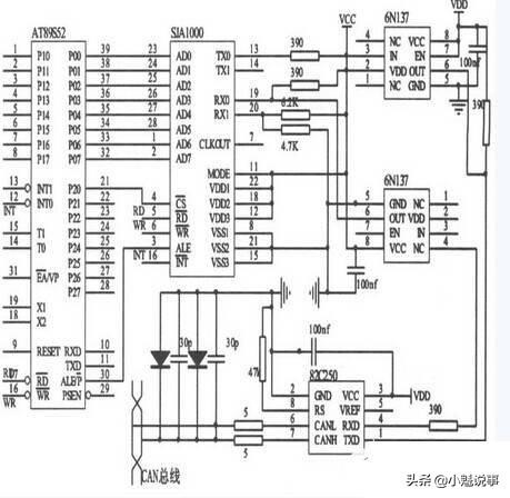
单片机AT89S52通过控制CAN控制器来实现对总线的访问,同时还负责功能单元的测量和控制, CAN 总线接口电路如图3所示。

图3 CAN总线接口电路

AT89S52通过中断方式访问CAN控制器SJA1000,为了增强CAN总线节点的抗干扰能力,SJA1000通过高速光耦6N137与CAN总线驱动器PCA82C50相连。PCA82C50的CANH和CANL引脚各自接了一个5的电阻与CAN总线相连,可以起到限流作用,以免PCA82C50受到过电流冲击。

4 软件设计

系统的软件采用模块化设计,主要包括主程序模块、CAN通信模块、振铃检测模块、语音报警模块、DTMF收发模块等,这里主要介绍主程序和CAN通信模块设计。

4. 1 主程序设计

主程序主要完成各功能模块的调用,检测系统输入,然后根据系统状态进行判断处理。程序进行主循环之前还要进行必要的初始化,如MT8880、ISD1420、SJA1000相关标志位等。主程序流程如图4所示。

图4 主程序流程图

4. 2 CAN通信模块设计

CAN通信模块包括控制器初始化、数据接收和发送子程序。SJA1000有复位模式和工作模式两种状态,两种状态下寄存器配置不同。当参数设置完后,CPU发出命令,SJA1000处于工作状态,进行正常通信。如果通信出错,CPU会使SJA1000回到复位模式。接收模块负责节点报文的接收及相关处理。接收过程中CPU会读数据,根据命令字判断数据帧的类型进行不同处理。发送模块负责报文的发送,SJA1000发送数据前,要判断是否满足发送条件,如果满足,则把报文帧信息、标识符和要发送的数据写入缓冲区,即可发送。JA 1000的收发流程图如图5所示。

图5 JA 1000的收发流程图

5 结束语

本系统以AT89S52单片机为核心,不用对电话网进行任何改造,实现对家居设防点进行自动检测和语音报警。设计中用CAN总线结构组成安防系统,有较好的灵活性和扩展性,同时利用CAN 总线引入实时的数据处理,提高了系统的可靠性。可对楼宇可视对讲、智能小区管理、门禁管理等有较大的应用推广价值。

相关问答

【帮忙把下面的这段话翻译成英文,不要机器翻译的,要人工的....

[回答]Thisdesignbydatadisplaymodule,temperatureacquisitionmodule,timeprocessingmodule,speechb...

物理题天坛回音壁是如何反射声音的?_作业帮

[回答]在首都北京市区的东南部,座落着一个驰名中外的天坛公园.那里本来是明清两代帝王祭天和祈祷丰年的祭坛,最初建设于明代永乐十八年(1420年).天坛是我...

刚刚到孕五周hcg值1420算正常_宝宝树

不过,想要得到更加专业的回答,我建议还是下载宝宝树孕育。不要怕麻烦,APP里面有非常专业的孕育知识,还有很多专家医生免费语音解答孕育问题,我身边...

本学期学校实行县管...问题,免费收听语音答案_法妞问答

具体可电联或微信沟通1.8271861420

苹果4的电池容量是多少-ZOL问答

1、iPhone4电池容量是1420毫安锂电池,待机时间是300个小时,视频播放时间是10个...最新一代的iPhone可以摄录、摄影、发送短信和接收语音留言,可以作为移动媒体播...

网上兼职被骗了,已经报案,交易信息已经提供,能追回吗-找法网

如遇到不便使用语音报警的警情,只要发送短信到12110,省公安厅短信报警平台将即时接收报警信息,并根据手机报警用户位置信息或号码归属地自动分发到各市、县公安...

我是成过家的,有个男的一直给我发关于恐吓,威胁,损坏我名...

保留好视频或语音,然后报警处理人咨询过继续咨询已经分手的前男友一直骚扰我...你可以起诉维权的人咨询过继续咨询欠钱纠纷律师怎么收费债务追讨1420对方辱骂...

发现新型冠状病毒感染肺炎病例时疾病预防控制机构采取-在线法...

[律师回复]你这边可以把基本情况编辑信息或者语音描述发给我,我好了解分析事件,再给你提供解决方案包括你的主张诉求是什么?)刘帅等1名律师已解答获取解答>...

开通了5个3g号码全部是后付费现均已欠费而且联系不上请问...

邻居借了我10万元,没有打借条,有微信语音证明借钱,对方也认。如果追回借款?吴...保险金额1420元!单位只给缴纳40%,自己交60%!单位这样合理吗?更多法律服务...

4s和4的区别?

1、功能不同:苹果4s能够支持更多的商务功能,比如飞行模式、语音助手、名片扫描、数据备份、store等,但是苹果4,相对功能会更少一点,只有飞行模式和appstore...

 周贤  超声清洗 
王经理: 180-0000-0000(微信同号)
10086@qq.com
北京海淀区西三旗街道国际大厦08A座
©2026  上海羊羽卓进出口贸易有限公司  版权所有.All Rights Reserved.  |  程序由Z-BlogPHP强力驱动
网站首页
电话咨询
微信号

QQ

在线咨询真诚为您提供专业解答服务

热线

188-0000-0000
专属服务热线

微信

二维码扫一扫微信交流
顶部