电子展会
HOME
电子展会
正文内容
rs232转ttl芯片 MAX232有妙用
发布时间 : 2026-02-16
作者 : 小编
访问数量 : 23
扫码分享至微信

MAX232有妙用

电脑串口与单片机可以直接相连吗?电脑的串行口RS232信号电平是(-10 ,+10v),单片机所用到的TTL信号电平是(0 ,+5v),很显然他们之间的电平没有统一标准,不能直连。这时就需要用到我们最常见的电平转换了:

1、RS232与TTL

电脑串行口的信号电平是RS232,和单片机TTL电平,有什么区别呢?

RS232是美国电子工业协会在1970年制定的一种全双工的串行通信方式,可以用于两个设备之间的串行通信,广泛应用于工业控制领域,在一些比较老的电脑、打印机等设备上可以找到像这样的RS232通信接口。

RS232的电平标准规定了输出逻辑1的电平范围是-5V至-15V,逻辑0的电平为+5至+15V。RS232协议还具有2V的噪声容限,也就是说在接收数据时,-3V至-15V的电平能被识别为逻辑1,+3至+15V则可以被识别为逻辑0。TTL电平以高电压表示逻辑1,低电压表示逻辑0;而RS232则以负电压表示逻辑1,正电压表示逻辑0。

使用RS232和TTL传输相同的数据包,通过示波器可以直观地观察RS232电平和TTL电平的区别。

2、为什么需要进行电平转换?

由于RS232电平的电压幅值较高,不易受到干扰,所以RS232的通信距离一般可以达到15米,最简单的RS232只需要三条信号线(发送线、接收线和地线)就可以实现全双工的通信,在许多电子仪器、工业设备上看到RS232的通信接口。

如果我们需要单片机之间的远距离通信,也可以将TTL或CMOS电平转换成RS232电平实现较远距离的通信。

我们常用的数字电路通常都是5V或3.3V的TTL电平标准,TTL电平和RS232电平是不能互相兼容识别的,而且RS232的电压较高,直接连接TTL电平标准的电路很可能会损坏器件,因此在使用RS232通信时就必须使用电平转换电路。

3、最常用最经典的转换芯片MAX232

说到电平转换,大家肯定都知道它——MAX232,目前最常用的TTL-RS232电平转换芯片,也是专为RS232标准串口设计的单电源电平转换芯片。MAX232可以只使用+5V单电源供电和很少的外围元件实现TTL和RS232之间的电平转换。

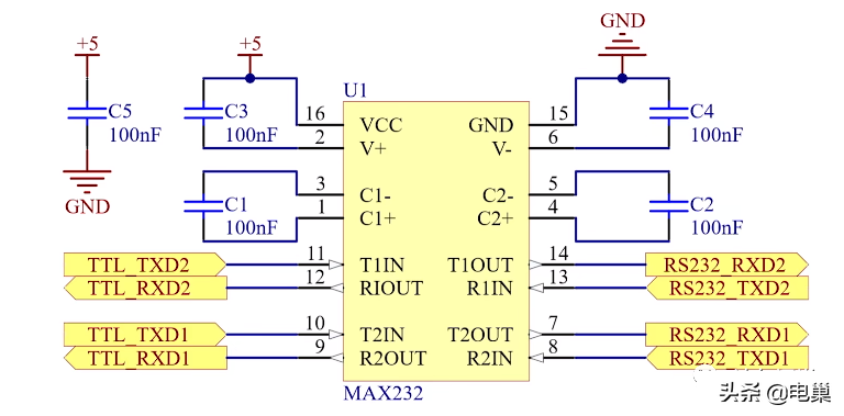
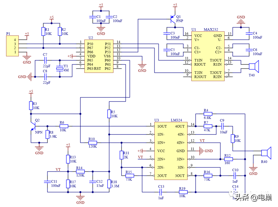
MAX232电平转换原理图从上图可以看到,电路左边的部分连接的是TTL电平,右边连接的是RS232电平,只需要四个外围电容就可以正常工作,而且能提供两组通道的RS232电平转换。由于RS232电平的电压范围是从-5至-15V到+5至+15V的电压范围,已经超过了MAX232的供电电压,MAX232需要能在+5V的单电源条件下发送和处理更大电压范围,因此MAX232内部还集成了两个电荷泵电路,其中一个电荷泵与C1、C3构成了一个2倍压升压电路,可以将+5V的电源电压升到+10V,另外一个电荷泵与C2、C4构成了一个电压反转器,将+10V的电压变换成-10V的电压,因此,RS232输出端口的电平就可以达到±10V。除了用作TTL或CMOS电平与RS232电平之间的相互转换之外,MAX232还可以用做超声波测距模块的发射控制。下面就是HC-SR04超声波距离传感器和MAX232的原理图:

电路可以分成控制部分,超声波发射部分和超声波接收部分三个部分,而MAX232是控制着超声波的发射部分。超声波的发射器连接在MAX232的两个RS232电平的输出引脚,很显然,MAX232在这里是作为超声波发射器压电陶瓷的驱动器。假设当MAX232的11脚输入高电平,第10脚输入低电平时,那么MAX232的14脚就应该输出RS232电平的高电平也就是-10V,7脚则应该输出低电平也就是+10V,这样超声波发射器两端的电压UAB就可以达到-20V!当MAX232的11脚输入低电平,10脚输入高电平时,同理,在超声波发射器的两端就能获得+20V的电压。为了增大超声波传感器的探测距离和灵敏度,就要求超声波发射器能够发射强度足够大的超声波,这就要求了超声波发射器的电压幅度要足够大。当触发超声波传感器时,控制电路会向MAX232的输入端输入两个互补的方波信号,从而在超声波发射器两端就能获得峰峰值可以达到40V的驱动波形!只使用了一片MAX232便实现了升压和驱动的功能,真是太妙了。

一文详解串口、COM口、TTL、RS-232、RS-485区别

Point:

1、串口、COM口是指的物理接口形式(硬件)。而TTL、RS-232、RS-485是指的电平标准(电信号)。

2、接设备的时候,一般只接GND RX TX。不会接Vcc或者+3.3v的电源线,避免与目标设备上的供电冲突。

3、PL2303、CP2102芯片是 USB 转 TTL串口 的芯片,用USB来扩展串口(TTL电平)。

4、MAX232芯片是 TTL电平与RS232电平的专用双向转换芯片,可以TTL转RS-232,也可以RS-232转TTL。

5、TTL标准是低电平为0,高电平为1(+5V电平)。RS-232标准是正电平为0,负电平为1(±15V电平)。

6、RS-485与RS-232类似,但是采用差分信号负逻辑。这里略过不讲。

串口、COM口:

COM口即串行通讯端口,简称串口。这里区别于USB的“通用串行总线”和硬盘的“SATA”。

一般我们见到的是两种物理标准。D型9针插头,和4针杜邦头两种。

这是常见的4针串口,在电路板上常见,经常上边还带有杜邦插针。还有时候有第五根针,3.3V电源端。

由于是预留在电路板上的,协议可以有很多种,要看具体设备。

下面这个就是D型9针串口(通俗说法)。在台式电脑后边都可以看到。

记住,这种接口的协议只有两种:RS-232和RS-485。不会是TTL电平的(除非特殊应用)。

我们一般只接出RXD TXD两针,外加GND。

下图是个USB转TTL串口的小板,可以用USB扩展出一个串口。芯片为PL2303HX。

网上经常混淆各种串口,但是这个确实是可以给STC单片机下载程序的。

这是另一种,CP2102芯片的,也是USB转TTL串口。据说比PL2303的好,实际使用中没感觉出来。这个小板就多了+3.3V电源端,以适应不同的目标电路。

上边介绍的都是USB转TTL串口,如果目标设备上是RS-232串口(D型9针接口)咋弄?

再接一片MAX232转换一下就行。

你也可以搭一个简单的比较器电路,来实现TTL转RS-232的功能,如下图。

RS-232转TTL咋弄?这就需要你动点脑子咯。当然,早有人想到了做一款成品。仔细看下图,USB经过PL2303转成了TTL串口,中间四个窟窿可以引出,再经MAX232转换为RS-232电平,9针串口引出。

下面这是另一款:电平转换依旧用的是MAX232。

你或许会买到这种:看起来里边只有一个牛屎芯片的。

但是记住一点,只要是D型9针串口,不会是TTL电平的,没特殊说明就默认是RS-232。

所以这根线,不管里边构造怎样的,是 USB转RS-232串口的线。

想要强调的是,一个设备的串口可以根据引出的串口线来判断是TTL还是RS-232,从而决定链接方式以及是否需要转换电路。

长按二维码识别关注

电子路上与你同行!

相关问答

rs232转换TTL方法?

刷机就是升级卫星电视机顶盒。刷机就是升级卫星电视机顶盒。

ttl电平如何转换成rs232?用什么芯片还是要买个模块?

用一片TTL转RS232的232收发器芯片(RS-232Transceiver)即可。最常见也最常被山寨的就是美信的MAX232。其它公司的232收发器也有很多。用一片TTL转RS232的232....

CH341A的ISP,转RS232,485,TTL电路求助?

RS232电平为+12V为逻辑负,-12为逻辑正,在网上搜一下就能找到两种电平的比较,有专门的芯片实现两者转换的功能,找一下典型的推荐电路应用即可RS232电平为+12V...

USB转串口与USB转TTL有什么区别?-PKUkwvo1的回答-懂得

串口指标准RS232串口。USB转TTL是转换出来的接口与TTL电平兼容!两种接口区别就是接口电平差异!TTL(TransistorTransistorLogic)即晶体管-晶体管...

RS-232电平和TTL电平是什么?

RS232电平:-5V~-12V表示逻辑1,+5~+12V表示逻辑0,其他无定义。但也有不少设备的无定义区间比较窄。TTL电平:+3~5V表示逻辑1,0~1V表示逻辑0RS232电平:-5V~-1...

怎么用max232芯片产生-12v电压?

要使用MAX232芯片产生-12V电压,您需要将MAX232芯片的VCC引脚连接到正电源,通常为+5V。然后,将MAX232芯片的V-引脚连接到负电源,通常为-12V。这样,MAX232芯片...

TTL电平串口是什么?

TTL电平串口是一般芯片的串口的输入和输出端,可以接不通的芯片完成不通的外设功能。如:RS232,RS485通信和液晶显示等。TTL电平信号被利用的最多是因为通常数...

为什么要在RS-232与TTL之间加电平转换器?

RS232采用的是负逻辑,就是说负压表示1,正压为0:逻辑1=-3V~-15V逻辑0=+3~+15V而TTL是正逻辑,TTL输出高电平通常>2.4V,一般逻辑1=3.3V或者5V,视不同芯片而....

ttl怎么设置通信接口?

一般微处理器都带有串行接口,电平是TTL的,经过外加芯片将电平转换成RS232,就可以与其它带有RS232接口的设备进行通信。电平转换芯片有很多种,常用的有MAX232...

有HL340芯片吗?输出的是否为TTL电平?与PL2303、CH340T有何区别?PL2303输出DB9接口能否直接接MAX232?

开发板上的下载口位置一般都有很多340,232等芯片,这些芯片都是干嘛用的呢?普及:TTL电平:二进制电平,+5V等价于逻辑“1”,0V等价于逻辑“0”。RS232...开...

 天堂向左 深圳往右  c360 
王经理: 180-0000-0000(微信同号)
10086@qq.com
北京海淀区西三旗街道国际大厦08A座
©2026  上海羊羽卓进出口贸易有限公司  版权所有.All Rights Reserved.  |  程序由Z-BlogPHP强力驱动
网站首页
电话咨询
微信号

QQ

在线咨询真诚为您提供专业解答服务

热线

188-0000-0000
专属服务热线

微信

二维码扫一扫微信交流
顶部