电子展会
HOME
电子展会
正文内容
rs232隔离芯片 RS232串口通讯为什么要用光电隔离器?一篇文章讲明白了
发布时间 : 2026-02-14
作者 : 小编
访问数量 : 23
扫码分享至微信

RS232串口通讯为什么要用光电隔离器?一篇文章讲明白了

目前很多工业环境中许多重要的设备仍然使用的是RS232接口界面设计,然而,RS232接口缺乏可靠的保护,容易损坏。为了克服这个缺点,许多终端用户都会选择光电隔离器来保护RS232接口。顾名思义,主要是隔离作用!

RS232串口光电隔离器,采用的高速光电隔离技术,内置15KV静电保护器,可有效的防止设备之间由于地电位不同引起的串口损坏及静电击穿。

其目的在于从电路上把干扰源和易受干扰的部分隔离开来,使测控装置与现场仅保持信号联系,而不直接发生电的联系。隔离的实质是把引进的干扰通道切断,从而达到隔离现场干扰的目的。

光电隔离器(optical coupler,英文缩写为OC)亦称光耦合器,简称光耦。光耦合器以光为媒介传输电信号,它对输入、输出电信号有良好的隔离作用。所以,它在各种电路中得到广泛的应用。光耦合器一般由三部分组成:光的发射、光的接收及信号放大。

输入的电信号驱动发光二极管(LED),使之发出一定波长的光,被光探测器接收而产生光电流,再经过进一步放大后输出。这就完成了电—光—电的转换,从而起到输入、输出、隔离的作用。由于光耦合器输入输出间互相隔离,电信号传输具有单向性等特点,因而具有良好的电绝缘能力和抗干扰能力。

光耦合器的主要优点是:信号单向传输,输入端与输出端完全实现了电气隔离,输出信号对输入端无影响,抗干扰能力强,工作稳定。

目前光电隔离器在串口通讯中也起到相当重要的作用,光电隔离器也已广泛应用于串口通讯中。在串口通讯中,我们也俗称它为串口隔离器。它采用先进的光电隔离技术,能极大地保护RS232串口接口设备,避免了地线回路电压、浪涌、感应雷击、静电、热拔插等恶劣环境对RS232设备造成的意外损害和损坏。

RS232串口隔离广泛应用于:电力、保险、电信、铁路、邮局、金融、银行、证券、程控等行业的点到点RS-232通信系统、UNIX多用户系统、监视控制系统、程控交换机计费终端、卫星接收机、ATM自动提款机等领域。

就串口光电隔离器的使用来看,安防工程商们采用也显得尤为突出,为什么这么说呢?因为在安防监控工程施工中经常会碰到信号地线干扰,电源干扰,空间电场干扰,以及其他的高次谐波的干扰等都会影响到工程的进程和质量。

比如,在监控室里有一台RS232方式的PC需要与控制室的PlC之间进行RS232方式的通讯,其PLC端有强大的信号的干扰,致使PLC与PC出现通讯故障,如果此时在PC和PLC之间加上光电隔离器就能很好的解决这一通讯故障。

(来源:网络)

一文带你读懂UART、TTL、RS232、RS422、RS485、CAN、USB

UART、I2C、RS485……这些通信虽然都普遍在用,但解释起来也是模棱两可,觉得有必要整理一下,目的是巩固和区分。文章有点长,建议先收藏,需要的时候再拿出来看。

UART通用异步收发器

UART口指的是一种物理接口形式(硬件)。

UART是异步全双工 串口总线。它比同步串口复杂很多。有两根线,一根TXD用于发送,一根RXD用于接收。

UART的串行数据传输不需要使用时钟信号来同步传输,而是依赖于发送设备和接收设备之间预定义的配置。

对于发送设备和接收设备来说,两者的串行通信配置应该设置为完全相同。

起始位:表示数据传输的开始,电平逻辑为“0” 。

数据位:可能值有5、6、7、8、9,表示传输这几个bit 位数据。一般取值为8,因为一个ASCII 字符值为8 位。

奇偶校验位:用于接收方对接收到的数据进行校验,校验“1” 的位数为偶数(偶校验) 或奇数(奇校验),以此来校验数据传送的正确性,使用时不需要此位也可以。

停止位:表示一帧数据的结束。电平逻辑为“1”。

如果用通用IO口模拟UART总线,则需一个输入口,一个输出口。

小编整理不易,可多多转发点赞哦!

关注+后台私信【资料】,获取学习资料免费领取方式

I2C总线

I2C总线是一种同步半双工 双向的两线式串口总线。它由两条总线组成:串行时钟线SCL和串行数据线SDA。

SCL线——负责产生同步时钟脉冲。

SDA线——负责在设备间传输串行数据。

该总线可以将多个I2C设备连接到该系统上。连接到I2C总线上的设备既可以用作主设备,也可以用作从设备。

主设备负责控制通信,通过对数据传输进行初始化,来发送数据并产生所需的同步时钟脉冲。从设备则是等待来自主设备的命令,并响应命令接收。

主设备和从设备都可以作为发送设备或接收设备。无论主设备是作为发送设备还是接收设备,同步时钟信号都只能由主设备产生。

如果用通用IO口模拟I2C总线,并实现双向传输,则需一个输入输出口(SDA),另外还需一个输出口(SCL)。

SPI串行外设接口

SPI总线是同步、全双工 双向的4线式串行接口总线。它是由“单个主设备+多个从设备”构成的系统。

在系统中,只要任意时刻只有一个主设备是处于激活状态的,就可以存在多个SPI主设备。常运用于AD转换器、EEPROM、FLASH、实时时钟、数字信号处理器和数字信号解码器之间实现通信。

为了实现通信,SPI共有4条信号线,分别是:

(1)主设备出、从设备入(Master Out Slave In,MOSI):由主设备向从设备传输数据的信号线,也称为从设备输入(Slave Input/Slave Data In,SI/SDI)。

(2)主设备入、从设备出(Master In Slave Out,MISO):由从设备向主设备传输数据的信号线,也称为从设备输出(Slave Output/Slave Data Out,SO/SDO)。

(3)串行时钟(Serial Clock,SCLK):传输时钟信号的信号线。

(4)从设备选择(Slave Select,SS):用于选择从设备的信号线,低电平有效。

SPI 的工作时序模式由CPOL(Clock Polarity,时钟极性)和CPHA(Clock Phase,时钟相位)之间的相位关系决定,CPOL 表示时钟信号的初始电平的状态,CPOL 为0 表示时钟信号初始状态为低电平,为1 表示时钟信号的初始电平是高电平。CPHA 表示在哪个时钟沿采样数据,CPHA 为0 表示在首个时钟变化沿采样数据,而CPHA 为1 则表示在第二个时钟变化沿采样数据。

UART、SPI、I2C比较

①I2C线更少,比UART、SPI更为强大,但是技术上也更加麻烦些,因为I2C需要有双向IO的支持,而且使用上拉电阻,抗干扰能力较弱,一般用于同一板卡上芯片之间的通信,较少用于远距离通信。

②SPI实现要简单一些,UART需要固定的波特率,就是说两位数据的间隔要相等,而SPI则无所谓,因为它是有时钟的协议。

③I2C的速度比SPI慢一点,协议比SPI复杂一点,但是连线也比标准的SPI要少。

④UART一帧可以传5/6/7/8位,I2C必须是8位。I2C和SPI都从最高位开始传。

⑤SPI用片选信号选择从机,I2C用地址选择从机。

RS232串口通信

传输线有两根,地线一根。电平是负逻辑:

-3V~-15V逻辑“1”,+3V~+15V逻辑“0”。

RS-232串口通信传输距离15米左右。可做到双向传输,全双工通讯,传输速率低20kbps 。

下图是DB9公头和母头的定义,一般用的最多的是RXD、TXD、GND三个信号。

TTL和RS-232互转

单片机接口一般是TTL电平,如果接232电平的外设,就需要加TTL转RS232的模块。如下图,可用芯片MAX232进行转换。

小编整理不易,可多多转发点赞哦!

关注+后台私信【资料】,获取学习资料免费领取方式

RS422串口通信

RS-422有4根信号线:两根发送、两根接收和一根地线。全双工通信。

它有一个主设备,其余为从设备,从设备之间不能通信,所以RS-422支持点对多的双向通信。

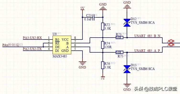
RS485串口通信

RS-485采用平衡发送和差分接收,因此具有抑制共模干扰的能力。

采用两线半双工传输,最大速率10Mb/s,电平逻辑是两线的电平差来决定的,提高抗干扰能力,传输距离长(几十米到上千米)。

+2V~+6V逻辑“1”,-2~-6V逻辑“0”。

TTL转成RS-485很常见,比如MAX485,参考电路如下:

RE引脚:接收器输出使能(低电平有效)。

DE引脚:发送器输出使能(高电平有效)。可以直接通过MCU的IO端口控制。

TTL

嵌入式里面说的串口,一般是指UART口。4个pin(Vcc,GND,RX,TX),用TTL电平。

PC中的COM口即串行通讯端口,简称串口。9个Pin,用RS232电平。

串口、COM口是指物理接口形式(硬件)。而TTL、RS-232、RS-485是指电平标准(电信号)。

单片机与PC通讯示意图如下:

CAN总线

CAN是控制器局域网络的简称,是一种能够实现分布式实时控制的串行通信网络。CAN总线的功能复杂且智能。主要用于汽车通信。

CAN总线网络主要挂在CAN_H和CAN_L,各个节点通过这两条线实现信号的串行差分传输,为了避免信号的反射和干扰,还需要在CAN_H和CAN_L之间接上120欧姆的终端电阻。

每一个设备既可做主设备也可做从设备。CAN总线的通信距离可达10千米(速率低于5Kbps),速度可达1Mbps(通信距离小于40M)。

小编整理不易,可多多转发点赞哦!

关注+后台私信【资料】,获取学习资料免费领取方式

CAN电平逻辑

CAN总线采用"线与"的规则进行总线冲裁,1&0为0,所以称0为显性,1为隐性。

从电位上看,因为规定高电位为0,低电位为1,同时发出信号时实际呈现为高电位,从现象上看就像0覆盖了1,所以称0为显性,1为隐性。

USB通信串行总线

USB接口最少有四根线,其中有两根是数据线,而所有的USB数据传输都是通过这两根线完成。它的通信远比串口复杂的多。

两根数据线采用差分传输,即需要两根数据线配合才能传输一个bit,因此是半双工通信,同一时间只能发送或者接收。

USB 规定,如果电压电平不变,代表逻辑1;如果电压电平变化,则代表逻辑0。

USB转TTL

一般USB转串口都是用CH340G芯片。

用串口通信比USB简单,因为串口通信没有协议。

SD卡

SD卡是一种存储卡,可用于手机作为内存卡使用。

嵌入式中,单片机与SD卡通信有两种模式:

1. SPI总线通信模式;

2. SD总线通信模式。

值得注意的是,SD总线模式中有4条数据线;SPI总线模式中仅有一条数据线(MOSI和MISO不能同时读数据,也不能同时写数据);这样在嵌入式中,单片机与SD卡通信时采用SD总线模式比SPI总线模式速度快几倍。

1-WIRE总线

1-Wire由美国Dallas(达拉斯)公司推出,是一种异步半双工串行传输。采用单根信号线,既传输时钟又传输数据,而且数据传输是双向的。

单总线的数据传输速率一般为16.3Kbit/s,最大可达142 Kbit/s,通常情况下采用100Kbit/s以下的速率传输数据。

1-Wire线端口为漏极开路构或三态门的端口,因此一般需要加上拉电阻Rp,通常选用5K~10KΩ

主要应用在:打印墨盒或医疗消耗品的识别;印刷电路板、配件及外设的识别和认证。

DMA直接存储器访问

DMA是STM32内的一个硬件模块,它独立于CPU,在外围设备和内存之间进行数据传输,解放了CPU,可使CPU的效率大大提高。

它可以高速访问外设、内存,传输不受CPU的控制,并且是双向通信。因此,使用DMA可以大大提高数据传输速度,这也是ARM架构的一个亮点——DMA总线控制。

DMA就相应于一条高速公路,专用、高速的特性。如果不使用DMA,也可以达到目的,只是达到目的的时间比较长。

Ethernet以太网

以太网是目前应用最普遍的局域网技术。

大家知道,以太网接口可分为协议层和物理层。

协议层是由一个叫MAC(Media Access Layer)控制器的单一模块实现。

物理层由两部分组成,即PHY(Physical Layer)和传输器。

目前很多主板的南桥芯片已包含了以太网MAC控制功能,只是未提供物理层接口。因此,需外接PHY芯片以提供以太网的接入通道。

网络变压器的作用是:

耦合差分信号,抗干扰能力更强;

变压器隔离网线端不同设备的不同电平,隔离直流信号。

以太网接口参考电路:

(来源:网络,版权归原作者所有,侵删)

相关问答

RS232转485有源隔离和无源不隔离的区别是什么?

隔离就是两个系统通过电路连接时向互不干扰电气间不联系,防止相互干扰和损坏。不隔离时,两个系统之间有电气联系。易相互干扰和损坏。隔离器类型隔离器可分...

如何用万用表检查RS232芯片是否坏了?

一般情况下,使用万用表测量2和6脚,只要2脚的电压在+8V~+9V之间、6脚在-8V~-9V之间,基本上可以断定这个芯片是好的。一般情况下,使用万用表测量2和6脚,只要2脚...

RS232芯片引脚功能?

RS232芯片的引脚功能包括:1:DCD:载波检测。主要用于Modem通知计算机其处于在线状态,即Modem检测到拨号音,处于在线状态。2:RXD:此引脚用于接收外部设...

有没有3.3V的RS232变换芯片?

推荐JH3232E±15KVESD-Protected,3.3VUpto250kbps...美信还有别的3232是3.3V/5V的RS232收发器,而232是5V的;两个的区别是3...

在制作小型机器人时,MAX232和RS232的作用是什么?两者有何区别?

RS232是小型机器人中单片机间,或单片机与上位机间通讯联络用。MAX232作为RS232的电平转换芯片,完成TTL电平到RS232电平的转换。RS232是小型机器人中单片机间...

RS232转RS485转换器,有源和无源有什么区别?-130****4739...

无源是串口窃电,无需外接电源有源是需外接电源请看武汉鸿伟光电E485ARS232/RS485无源转换器E485BRS232/RS485有源隔离转换器E485CRS232/RS485/R...

232串口通信有电压吗?

232串口通信有电压。EIA-RS-232C对电器特性、逻辑电平和各种信号线功能都作了规定。在TxD和RxD上:逻辑1(MARK)=-3V~-15V逻辑0(SPACE)=+3~+15V在R...

I/O口与RS232,RS485,USB接口等等的关系是什么?是包括关系?他们的作用有什么不同么,不都是传输数据吗?

RS232,RS485,USB接口是计算机I/O口的具体表现形式,还有键盘、鼠标、串并口都是计算机I/O口的具体表现形式。因为和计算机的内部I/O直接操作起来需要调用DOS中...

RS232转RS485转换器,有源和无源有什么区别?-147****3588...

RS232转RS485转换器:有源的,也就是外接一个变压器无源的,没有外接变压器,但是它会从串口窃电,为转换器供电有源的稳定性要比无源的好,毕竟窃电不光...

隔离通讯转换器的3个指示灯分别气什么作用?

虹润OHR-M37隔离通讯转换器的三个指示灯分别是电源指示灯(PWR)、接收指示灯(RXD)、发送指示灯(TXD),当设备在正常收发数据时,PWR等常亮,RXD和TXD灯闪烁...虹润OH...

 蓉易宽带  阿瞳视力恢复仪 
王经理: 180-0000-0000(微信同号)
10086@qq.com
北京海淀区西三旗街道国际大厦08A座
©2026  上海羊羽卓进出口贸易有限公司  版权所有.All Rights Reserved.  |  程序由Z-BlogPHP强力驱动
网站首页
电话咨询
微信号

QQ

在线咨询真诚为您提供专业解答服务

热线

188-0000-0000
专属服务热线

微信

二维码扫一扫微信交流
顶部