电子展会
HOME
电子展会
正文内容
语音芯片选型 科普丨语音芯片选型原则
发布时间 : 2026-01-22
作者 : 小编
访问数量 : 23
扫码分享至微信

科普丨语音芯片选型原则

在选择语音芯片时,应该首先详细了解设计要求,并从要求中整理出电路功能模块和性能指标要求。根据功能和性能要求,制定总体设计方案。一般来说,选择语音芯片有以下要求:

1、 性价比:选择物美价廉的语音芯片,更具性价比。

2、 易开发:调试工具多种多样,参考设计多种多样,软件资源丰富,成功案例多种多样,但相对来说很难找到。

根据需求对外设语音模块进行语音芯片配对选型,语音芯片选型应该遵守以下原则:

1)普遍性原则:所选的语音芯片要被广泛使用验证过,经过大量的实验的考究。

2)高性价比原则:在功能、性能、使用率都相近的情况下,尽量选择物美价廉的语音芯片,减少成本。

3)采购方便原则:尽量选择容易买到,供货周期短的芯片。

4)向上兼容原则:尽量选择以前老产品用过的语音芯片;

5)资源节约原则:尽量用上语音芯片的全部功能和管脚。

语音方案中的语音芯片如何选型?

语音播放在我们的生活中经常能听到,越来越多的电子产品也随着市场变化加上了语音播放的功能。而这些都离不开语音芯片的支持,现在市场上语音芯片的种类繁多。

从语音识别芯片到语音播放芯片,可选的型号和种类都很多,要选一个合适的还是比较困难的。现在的语音播放芯片,一般分为纯语音播放(指OTP芯片),带Flash播放语音芯片(一般MP3芯片才支持),带串口控制MP3芯片支持Flash TF卡语音播放芯片。

选型是根据这三点再结合自己的产品定位就可以选种一个合适的语音芯方案。

市面上主要的芯片方案如下:

(1)、是掩膜类(MASK)、一次性(OTP)类的,它的特点是时间短,音质差,并且不可重复地更换语音,这个是目前市场的主流。

(2)、就是我们的推出的N930X语音芯片方案 ,支持MP3解码,支持USB直接更换语音,可重复烧录语音的小型的SOP16封装,语音播放完全媲美音箱的效果,清晰和灵活。支持外扩TF卡,U盘等等存储设备,支持红外遥控输入以及外接音频输入功能,十分的方便!

九芯电子N930X语音芯片MP3芯片

芯片方案优势:

相比较市场上的其他方案,我们的优势十分的明显!

N930X语音芯片音质接近电脑的播放水准,声音清晰并且圆润N930X语音芯片完美地集成了MP3、WMV 的硬解码芯片。在音频压缩方面有着非常大的优势。支持TF 卡驱动,支持电脑直接更新spi flash 的内容,支持FAT16、FAT32 文件系统。通过简单的UART串口指令或一线串口指令即可完成播放指定的音乐,以及如何播放音乐等功能,无需繁琐的底层操作,音质优美,使用方便,稳定可靠是此款产品的最大特点。N930X语音芯片也是深度定制的产品,专为自定义语音播放领域开发的低成本解决方案,可以根据不同的功能需要选择对应的型号。内置看门狗,支持低压复位LVR(可选1.8V及2.0V);看门狗的功能是定期地查看芯片内部的情况,一旦发生错误就向芯片发出重启信号,看门狗命令在程序的中断中拥有最高的优先级。多种控制模式: UART串口/一线串口/AD按键控制模式;N930X语音芯片支持电脑声卡控制 ,支持USB mass storage直接更新语音 ,烧录次数超过20万次。客户可以随意更换音乐内容,非常方便。

ADKEY按键控制

模块我们采用的是AD 按键的方式,取代了传统了矩阵键盘的接法,这样做的好处是充分利用了MCU 越来越强大的AD功能。

设计简约而不简单,模块默认配置1个AD 口,10个按键的阻值分配。

九芯电子N930X语音芯片ADKEY按键控制

N930X支持单片机模拟一线串口控制,该控制方式简单方便,适用于任何单片机。

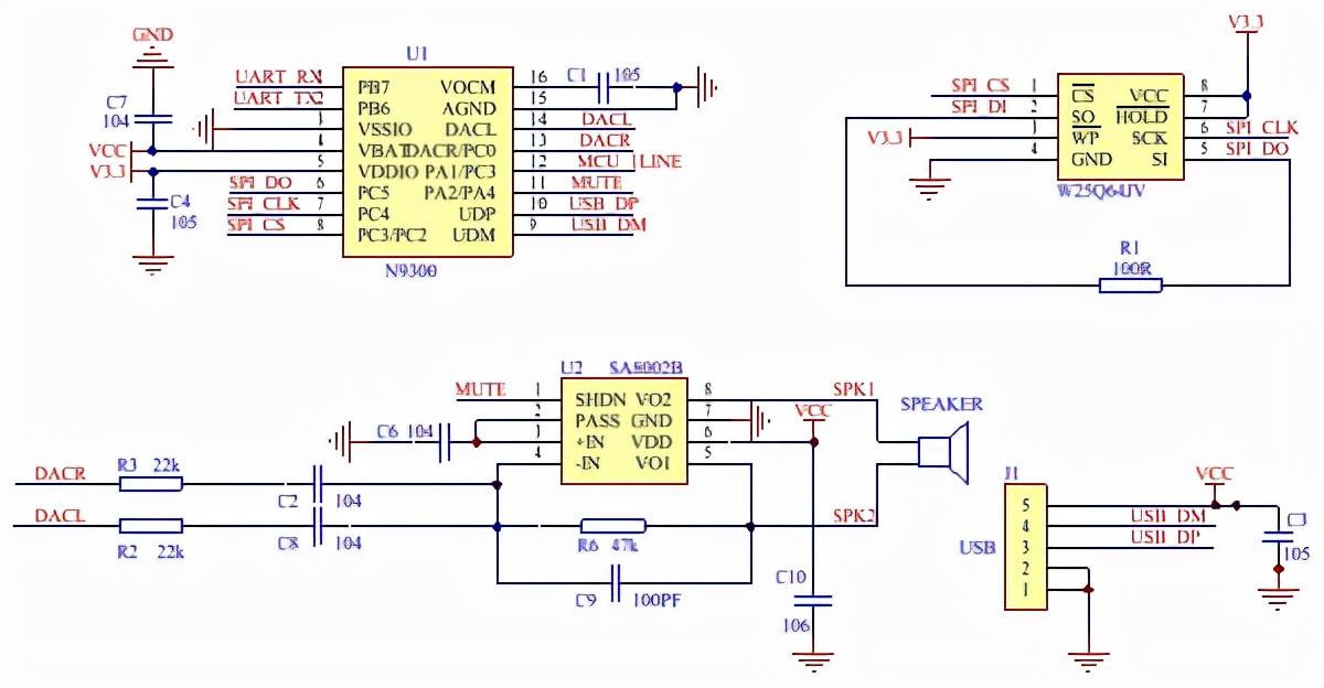
如下图N9300语音芯片电路参考图

N9300语音芯片电路参考图

综上所述,可以看出硬件的外围电路是非常简单的,而且成本低,非常适合大量生产。而且在语音芯片选型应用范围上,几乎可以涉及到低成本语音场所,堪比各行业通用的常用语音芯片。

N930X语音芯片适合各行业低成本产品

N930X是一款适合各行业低成本产品语音方案的芯片。支持电脑直接更新spi flash 的内容,保证方案的稳定无后顾之忧地运行;支持立体声输出播放,MP3格式,直推0.25W耳机喇叭;,保证音质;支持USB直接替换声音;30级音量可调;指定盘符播放,指定曲目播放;指定路径播放、指定文件夹播放,指定时间段播放;支持红外遥控输入以及外接音频输入功能;

相关问答

朋友们有谁能回答一下吗!语音识别模块有哪些?,语音识别模...

[回答]语音芯片选型语音芯片选型安防系统、会议记录系统、录音玩具等产品都要求具备录音功能,这类型产品的开发都会用到录音语音芯片,市场上有录音功能的...

谁知道常用集成功放芯片有哪些?_土巴兔装修问答

据我所知,常用的语音功放芯片有LM386(很老的家伙)、TDA2822(也不年轻)、TDA7050、BA5204、TEA2025、TDA1308、CXA1622等这些都是比较受大众喜爱的语...

石油电子用高温DSP芯片选型时应该注意哪些方面?

[回答](3)精度和动态范围:精度和动态范围由DSP的数据字宽和定点/浮点数据格式决定。(4)特定功能:若DSP上集成了多种上电加载功能、同步/异步串口、片内语...

石油电子用高温DSP芯片选型时应该注意哪些方面?

[回答](3)精度和动态范围:精度和动态范围由DSP的数据字宽和定点/浮点数据格式决定。(4)特定功能:若DSP上集成了多种上电加载功能、同步/异步串口、片内语...

无人机喊话器用对讲机能选吗?

无人机喊话器和对讲机是两种不同的设备,虽然它们都可以传递声音信息,但是它们的设计和功能是不同的。无人机喊话器是专门设计用于无人机上的语音广播设备,能够...

10万以内口碑最好的车选车指南

[回答]成交价|参配|优惠政策)五菱宏光是一款价格亲民的微型MPV,被誉为“中国的MPV”。其外观简洁大方,空间宽敞,搭载1.5L发动机,动力表现不错,...其外观...

中小企业如何选择交换机?

现在说到交换机我们就能马上想到知名的几个品牌华为、H3C、思科、锐捷等等,但在早些年思科可是行业的领头品牌,其中不乏有很经典的产品。虽然新交换机的性能更...

专用型用户电话交换机有哪几个帮忙解答一下

三、模拟线就是传输模拟信号的线路。四、数字线就是传输数字信号的线路。五、电脑话务员指外线打入时交换机发出的语音提示,如“您好XX公司,请bo分...

ITTTTN系统的区别?

IT、TT、TN系统是三种不同的电力系统接地方式,它们的主要区别在于接地方式和接地电阻的不同。IT系统:IT系统是一种绝缘中性点接地的电力系统,中性点通过电阻...

苹果手机微信发語音没有声音为什么-ZOL问答

这个是因为手机禁止了手机QQ和微信访问麦克风的权限,设置一下即可,具体步骤如下:点击手机中的设置选型,进入设置后选择设置下的隐私选项;进入隐私...

 一句话的事  李竟成 
王经理: 180-0000-0000(微信同号)
10086@qq.com
北京海淀区西三旗街道国际大厦08A座
©2026  上海羊羽卓进出口贸易有限公司  版权所有.All Rights Reserved.  |  程序由Z-BlogPHP强力驱动
网站首页
电话咨询
微信号

QQ

在线咨询真诚为您提供专业解答服务

热线

188-0000-0000
专属服务热线

微信

二维码扫一扫微信交流
顶部