芯片元器件
HOME
芯片元器件
正文内容
ltc芯片 关于芯片后缀,元件采购必须要了解的常识
发布时间 : 2026-01-22
作者 : 小编
访问数量 : 23
扫码分享至微信

关于芯片后缀,元件采购必须要了解的常识

通常来说,一个常规的IC型号,是由字母+数字+字母组成的。这些字母、数字的背后,代表着不同的温度、参数,以及封装。举个例子,就比如你去买可乐,有瓶装,罐装,玻璃装等各种包装,IC型号后缀的参数不同,信息都是不一样的。

当然,对于电子元件的采购小白来说,关于芯片后缀的疑惑,可以出本十万个为什么了;比如说,不同的芯片后缀分别代表了什么含义呢?一个型号的参数意味着什么?哪些芯片后缀是可以被替代的等等诸如此类的问题。

为此,芯仔准备了一些芯片后缀的必备小常识,提供给各位电子元件的采购萌新们参考,共同学习一下。

一个芯片型号的参数意味着什么?

图源水印

以上述两张图为例,不同品牌间的芯片型号,对应的参数都不尽相同,并且大厂有着自己的一套制定标准。

再者,以我国传统三极管典型的命名方法为例,3DG12分别代表了——

1

3表示三极管

2

D表示硅材料N管

3

G表示高频中功率

4

12表示产品序号

这里值得注意的是,有时候不代表参数的型号容易被忽略掉,部分工程师只截取他认为有参数价值的型号部分,导致型号不完整,我们要多问清楚,以防出错。

并且,有时会出现老型号升级后型号没有纠正过来的情况,导致新老型号一起询价的情况,重复操作导致效率降低,这一点也需要警惕。

可以被替代的型号尾缀

型号后缀的特点可以分为两大类,一类是可代替后缀,这是可灵活变通操作的;另外一类则为不可代替后缀,这里尤为注意AD、LT尾缀带-1、-2、-3的。

其中,在可代替后缀中,TI品牌的所有尾缀带T和R的型号,都可以换成R去询价。例如:TPS51200DRCT、SN74LVC14ADT、XTR111AIDGQT、LM2596S-12、ADG1434YRUZ-REEL7、ADUM1201ARZ-RL7

不同的芯片后缀分别代表的含义

TI

在TI中,所有型号的尾缀T和R都是可以替代的。

T代表管装、R代表卷带;在特殊情况下,当T代表小包装250个时,也是可以替代的。

TI所有型号尾缀带Q1和不带Q1级别不同——

Q1代表汽车级,尾缀带G3、G4、E3、E4或没带的情况,都是一样的。例如CD4051BPWRG4,G3、G4、E3、E4是环保标识,新年份默认环保所以都是没带的。

ST

ST需要注意的是,不要跟TI尾缀混淆。例如LM2903DR,品牌是TI,而LM2903DT的品牌是ST的,这是需要格外注意的地方。

IR

IR所有的尾缀TRPBF和PBF是一样的,个别也有TRLPBF的,带TR和TRL的代表卷带,不带代表管装。

ON

ON的尾缀一般以1G、2G、3G、4G结尾。例如LM2903DR2G,比TI的型号多了个2G;同个型号的尾缀,如1G、2G、3G、4G是一样的,而如果只带1没带G,那就是表示不环保老年份,G代表环保。

LT

LT尾缀需要分段去理解,以LTC2951ITS8-1#TRPBF为例,中间段的-1、-2、-3、-4是有具体区别的,最后段的TRPBF是包装区别,带TR代表卷带,不带代表管装。

MICROCHIP

微芯一样需要分段理解,例如PIC16F1508T-I/ML,前一段的PIC16F1508T,带T代表卷带,不带T代表管装或托盘,中间段-I代表级别,最后段/ML代表封装,不同尾缀级别和封装都不同。

DIODES

美台的尾缀基本都带有-7-F,-13-F等,这个是表示包装数量区别,例如1N4148WS-7-F(3K包装),1N4148WS-13-F(10K包装)。

MICRON

镁光的尾缀比较复杂,比较常见的是级别不同。以MT41K128M16JT-125IT:K为例,-125是工作频率区别, IT是级别区别,:后的字母代表什么还不清楚,不同的型号后面的字母都不同;最后如果有带TR的,则是包装的区别,代表卷带,这种比较少见,一般都是托盘包装。

芯仔小结

由于芯片型号后缀的多种可能性,一个字母的不同就会导致物料对应不上,因此,在拿到订单型号时,采购要做到核对再核对,让工程师仔细阅读规格书,确保该料的唯一准确性。

对此,中远亚累积有十年的电子元件供应经验,帮助仔细审核下单的每颗料,以确保物料对应无误;同时,中远亚在有型号等方面的偏差时,做到及时沟通,提高效率。

国产BMS计量芯片突围消费市场,国内外BMS计量芯片对比

在所有的电子系统中,电池系统无疑是大家都密切关注的。电池系统包括可充电电池本身锂离子电池以及电池管理系统。电池管理系统之下分了很多子系统,电池管理系统既要能够大幅度提高电池的使用率,也要对电池的安全性负责。

在电池管理芯片细分领域里,有电池计量芯片,电池安全芯片以及充电管理芯片三大类。电池计量芯片采集电池信息并计算电量,它可以测量和报告有关电池组的许多关键方面,如电压、温度、充/放电电流和剩余容量预测,这类芯片与电池保护 IC 可以分立,也可以集成。

BMS计量芯片的关键之处

对于计量系统来说,硬件、算法、固件三大核心缺一不可。算法用于对电池建模,目前常用的算法包括电压查表法、库仑计数法、CEDV算法、阻抗跟踪算法、DVC算法。固件则把算法通过变成实现,计算输出容量信息。

计量系统的输入是电池电压、电流和温度,然后通过对电池建模来计算输出容量信息,在算法与固件之前,硬件是最基础的前提,没有性能优异的硬件来实现高精度采样以及低功耗的运行,准确的计量也就无从谈起。

(计量芯片测量和建模过程,TI)

为了计算基本的电池组信息,计量系统需要测量充放电进程、电池组电压和温度。以纯库仑计数的计量系统为例,在这种主要依赖充放电集成来确定充电状态的系统种,模数转换器的分辨率和精度至关重要。使用这种类型的计量芯片,转换器必须整合所有充放电活动,包括当系统处于睡眠、待机或关闭状态时发生的活动。如果系统关闭和放电频率很小,并且计量芯片没有精确集成低放电水平的范围,那么随着时间的推移,可能会出现显著的流量误差。因此有着高鲁棒性和高分辨率的器件才能在整个流程中确保可靠性和准确度。

我们知道在BMS类芯片里,长久以来都是欧美企业占据上风,计量芯片市场格局里也大致如此,在动力电池领域芯片国产厂商仍在初步布局阶段,但在消费电子领域国产化替代发展得非常快。

欧美主要厂商BMS计量芯片

ADI:20位ADC计量的车规级芯片

ADI的计量芯片采用无缝的独特检测技术,具有出色的精度,不考虑Maxim的产品序列一共有15个料号,其中有1个车规级。高端电流检测支持下游故障检测并避免接地干扰。模拟积分器对电荷直接进行数字化,从而消除放大器偏移,使增益误差最小,总电荷精度更高。一些型号还提供电池电压和温度,而另一些型号则集成检测电阻,使器件数量最少并进一步提高精度。

(车规级计量芯片LTC2949,ADI)

车规级应用上计量芯片,高压、高精度、低功耗特性缺一不可。在车规级BMS计量芯片上ADI的LTC2949能够做到<1μV 失调电压的20位电流测量,电流和电压精度0.3%,电能和电量精度1%。在ADC上深厚的技术积累,芯片所使用的低偏置ΔΣ ADC可确保以微小的功率损耗精确测量电压和电流,并对电池组所传递或接收的电量和电能进行无损跟踪。

在非车规级的计量芯片上,器件多配置14或16位ADC进行测量,16位的预发布料号LTC2959有1%的电压、电流和充电精度,对于功耗把控得更严格,有着 <1.0μA的超低功耗。

TI:品类俱全的计量芯片系列

TI的计量芯片共113种料号,以新发布的料号BQ27Z746为例,使用具有连续采样功能的积分转换器进行测量,针对库仑计数进行了优化,具有优于3-nVh的分辨率和小于 1-µV的偏移测量误差,而且TI专利的Impedance Track技术能够对电池放电曲线进行准确建模。在非车规应用上的计量芯片TI对于功耗把控得同样很严格,BQ27Z746在关断模式下有着 <0.2μA超低功耗。

(BQ系列,TI)

在车规级应用上,BQ34210-Q1的电流和电压精度位0.3%,同样极为精准。电量监测功能使用电压、电流和温度数据以及补偿放电结束电压(CEDV)技术来提供荷电状态和运行状况数据以预测电池情况,同时还能自动调整老化、温度和速率对电池的影响。

动力电池和储能电池领域所用电池组通常为多串电池组,由多颗电芯串并联组成,远多于消费电池等其他领域,技术门槛更高,被这些龙头垄断。而在消费类市场上,尤其是手机市场上,国产厂商已逐渐完成国产替代,那么我们来看一看国产厂商的BMS计量芯片实力。

国产厂商BMS计量芯片

赛微微电子:性能突出的消费类计量芯片

赛微微电子的计量芯片已经应用在众多电子产品中,因产品极低的功耗、超小尺寸的封装和精准的电量计量而广受好评。

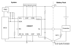
(CW2217,赛微微电子)

赛微微电子的CW221xB系列计量芯片共5个料号,除开CW2015与CW2017只采用14位模数转换器,剩下3个料号均采用14位模数转换器进行温度和电压检测,16位模数转换器进行电流检测,运行独有的FastCali电量计算法。CW2217B可支持低至1mΩ的检流电阻,在应用中可有效降低检流电阻在10A+充电的路径中的电压损耗,减少系统发热,提升充电效率,CW2215B有着工作模式下的5μA的低功耗,全系列在休眠模式下都有着0.5μA低功耗。电量整体精度在3%左右。

中颖电子:自研计量SOC

中颖电子的SH79F系列电能计量SOC一共8个料号,配置不同的闪存、随机存储器以及CPU时钟。各料号配置的ADC各不相同,有3×10位、5×10位、5×14位以及8×14位等。其低功耗计量模式下,SH79F7019A有低至800uA(3路ADC,掉零线模式)的功耗。配置8×14位的SH79F7011A电压电流误差小于0.5%,有功电能计量下整体误差小于3%。

作为低功耗高性能电能计量的SOC芯片,片内集成了单相电能计量、日历时钟、温度传感器、LCD驱动器和增强型8051核等功能。作为中颖电子自行组织研发多年累计的成果,旗下的计量芯片在国内市场也是相当优秀。

矽力杰:车规级计量芯片

(SA59202DAA,矽力杰)

矽力杰获得AEC-Q100认证的车规级应用多节电池计量芯片SA59202DAA采用12位ADC测量电压和电流,用高精度库仑计数器测量电池累积充电和放电。电流ADC拥有±64mV感应电压范围和低值的外部电流检测电阻,能实现1%的电压,电流和充电精度。

上海贝岭(锐能微)

锐能微主营业务为智能电表计量芯片的研发,在2017年被上海贝岭收购。旗下共6个料号,其中RN821X电能计量SOC芯片在有功计量上误差小于5%。单相多功能计量芯片RN7302具备两路高精度测量ADC,在电流和电压测量上有效值误差<1%。

芯海科技

芯海科技的CSE77xx系列有2个料号,其中的CSE7761电能计量芯片,内部集成了3路sigma-delta ADC,提供高速的电压、电流的波形数据和电压有效值、电流有效值、有功功率和视在功率的瞬时数据,提供2路的有功能量计量。电压和电流有效值测量误差<1%,有功电能误差<5%。

(芯海科技)

还有一些国产厂商也在布局计量芯片,这里不一一列举。总的来看在车规级应用上的计量芯片国内不多,在其他领域的应用上性能还想相当具有竞争力的。

BMS计量芯片性能对比

写在最后

在非汽车应用上,国产厂商已经取得了突破,随着国内企业在BMS技术领域持之以恒的研发投入和应用实践,非车规级应用上的产品性能已经不逊色于欧美大厂,逐渐完成国产替代。对于技术门槛更高的动力电源BMS芯片,国内仍有待发展。

在全球主流BMS计量芯片供应商的相关产品陷入缺货涨价状态后,市场缺口不小,而国内市场对BMS类芯片,尤其是汽车BMS类芯片的需求还在持续增长。市场强劲的需求对于国产计量芯片既是机会也是挑战。

相关问答

外部充能芯片是干什么的?

以合适的电流给电池充电,一般会经过涓流充电,恒流充电,恒压充电三个阶段。镍氢电池在充电过程中会出现发热的现象。所以镍氢充电管理芯片一般还包括温度检测...

与门芯片,提供的系统电压最大为多少V?12?24?.....芯片型号?...

CMOS芯片是一种常见的数字集成电路,其工作电源电压范围为3-18V。在芯片设计中,CD4081是一个具备四个输入和一个输出的与门电路,用于实现逻辑运算。而CD4082则...

笔记本供电芯片烧了,换一个要价钱。-ZOL问答

看什么牌电脑阿把电脑翻过来,拆小的螺丝,打开盖子,大芯片边角有个小方块——按一下。//数据不丢,是因为受到撞击了么?笔记本的供电芯片有好几种...

频闪灯电源怎么设计好?-设计本有问必答

现在设计电源模块,用得最多的是LTC系列的芯片了,芯片PDF上有比较详细的说明。那主要有几个注意点。1.注意电流,在选器件的时候,一定要注意电流,能...

POW是什么意思?

PoC的本质,用一个普通人也可以理解的话说,就是用硬盘挖矿。没错,PoW是用CPU(或者显卡、ASIC矿机,他们的本质都是更强的计算芯片,与CPU本质上是一样的)挖矿...

gc2269芯片参数?

gc2269芯片的参数如下84.1dBSNR(46μVRMS输入参考噪声)99dBSFDR±2.3LSBINL(最大值)低功率:88mW单1.8V电源CMOS、DDRCM...

请问现在挖矿还用显卡吗?

要看挖什么矿了,ETHETCZECSCETP可以用高端显卡挖掘,主力是amd显卡。NVIDIA也能挖,但是性价比低,效率相对来说低。BTCLTCDASH这类有专用矿机(专...要....

电路设计中需要一个整流芯片,可以将交流信号转化为直流信号。8个管脚的。求大神?

你是要进行电源整流,那么用整流桥,但是整流桥一般都是4脚的。如果你是要进行交流信号电压到与之相对应的有效值直流电压之间的转换,那么应该用真有效值转...

推荐一种ad转换器:16路的,精度10位以上的?

高速高精度16位A_D转换器AD788424位高精度ADAD7710ADS1601和ADS160216位高精度AD转换芯片AD7705高精度AD转换器LTC1606高速高精度16位A_D转...

为什么显卡会被挖矿?

所谓的矿就是一个个数据包,这些数据包需要解密。一般来说都是由CPU来算的,但是一个两个可以,一堆一堆的CPU也受不了。又因为这些数据包的计算量很大,但计算方...

 世界最高的狗去世  金秋旅行社 
王经理: 180-0000-0000(微信同号)
10086@qq.com
北京海淀区西三旗街道国际大厦08A座
©2026  上海羊羽卓进出口贸易有限公司  版权所有.All Rights Reserved.  |  程序由Z-BlogPHP强力驱动
网站首页
电话咨询
微信号

QQ

在线咨询真诚为您提供专业解答服务

热线

188-0000-0000
专属服务热线

微信

二维码扫一扫微信交流
顶部