芯片元器件
HOME
芯片元器件
正文内容
494芯片 什么是TL494 TL494功能引脚图解+TL494工作原理讲解,通俗易懂
发布时间 : 2025-05-07
作者 : 小编
访问数量 : 384
扫码分享至微信

什么是TL494 TL494功能引脚图解+TL494工作原理讲解,通俗易懂

我是小七,

干货满满 。大家不要错过,建议

收藏 ,错过就不一定找得到了,内容仅供参考,图片记得放大观看。

如果有什么错误或者不对,欢迎各位大佬指点

图片来源于网络

今天是 TL494 开关电源芯片, 主要是以下几个方面:

1、什么是 TL494芯片?2、TL494 引脚图及功能 3、TL494CAD 模型 4、TL494 的主要性能参数 5、TL494 的工作原理 6、TL494 应用电路

一、什么是 TL494 芯片?

8 针 PWM 控制器

TL494 专为单芯片脉宽调制应用电路而设计 。该器件主要用于电源控制电路,可以使用该 IC 有效地确定尺寸。

TL494 带有一个内置可变振荡器 、一个死区时间控制器级 (DTC) 、一个用于脉冲转向的触发器控制 、一个精密 5 V 稳压器两个误差放大器 和一些输出缓冲电路。

误差放大器的共模电压范围为 - 0.3 V 至 VCC - 2V。

死区时间控制比较器设置了一个固定的偏移值,以提供大约 5% 的恒定死区时间。

TL494 芯片实物图

二、TL494 功能引脚图解

引脚1 和 引脚2 (1 IN+ 和 1IN-):运算放大器 1 的同相和反相输入引脚16、引脚15 (1 IN+ 和 1IN-):运算放大器 2 的同相和反相输入。 引脚 8 和 引脚11 (C1, C2): IC 的输出1 和 2 ,它们与各自内部晶体管的集电极连接。引脚 5 (CT) :引脚需要连接一个外部电容来设置振荡器频率引脚 6 (RT) :引脚需要连接一个外部电阻来设置振荡器频率引脚 4 (DTC) :它是内部运算放大器的输入 ,控制 IC 的死区时间操作。引脚 9 和 引脚10(E1 和 E2) :这些是 IC 的输出 ,与内部晶体管的发射极引脚连接。引脚 3(反馈)输入引脚 用于与输出采样信号集成,以实现所需的系统自动控制。引脚 7 (Ground) :此管脚为 IC 的接地引脚 ,需接电源 的 0 V。引脚 12 (VCC) :这是 IC 的 正电源引脚引脚 13 (O/P CNTRL) :此引脚可配置为在推挽模式或单端模式下启用 IC 的输出引脚 14 (REF) :此输出引脚 提供恒定的 5V 输出,可用于在比较器模式下为误差运算放大器固定参考电压。

TL494 功能引脚图解

三、TL494 CAD 模型

1、TL494电路符号

TL494电路符号

2、TL494 封装尺寸

TL494电路封装尺寸

3、TL494 3D模型

TL494 3D模型

四、TL494 特性参数

1、TL494 功能

完整的脉宽调制控制电路具有主或从操作的片上振荡器片上误差放大器 片上 5.0 V 参考 可调死区时间控制 额定电流为 500 mA 拉电流或灌电流的非专用输出晶体管 推挽或单端操作的输出控制 欠压锁定用于需要现场和控制更改的汽车和其他应用的 NCV 前缀提供无铅封装*

2、TL494 规格和特点

电源电压:7V 至 40V输出数量:2输出开关频率:300 kHz占空比 - 最大值:45 %输出电压:40V输出电流:200毫安下降时间:40 ns上升时间:100 ns提供 16 引脚 PDIP、TSSOP、SOIC 和 SOP 封装

五、TL494 工作原理讲解

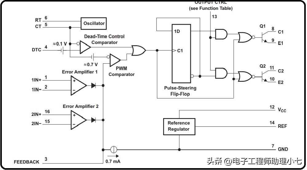
1、TL494 内部结构图

TL494 内部结构图

TL494 内部结构图

2、TL494 内部结构的不同组件

1)5V 参考源

TL494 的参考源是内置 的,此外,它根据带隙原理工作 ,并且 TL494 具有稳定的 5V 输出电压。 但是有一个条件。VCC 电压必须在 7V 以上,误差在 100mV 以内。参考源根据引脚配置表使用第 14 引脚 REF 作为其输出引脚。

2)运算放大器

运算放大器

TL494 上安装了两个运算放大器 。两个放大器从一个单一电源获得电力。运算放大器的传递函数为 ft(ni, inv)= A(ni-inv)。但是,此传递函数不会超过输出摆幅。

每个运算放大器都有一个可以连接到二极管的输出端。此外,二极管还充当运算放大器和后续电路之间的桥梁。 因此,二极管连接到 COMP 引脚时,可确保输出较高的运算放大器进入以下电路。

3)锯齿波振荡器

或许,TL494 的最大卖点之一就是其内置的锯齿波振荡器。 锯齿波振荡器产生 0.3 – 3V 的锯齿波。此外,你可以通过使用外部电阻 (Rt) 和电容 (Ct) 来调整振荡频率

因此,默认振荡频率为 f =1/Rt*Ct

其中 Ct 和 Rt 的单位分别是法拉和欧姆。

电子振荡器

4)脉冲触发

脉冲触发器 的主要工作是在比较器输出一和锯齿波的下降沿接通 。结果,其中一个输出开关将打开。然后,当比较器的输出降至零时,它会切断。

5)比较器

比较器是前面讨论的后续电路。这里,运算放大器的信号输出(COMP 引脚)传输到比较器的正输入端。

在芯片内部,比较器将来自负输入端的锯齿波与 COMP 引脚进行比较。 也就是说,如果锯齿波较高,比较器输出零。如果不是,则输出一个。

6)安静时间比较器

死区时间控制引脚 4 用于设置死区时间。 换句话说,它利用死区时间比较器通过干扰脉冲来限制最大占空比。这样,你可以将所有占空比的上限设置为 45%。但是,如果 DTC 引脚电平为零,则占空比的上限约为 42%。

7)误差放大器

你可以使用 IC 的电源轨偏置两个误差放大器。因此,误差放大器将获得高增益,从而实现比 V1 低 -0.3 v 至 2 v 的共模输入范围。

误差放大器配置往往像单电源放大器一样工作。因此,所有输出将仅具有高电平有效功能。因此,放大器可以单独激活以满足 PWM 需求并提供恒定电流。

8) 输出控制输入

你可以将 IC 输出的引脚配置为工作在单端模式或推挽模式。 对于单端模式,两个结果同时并行振荡。另一方面,推挽模式产生交替的振荡输出。

外控引脚直接控制 IC 的输出。此外,这不会影响触发器脉冲控制级或内部振荡器级。

9输出晶体管

输出晶体管由一个集电极端子和一个未定型发射极组成 。这两个端子可以吸收(吸收)或输出(输出)高达 200 mA 的电流。

当你在共发射极模式下配置晶体管的饱和点时,它会小于 1.3 v。此外,在以共集电极方式配置时,它也小于 2.5 v。

输出晶体管充当板上的散热器

六、如何使用 TL494 集成电路

TL494 数据表 中的测试电路如下所示。

非反相引脚连接到 Ref 引脚,而反相引脚连接到地。测试输入提供给 DTC 和 FEEDBACK 引脚。外部电容和电阻连接到引脚 5 和 6 以控制振荡器频率。误差放大器将 5V 输出的样本与基准进行比较,并调整 PWM 以保持恒定的输出电流

七、TL494 应用电路

1、TL494 开关电源--太阳能充电器

下面电路图展示了如何有效配置 TL494 以创建 5V/10A 开关降压电源 。在此配置中,输出以并行模式工作,因此我们可以看到输出控制引脚 13 接地。

这两个误差放大器在这里也得到了非常有效的使用。一个误差放大器通过 R8/R9 控制电压反馈 ,并将输出保持在所需速率 (5V)。第二个误差放大器用于通过 R13 控制最大电流。

TL494 开关电源--太阳能充电器

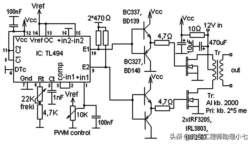
2、TL494 逆变器

这是一个围绕 IC TL494 构建的经典逆变器电路 。在此示例中,输出配置为推挽方式工作 ,因此此处的输出控制引脚与 +5V 参考连接,这是通过引脚#14 实现的。最前面的引脚也完全按照上述数据表中的说明进行配置。

TL494 逆变器

3、产生 PWM 信号的电路图

PWM 信号的电路图

上面的电路图可用于生成 2 个 PWM 信号。每个 PWM 的宽度可以通过这些可变电阻来控制。

两个 PWM 的仿真结果如下所示:

两个 PWM 的仿真图

4、降压转换器设计示例

下面电路图 TL494 为例设计了一个降压转换器 。降压转换器的输入为 25 V,输出范围为 7 至 19 V。用户可以借助下图所示的可变电阻器来改变输出电压。TIP127 用作开关器件。

TL494降压转换器

这里使用了一个可变电阻来控制脉冲宽度的占空比,另一个可变电阻器用于控制电流。输入电压为 25 V,输出电压范围为 5 V至 19 V。当占空比为最大时,输出电压为 19 V,当占空比为最小值时,输出电压为 5 V。分压器电路用于反馈电压测量,分流电用于反馈电流测量。

开关电源常用芯片TL494说明

相关问答

494芯片工作原理?

TL494是一个固定频率的脉冲宽度调制电路,内置了线性锯齿波振荡器,振荡频率可通过外部的一个电阻和一个电容进行调节,输出脉冲的宽度是通过电容CT上的正极性锯...

494芯片3842芯片电路优缺点?

494芯片和3842芯片是两种常见的PWM控制芯片,它们在控制开关电源和LED驱动等应用中经常被使用。下面是它们的优缺点:494芯片的优点:1.宽工作电压范围:494芯...

494芯片逆变器各个引脚的功能?

1同相输入,2反相输入,3反馈,4死区电压控制,5定时电容,6定时电阻,7地,8驱动管集电极1,9驱动管发射极1,10驱动管发射极2,11驱动管极电极2,12电源,13输...1同相...

494芯片ct和rt引脚是什么意思?

控制494输出脉冲频率的。就是开关电源的频率控制494输出脉冲频率的。就是开关电源的频率

电脑电源上的tl494芯片,有啥功能?

TL494是半桥式开关电源专用芯片。TL494再配合其他电路,共同完成ATX电源的稳压,产生PW-OK信号及各种保护功能。TL494是半桥式开关电源专用芯片。TL494再配合...

ic494是什么集成块?

ic494是一个固定频率的脉冲宽度调制电路集成块,内置了线性锯齿波振荡器,振荡频率可通过外部的一个电阻和一个电容进行调节,输出脉冲的宽度是通过电容CT上的正...

电脑电源芯片是什么型号?

板电源管理芯片的功能是根据电路中反馈的信息,在内部进行调整后,输出各路供或控制电压,主要负责识别CPU供电幅值,为CPU、内存、AGP,芯片组等供电。主板电源...

358芯片在494开关电源中的作用?

在开关电源中LM358一般起保护作用。内部包括有两个独立的、高增益、内部频率补偿的运算放太器,适合于电源电压范围很宽的单电源使用。也适用于双电源工作模式...

tl494有启动电阻和没启动电阻的区别?

有启动电阻和没启动电阻的区别在于工作方式不同。首先明确结论,有启动电阻和没启动电阻的区别在于工作方式不同。其次原因,启动电阻可以帮助稳定工作电压,在开...

tl494功耗?

1.较低2.TL494是一款集成电路,用于开关电源和电机驱动等应用。它采用了低功耗的设计,因此功耗相对较低。它的工作电流通常在10mA左右,而待机电流通常在100μ...

王经理: 180-0000-0000(微信同号)
10086@qq.com
北京海淀区西三旗街道国际大厦08A座
©2026  上海羊羽卓进出口贸易有限公司  版权所有.All Rights Reserved.  |  程序由Z-BlogPHP强力驱动
网站首页
电话咨询
微信号

QQ

在线咨询真诚为您提供专业解答服务

热线

188-0000-0000
专属服务热线

微信

二维码扫一扫微信交流
顶部