芯片元器件
HOME
芯片元器件
正文内容
芯片脚接地 快速定位芯片底脚的方法和技巧 快速识别主板芯片脚位新思路
发布时间 : 2026-01-23
作者 : 小编
访问数量 : 23
扫码分享至微信

快速定位芯片底脚的方法和技巧 快速识别主板芯片脚位新思路

今天跟朋友们聊一个简单轻松的话题。

一个芯片取下来后,如何在主板上做出脚位的快速判断。

我们先来温习一下,芯片主板底脚的标识,一般芯片对应主板上点位我们利用字母+数字的组合方式来定位每一个点。

如下图:

蓝色的点,就用A1表示,C3脚表示的就是红色点。

我们在平时的识别时,也可以把有标识的放到自己的左下角位置。然后往右数,就是ABCDEF,往上数就是1,2,3,4,5,6。【因为I和1相似,在读到字母I时,直接跨过,还有O和0相似,也直接跨过,后面还有,如果大家不知道的,可以看看我前面写的文章,专门做了一个脚位识别介绍。这里不再一一列出来。】

那么如果遇到一个没有芯片标识脚位的指示和提醒,又没有点位图做引导,我们该怎么去快速识别主板上我们想要查找的点位呢。

我们通过一个实例来说明。

这是一个畅玩6X的主板,已经取下硬盘。有个点位掉了,我想知道这个点在工作原理图中对应的是哪个点,或者说掉点的标识是什么?

我们打开图纸。如下图:

我们利用接地脚,来快速锁定正确位置。从图纸中可以看到:A3,A8,A12,是接地脚。

我们假设现在摆放的位置是正确的,左下角为起点。那么我们就去测量主板上的A3,A8,A12脚,看看是否接地,如果接地,就说明我们摆放的位置基本正确,再通过测量一个B2脚。是否接地,如果接地,进一步证明了,我们摆放位置的正确性。

上面两种情况摆放都是不正确的,因为这样,A3,A8,A12是空脚,不符合图纸上的情况。

这种摆放我们看看是否可以,没有A8脚,查到A8是空脚,说明此摆放位置是错误的。

只有下面这种方式是比较对的。

再通过实际找几个接地点,进行验证,很快就可以证明自己的摆放位置。朋友们,始终记得,自己要把起点放到自己的左下角即可。这样我们才可以快速搞定,A,B,C及1,2,3的走向。

这种方法可 以用到其它芯片的识别上,如果芯片上面有标识点,就无需采用这种方法了。同时,也提醒我们,在对新机器操作时,一定提前拍个图方式,便于明白芯片的安装位置,同时利于快速锁定脚位识别。如果有点位图,或者有标识说明的芯片,无需这种繁琐操作了。这种方法特别对于,无法看到芯片点位情况,又无参考资料可用情况。

如果芯片反过来,可以看到一个金属的三角形。这个就是底脚起始点标识。卡过来对应主板,主板上就是A和1的起始位置。选择到左下角,就可以快速定位了。

朋友们有什么更好的方法来识别?可以在下面留言交流。

与你一起终身学习,这里是杨哥说维修。欢迎大家关注我们,一起交流分享。

LM567是什么芯片?LM567引脚图及功能+LM567 工作原理,轻松搞定

我是小七,给大家分享电子元器件选型电路项目 等知识,干货满满 。大家不要错过,建议收藏 ,错过就不一定找得到了,内容仅供参考,图片记得放大观看。

如果有什么错误或者不对,欢迎各位大佬指点

图片来源于网络

今天是 LM567芯片, 主要是以下几个方面:

1、LM567是什么芯片 ?2、LM567 引脚图及功能 3、LM567 3D 模型 4、LM567 工作原理 5、LM567 特性规格参数 6、LM567 应用电路 7、LM567 的作用 是什么?

一、LM567是什么芯片?

LM567 是一种通用音调解码器芯片 ,设计用于在通带内存在输入信号时提供接地的饱和晶体管电阻开关 。该电路由一个I和Q检测器 组成,该检测器由一个确定解码器中心频率的压控振荡器驱动,外部元件用于独立设置中心频率,带宽和输出延迟

LM567芯片实物图

二、LM567 引脚图及功能

下面为 LM567 引脚图及功能图

LM567 引脚图及功能

LM567 引脚功能图:

LM567 引脚功能图

引脚4和引脚7 :分别是 IC 的正 (Vdd)负 (Vss) 电源输入

引脚3 :是输入的感测输 入,用于检测给定的锁相环频率 ,换句话说,该引脚将锁定匹配的中心频率,该中心频率可以通过一对外部设置在 IC 内部遥控网络。

引脚5和6 :用于通过根据需要设置 R1、C1 的值来创建中心频率 ,并且该频率被感测输入 引脚3用于锁定并在引脚8处创建逻辑零这是IC的输出引脚。

输出引脚8 :通常为逻辑高电平 ,一旦在 IC 的引脚3检测到匹配频率,就会变为逻辑零。

引脚1和2 :用于确保正确过滤所涉及的频率 ,以便 IC 不会由于任何现有的寄生或杂散噪声干扰而产生任何错误输出。

三、LM567 CAD 模型

1、LM567 电路符号

LM567 电路符号

2、LM567 封装尺寸

LM567 封装尺寸

3、LM567 3D模型

LM567 3D模型

四、LM567 工作原理

1、LM567 功能框图

下面为LM567芯片的功能框图:

LM567 功能框图

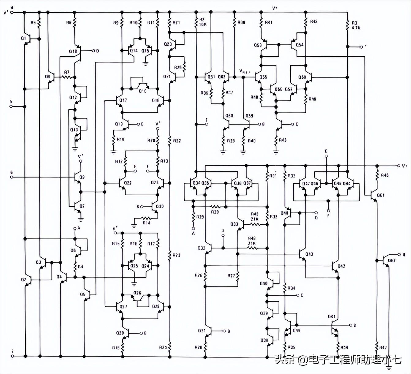
2、LM567 内部结构

LM567 全称“锁相环音译码器 ”,封装形式采用8脚双列直插 ,内部结构及引脚功能如下图所示。其内部电路结构由正交相位检波器锁相环放大器 等。

LM567 的工作电压 范围为4.75-9V ,工作频率 可达500KHz,静态工作电流 仅为8mA。

③脚为信号输入端 ,要求输入信号大于2 5 mV。⑧脚为逻辑输出端 。从图中可以看出,它是集电极开路晶体管输出,允许最大灌电流为100 mA。⑤、⑥脚外接电阻电容决定中心频率f 0≈1/1.1RC IC 内部压控振荡器。 引脚①和②通常分别接地 ,组成输出滤波网络和环路低通滤波网络。连接到引脚 ② 的电容决定了捕获带宽 ,电容值越大,环路带宽越窄。

LM567 内部结构

3、LM567工作原理

音调解码器LM567工作 时,其锁相环内部电流控制振荡器产生一定频率和相位的振荡信号。

该信号与③脚输入的信号一起送入正交鉴相器 进行比较。当信号频率落在给定通带内时,锁相环锁定该信号,同时控制LM567内部三极管上电,LM567输出端输出低电平。

LM567的⑤脚输出内部振荡器的方波信号 ,⑥脚输出锯齿波脉冲 。两者的频率都与内部振荡器的中心频率相同。②脚是锁相环鉴相器 的输出。上的电压是F/V转换后的信号。如果将音调信号输入到②脚,则⑤脚输出由②脚输入信号调制的FM方波信号

从LM567的基本功能来看,LM567可以用作振荡器、调制器或解调器 。因此,它可以作为电路中的基本器件。LM567的应用具有解码输入信号中特定频率 的功能,广泛应用于通信、遥控、测量、频率监测等领域。

LM567引脚图

1)正确设置 LM567 A工作频率和B带宽,A适当

我们知道LM567内部振荡频率f 0 可以在0.1KHz到500KHz范围内预先设置,其对应的带宽也可以在7%f0 到14%f0的场域范围内根据需要确定。

因此,检测信号 确定后,内部振荡频率 f0 LM567的5、6脚应设置为与被测信号的中心频率重合,并使用与LM567的5、6脚连接的定时元件R、C,精度高。

其中,中心频率 的设置可以通过调谐器R的阻值来确定 ,调整时要防止R短路或开路,否则⑧脚输出电平是否有输入信号与否。LM567的②脚外接电容决定了捕获带宽。容量越小,捕获带宽越宽。 但不能一味地通过减小电容来增加带宽,以免降低抗干扰能力甚至误触发,影响产品的可靠性。

2)使通带的C输入频率与振荡A的C输入频率一致尽可能多

需要注意的是,通带的中心频率并不总是与振荡器的中心频率重合 ,有时会出现严重偏差。这将不可避免地导致可靠性和灵敏度的下降。因此,应采取措施使两个中心尽可能重合。 下图所示的电路可以使两个中心的频率偏移最小。

LM567 电路

3) LM567 S的工作电压应为S表

LM567工作电 压的稳定性对音译码器中心频率的稳定性有固定的响应。

4)输出端带电时避免误操作

LM567在上电瞬间输出低电平。因此,对于一些遥控电路,需要在输出端加一个CR积分延时电路以免开机时误动作 ,这在通断控制电路中尤为重要。

五、LM567 特性规格参数

1、绝对最大额定值

绝对最大额定值 是指表示 IC 在电压、电流和功耗方 面的最大容忍能力 的值。下表解释了IC LM567相关参数的绝对最大额定值:

LM567绝对最大额定值

2、主要特点

广泛的可设置频率范围0.01 Hz 至 500 kHz ),这意味着传感通带可以设置在 0.1 至 500 kHz 之间,提供了一个很大范围的选择,因此可以从该芯片实现无限的独特配置中心频率 高度稳定,确保精确的通带限制 ,使该装置具有非常可靠的检测功能独立可控带宽最高14% ),正如功能所暗示的那样,带宽也可以在合理的范围内调节。高带外信号和噪声抑制 ,再次确保上述功能的检测和实施过程中的高可靠性。具有 100 mA 电流吸收能力的逻辑兼容输出 ,允许输出处理相对较高的负载,而无需使用额外的缓冲级,例如晶体管驱动级。对错误信号的固有免疫力 ,确保芯片不会因不正确的频率检测或存在杂散或虚假瞬时信号而产生错误结果。使用外部电阻 可在 20 比 1 的范围内调整频率 ,此功能再次使芯片具有高度的灵活性和动态性。

3、锁相环中心频率

是在没有输入信号 的情况下内置电流控制振荡器电路自由运行频率

4、检测带宽

这是可以提供给上述中心频率的频率范围 ,在该频率范围内,具有高于 20mV 阈值电压的输入信号的存在会导致 IC 的输出变低,此功能指的是循环捕获范围。

5、锁定范围

它是在存在阈值电压高于 20mV 的相关输入信号时使输出能够切换到逻辑零的最大频率范围。

6、检测带

它是指示最佳检测水平的幅度 ,集中在中心频率周围。它由公式给出:

检测带 = (fmax + fmin – 2fo)/2fo

其中fmax和fmin是检测频带的频率阈值,fo是中心频率。

六、LM567 应用电路

1、LM567 应用电路-可调音调解码器电路

1)元器件清单

需要以下组件来制作可调音调频率解码器电路:

LM567 应用电路-元器件清单

2)电路图

LM567 应用电路-可调音调解码器电路

3)工作原理

运行该 IC 的最小和最大电压为 4.75 V至 9 V直流电 ,该电路可以在 5-9 V直流电的任何电压下运行 。该IC的中心频率 由50K欧姆可变电阻调整和设置输入频率 或音调在 IC 的引脚 3(输入引脚)检测

每当 IC 检测到所需频率或中心频率时,其输出就会变低。 该 IC 的输出可以驱动大约 100mA 的负载,因此继电器开关可以直接从该 IC 的输出引脚引出。输出也可以馈送到数字电路或微控制器进行进一步处理。

2、LM567 应用电路-锁相环(PLL)振荡器

该电路是一个锁相环(PLL)双频精密振荡器 ,该电路的主要组件是 LM567

LM567 有一个内部压控振荡器,可产生 fo = 1(R1C1) Hz 的基频。如果将其用作引脚 3 的输入,则引脚 8 输出将以两倍于 fo 的速率切换。因此,该精密振荡器电路为用户提供了两个输出 - 一个以 R1 和 C1 定义的基频 fo 输出,另一个以等于 2 fo 的频率输出。

LM567 应用电路-锁相环(PLL)振荡器

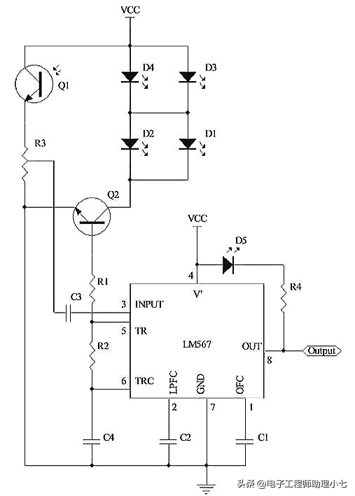
3、LM567 应用电路-红外速度传感器电路

基于LM567的红外速度传感器电路图 如下图所示。LM567的内部振荡器 提供方波信号驱动四个LED发出红外光,频率R2和C4 决定。

LM567 应用电路-红外速度传感器电路

当车辆通过传感器时,LED 发出的红外线被车身反射光敏管Q1接收反射光 ,经三极管放大转换成电压信号,送入LM567 内部的鉴相器 进行同步解调 ,再经LM567内部的比较器 转换成数字信号 , 8脚输出。

输出信号 传送到路测仪,触发路测仪内的计时装置开始计时。同理,当车辆在B点通过传感器时,会产生触发信号,停止计时装置,通过路测仪。

LM567是一款锁相环音频解码电路。在电路中,它用于频率选择,即只有当3脚输入信号的频率与LM567内部振荡器的频率一致时,电路才输出低电平,否则输出高电平。等级。也就是说,只有当Q1接收到的反射红外光来自自身电路中的LED时,LM567才会向路测仪输出一个由高到低的触发信号。

该电路最大的特点是实现了红外发射频率与接收电路工作频率的自动同步;即红外发射部分没有专门的脉冲发生电路,直接从接收部分的检测电路引入脉冲(LM567锁相中心频率信号)。

这样就简化了布线和调试工作,避免了因周围环境和元器件参数变化而引起的发射和接收频率不一致,消除了相邻传感器之间的相互干扰,大大增强了电路的稳定性和抗干扰能力。

4、LM567经典应用电路图

下面介绍在载波通信应用中使用的锁相环 LM567经典应用电路, 但下面介绍的三种电路都是经过实践检验的,供热爱载波通信的朋友参考。

1)LM567经典应用电路图1

LM567经典应用电路图1

2)LM567经典应用电路图2

LM567经典应用电路图2

3)LM567经典应用电路图 3

LM567经典应用电路图 3

七、LM567 的作用是什么?

IC567 可以被认为是一种多功能芯片,因为它在电子领域提供了无限范围的应用,下面讨论其中的一些应用:

按键音解码 : 人的触摸响应可能会产生不同的频率,当使用这个芯片时,它可以通过使用许多 IC LM567 配置来适当地解码。载波电流遥控器 :我们现有的电源线可以非常有效地用作房间之间通信或从一个房间远程控制设备到另一个房间的传输媒介。这些动作可以通过使用 LM567 IC 来实现。红外线控制(遥控电视等) :由于 LM567 的中心频率被紧密锁定,它可用于精确检测来自给定手机的红外线波。与普通的 IR 遥控器不同,该电路能够更好地抵抗因切换 AC 电源设备而产生的杂散 RF 或 IR 干扰。频率监测和控制 :同样由于LM567 IC具有内置的精确频率检测范围,可用于精确监测给定范围的频率。无线对讲 :与开利遥控器一样,IC LM567 也适用于无线对讲系统。精密振荡器 :拟议 IC 中的锁相环功能也有助于将其用作精密振荡器,以实现精确调整的振荡或频率。

以上就是今天的内容,大家记得关注 ,给我点赞 哦,欢迎大家在评论区留言 ,请各位大佬多多指教

图片来源于小红书

相关问答

555芯片5脚能不能直接接地?

不能直接接地。这是因为555芯片的第5脚(控制电压)需要接高电平才能正常工作,直接接地会导致电路无法正常运行。另外,555芯片的各个引脚都有特定的功能和用途...

芯片怎么接地?

因芯片是超大规模集成结构,其元件群是基片光刻形成!对环境电场的敏感性很高!为了提高其抗干扰和防静电场冲击一定要有良好的接地!因芯片是超大规模集成结构,...

74芯片不接地也可以正常运行吗?

在74vcc脚加一个两档开关,需要工作时vcc脚接+电,不需要时vcc脚接地。在74vcc脚加一个两档开关,需要工作时vcc脚接+电,不需要时vcc脚接地。

3844开关电源第二脚接地是什么意思?

3844开关电源芯片第二脚接地,就是不用它内部的误差放大器,利用它内部的1mA恒流源直接通过改变1脚到地的电流实现占空比控制。3844开关电源芯片第二脚接地,就...

5脚接地的8脚芯片有哪些?

有7815稳压芯片它是一种单路输出稳压IC,能够提供15V的输出电压,并且可以根据输入电压的变化来调节输出电压的大小,其中8脚的用法如下:4脚:15V,电压输出;5...

集成电路接地脚什么意思?

集成电路接地脚是指电路板上的一根引脚,用于将电路中的电荷导入地面,以保证电路的稳定和安全。接地脚通常是电路板上的一个金属接口,与电路中的其他元件相连...

八角芯片那个脚是电源?

VCC脚;脚(OUTPUT)为输出脚。该脚输出的低电平为1.5V,输出的灌电流(平均值)为200mA。输出的高电平为13.5V,输出的源电流电压可达30V。脚(RT/CT)为外接振荡器定...

与接地引脚的芯片怎么焊接?

我知道你说的是什么,一些芯片(比如TQFP封装的单片机)的中央会有接地焊盘,一般是散热用的,不焊也可以,如果是功率芯片就必须焊。但是,手工焊需要前提条件:...

1,2,3,6,7脚接地4脚接300v.5脚接光耦的电源芯片?

你确认芯片引脚是12367接地,而不是23678接地,如果你没看错,那就不知道了。你确认芯片引脚是12367接地,而不是23678接地,如果你没看错,那就不知道了。

5脚7脚推挽输出八脚芯片,1,8脚接电源正。4,脚接地2,3脚接定时电阻电容到地。求电路型号?

一般芯片上都有写着芯片的型号,如果被擦掉了的话,你最好找一下该设备的电路图看一下一般芯片上都有写着芯片的型号,如果被擦掉了的话,你最好找一下该设备的电...

 巨猪  weebly 
王经理: 180-0000-0000(微信同号)
10086@qq.com
北京海淀区西三旗街道国际大厦08A座
©2026  上海羊羽卓进出口贸易有限公司  版权所有.All Rights Reserved.  |  程序由Z-BlogPHP强力驱动
网站首页
电话咨询
微信号

QQ

在线咨询真诚为您提供专业解答服务

热线

188-0000-0000
专属服务热线

微信

二维码扫一扫微信交流
顶部