芯片元器件
HOME
芯片元器件
正文内容
数码管驱动芯片有哪些 四种常用的数码管驱动大法,你学废了么?
发布时间 : 2026-01-23
作者 : 小编
访问数量 : 23
扫码分享至微信

四种常用的数码管驱动大法,你学废了么?

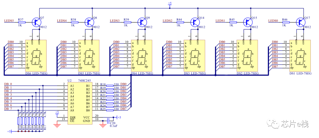
一、三极管驱动方式

通过三极管驱动的方式,来点亮数码管。

该方法,8位数码管,需要16个IO口来驱动,适合缺乏驱动数码管的芯片时,做数码管的电路搭建。

但是,该方法由于需要轮询扫描点亮数码管,需要注意驱动程序中,不能有比较长的阻塞延时,否则会导致数码管显示闪烁。

电路图中,74HC245属于驱动芯片,主要用于减小主控芯片的负荷,提高电路的带载能力。

二、移位寄存器驱动方式

通过移位寄存器74HC595驱动的方式,来点亮数码管。

该方法,8位数码管,需要3个IO口来驱动,属于串行通信的方式,适合缺乏芯片IO口的时候,来做数码管的电路搭建。

三、锁存器驱动方式

通过锁存器74HC573的方式,来做数码管的电路搭建。

该方式,8位数码管,需要10个IO口来驱动,由于锁存器拥有数据锁存的功能,故可以分时复用IO口在数码管的段与位处理上。

四、数码管驱动芯片驱动方式

通过数码管驱动芯片CH451的方式,来做数码管的电路搭建。

该方式,8位数码管,需要6个IO口来驱动。数码管的控制逻辑全部集成在驱动芯片CH451上了,只需要将所需显示的数值,根据CH451芯片手册对应的驱动时序,传输给到CH451芯片,就能实现数码管的显示。

欢迎关注微信公众号:芯片e栈

数码管驱动芯片怎么使用?

这是74HC245芯片,它常用于电路中增加控制器的驱动能力。 如图1。

图1 74HC254芯片

单片机等微控制器的引脚拉电流能力一般在20mA左右,想要直接点亮数码管、显示屏等大功率显示器件则明显不够,这时,我们用一颗74 HC245芯片来增加单片机引脚的驱动能力。如图2。

图2 74HC245用于增加驱动能力

这颗芯片的引脚拉电流能够达到73-83mA。它的引脚有三种输出状态:高电平、低电平和高阻态。同时,有八路输入与八路输出,他的工作电压范围是3至5V。如图3。

图3 74HC245的性能

下面我们来依次分析其引脚的功能,这是它的原理图,第2-9脚也就是a0至a7,是芯片的输入或输出,第18至第11脚也就是b0-b7是芯片的输出或输入。第1脚DIR为方向控制引脚,当该引脚为高电平时,信号由a端为输入,b端输出;电平为低时,信号由b端输入,a端输出。第19脚OE是芯片使能引脚,也就是当引脚电平为低时,芯片才有输出,否则则为高阻状态。最后两只第10、20引脚是芯片的电源引脚。如图4。

图4 芯片的引脚说明

这是一颗stc单片机在驱动数码管时,74HC245芯片的使用方法。第19引脚接地,使能芯片。方向控制引脚接VCC,则A端输入、B端输出。如果我们把这两只引脚接入单片机的IO端口,则可以通过单片机来控制74HC245的使能及输出方向。这是单片机的八个输出引脚,也是这颗芯片的八个输入引脚,这里各接一只下拉电阻,保证芯片在没有工作时电位被稳定钳位在低电平。芯片的输出引脚直接连接数码管,这里每条线路串接了一只100Ω的电阻,这个电阻起限流的作用,根据负载的不同,我们选取不同阻值的电阻来进行限流。如图5

图5 芯片的使用方法

相关问答

数码管驱动芯片有哪些?

BC727X、BC759X系列数码管驱动芯片,可驱动从4位到36位的数码管显示,多数型号同时还提供键盘接口,从而单片完成显示和键盘接口功能。BC727X、BC759X系列数码管...

三位数码管驱动芯片?

TM1617就可以,这里有LED数码管驱动IC选型表及全套规格书供大家下载,参考选型表就可以自己选型了。希望能帮到大家。TM1617就可以,这里有LED数码管驱动IC选型...

...以用到的作为键盘和数码管驱动的芯片和相关数据手册-ZOL问答

就用74HC573,采用共阴数码管,接上上拉电阻就可以了啊,键盘直接用总线驱动就行了啊按键和数码管驱动种类有很多,可以用8255,ch451(貌似不能proteus仿真)查查pr...

如何用cd4026驱动共阳数码管?

CD4026是数字逻辑芯片,具有两个功能:1)十进制计数;2)七段译码。输出端可以直接驱动共阴极数码管,如果要驱动共阳极数码管则需要在输出端增加反相电路或者三极...

单片机与数码管驱动芯片连接问题?

只要单片机的I/O引脚(可以任意)接到TM1629C然后时序依照规格书来做对应的脚位高低电平,就可以了只要单片机的I/O引脚(可以任意)接到TM1629C然后时序依照规格...

3DD15D三极管的引脚是怎么区分的_?

3DD15D三极管的引脚区分如下:1.基极(B):基极是三极管的一个引脚,通常位于管子的顶部,靠近发射极。在3DD15D三极管中,基极标记为“B”。2.发射极(E...3...

单片机数码管与芯片怎么接?

数码管分共阴和共阳两种,公共端接电源或者地,其他ABCDEFGH接单片机的IO,数码管的断怎么分配看数码管的引脚图,之后通过单片机的IO可以驱动数码管,多个数码管...

不用驱动芯片,数码管能亮不?

是的,数码管不需要驱动芯片就能够亮起来。数码管是一种基于半导体材料的显示器件,当通过电流流过时,其中的发光二极管会发出可见光,从而完成数字的显示。虽...

数码管驱动电路中三极管到底有什么作用?

三极管起到电流放大,开关控制的作用驱动电流,由于数码管是多段发光二极管组成,当多数数码段被电流后需要很大的电流才可以,为了看的可以更亮些那么就需要借助...

数码管的结构是什么?

数码管是一种半导体发光器件,其基本单元是发光二极管。数码管按段数可分为七段数码管和八段数码管,八段数码管比七段数码管多一个发光二极管单元,也就是多一个...

 3g安卓市场  孙亚亚 
王经理: 180-0000-0000(微信同号)
10086@qq.com
北京海淀区西三旗街道国际大厦08A座
©2026  上海羊羽卓进出口贸易有限公司  版权所有.All Rights Reserved.  |  程序由Z-BlogPHP强力驱动
网站首页
电话咨询
微信号

QQ

在线咨询真诚为您提供专业解答服务

热线

188-0000-0000
专属服务热线

微信

二维码扫一扫微信交流
顶部