技术资料
HOME
技术资料
正文内容
芯片431 431芯片原理,如何「自制」431芯片?
发布时间 : 2026-03-11
作者 : 小编
访问数量 : 23
扫码分享至微信

431芯片原理,如何「自制」431芯片?

简介: 根据431基准电压芯片内部结构电路,用三极管自制431基准电压芯片

你将会看到8个板块内容:

项目简介、设计方案、电路原理、原理图设计、PCB设计、焊接与调试 、项目资料、设计图

一、项目简介

1.1 概述

431电压基准芯片为3脚稳压集成电路 ,431基准电压源具有良好的热稳定性能 ,三端可调分流,也被称为电压调解器三端取样集成电路

凭借体积小、重量轻、精度高、稳定可靠、基准电压精密可调、输出电流大 ,且价格便宜 等多种优良品质,深得工程师和爱好者的喜欢,广泛应用在各种电源电路中。

目前我们看到的例如TL431、KA431、μA431、LM431等不同名称的431芯片就是不同厂家所推出的431电压基准芯片,那么现在我们来根据431的内部结构 一起来DIY一款自己的芯片 ,我把它命名为LC431。

图1-1 LC431_TO-92封装

1.2 设计特点

分立器件搭建 ,深入学习电路使用直插器件 ,便于初学者焊接与调试板载香蕉头与排针接口 ,便于调试与扩展搭配测试底板 ,完成431常规实验的学习

1.3 应用电路

精密基准电压源 可调稳压电路 恒流源电路 电压比较器 过电压保护电路

二、总体设计方案

2.1 内部结构

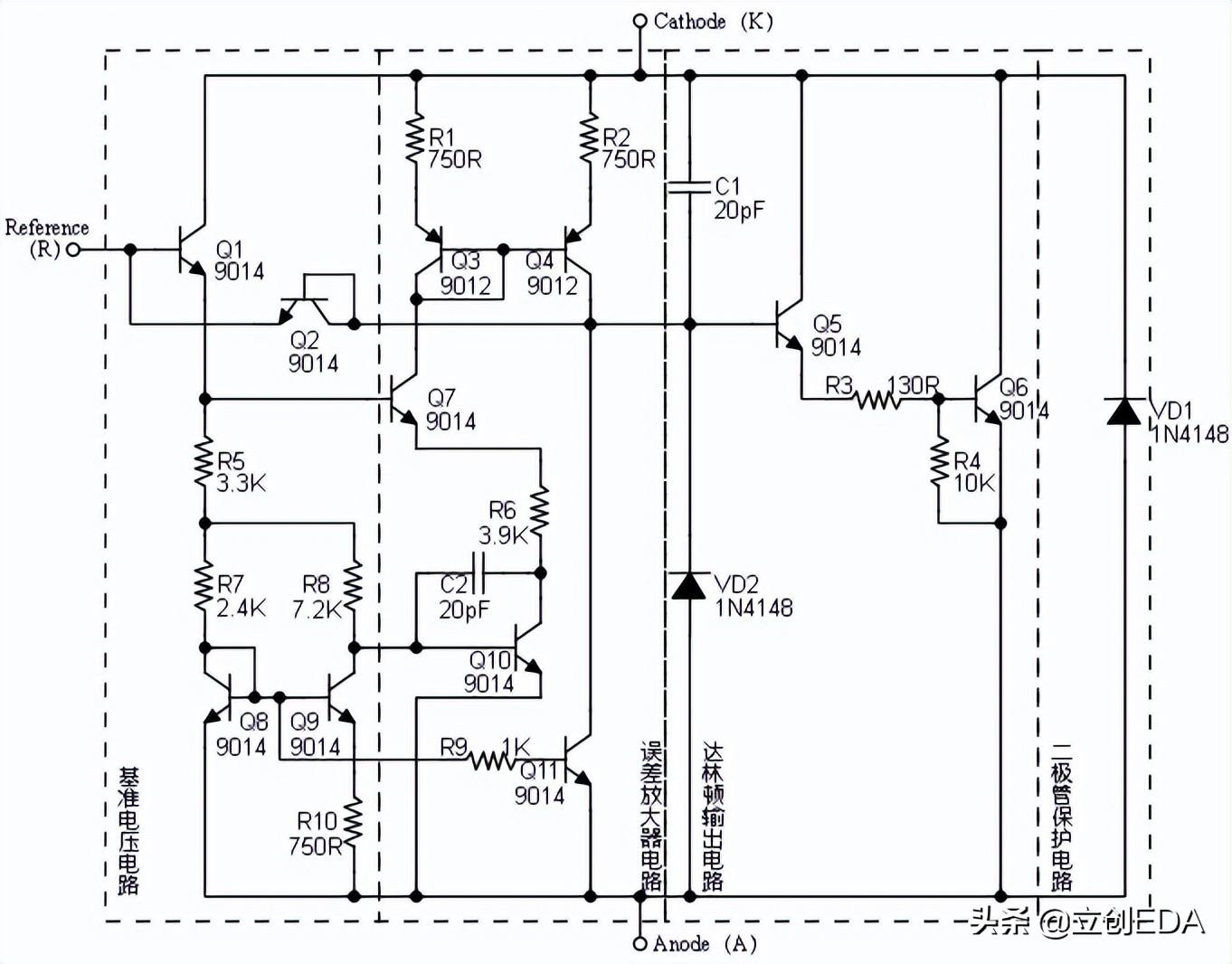
根据厂商所提供的431数据手册中,找到如下图中的内部结构电路图

如图可知431基准电压源由基准电压电路、误差放大器电路、达林顿输出电路和二极管保护电路所组成。

图2-1 431的内部结构电路图

431的电路符号如图2-2所示,其使用方法与稳压管一样 ,阴极(K)接高电平,阳极(A)接低电平,R为参考基准端。

图2-2 431的电路符号

图2-3为431的等效功能示意图 ,由运算放大器、保护二极管、NPN型三极管以及2.5V的精密基准电压源Vref所组成。

参考端(R)接运放的同相输入端 ,2.5V(Vref)基准电压源接运放的反相输入端

运放 相当于一个误差放大器,会把 同相输入端与反相输入端的电压差放大很多倍

参考端(R)电压与精密基准电压源的2.5V(Vref)电压相比较,当参考端(R)电压大于2.5V(Vref)时,运放输出端电压为高电平 ,三极管导通,运放的输出端电压会随参考端(R)的电压增大而增大,形成负反馈三极管起到调节负载电流的作用

保护二极管可防止K-A间电源极性接反而击穿三极管。

图2-3 431的等效功能框图

2.2 引脚说明

三、电路原理

431的工作原理是:输入电压增大 ,输出电压增大导致输出采样增大

此时内部电路通过调整使得流过自身的电流增大 ,这也就使得流过限流的电阻增大压降增大

而输出电压等于输入电压减去限流电阻压降增大使得输出电压减小实现稳压的功能

3.1 基准电压电路

20世纪70年代初,维徳拉(Widlar)首先提出能带间隙基准电压源的概念,简称带隙(bandgap)电压, 基准电压源是一种用来作为电压标准的高稳定度电压源

目前,它已被广泛用于各种集成线性稳压器

三极管Q1~Q4与电阻R1~R4组成2.5V基准电压电路,如图3-1所示,电路工作时,参考端(R)相对阳极(A)有2.5V的电压差 ,3.1章节的下文将对电路进行分析

图3-1 基准电压电路

在27℃或300K时 ,三极管基极与发射极的压降VBE=VTln(IC/IS)。

其中,VT为温度的电压当量,IC为集电极电流,IS为饱和电流 (与发射极大小成正比)。

温度电压当量VT=KT/q。

其中,K是玻尔曼常数 (1.38×10^-23J/K),T为热力学温度 ,即绝对温度(300K),q是电子电荷(1.6×10^-19C)。在常温下,VT≈26mV 。

基准电压源的表达式为:VREF=VR1+VR2+VBE1+VBE3

由于三极管Q3和Q4的集电极电压相同 ,并且R3的电阻值是R2的3倍,故流过Q3的电流是Q4的3倍。

设Q4的电流为I,故流过Q3的电流即为3I,流过R1的电流为R2和R3电流之和,即为4I

为了得到温度补偿,将Q4用2个三极管并联,即Q3和Q4相对面积为1:2,设Q3的饱和电流为IS,故Q4的饱和电流为2IS

由公式VBE=VTln(IC/IS)及VBE3=VBE4+IR4 得,Q3集电极的电压VBE3=VTln(3I/IS)=VTln(I/2IS)+IR4化简整理可得:

设定三极管压降为580mV ,可以得到431参考端(R)的基准电压:VREF=VR1+VR2+VBE1+VBE3=818+446+580+580=2.43V

实际制作时,基准电压值有一些出入,一般在2.5V左右

3.2 误差放大器电路

三极管Q1~Q4与电阻R1~R4组成误差放大器(差动放大器)电路,误差放大器的作用是通过比较取样电压 (VQ),与基准电压(VREF)之问的误差値来产生误差电压 (Vσ),Vσ负反馈给VREF进而调节使输出电压维持不变

图3-2 误差放大器电路

3.3 达林顿输出电路

使用了达林顿结构,组成达林顿管输出电路。

达林顿管又叫复合三极管 ,它采用复合连接方式将两个或多个三极管的集电极连在一起 ,第一个三极管的发射极直接耦合到第二个三极管的基极,依次连接而成,最终引出B、C、E三个电极

图3-3 达林顿管结构

这样组成的达林顿管具有增益高、开关速度快、稳定性好优点

使用时,可以直接把达林顿管看成是一个具有高电流放大系数的高性能三极管

如果单个晶体管的增益为10 ,那么2个晶体管 组成的达林顿管的增益将达到10×10=100倍

随着三极管个数的增加,达林顿管的Vbe导通电压也会随之增加。

图3-4 达林顿输出电路与二极管保护电路

应注意的是达林顿管由于内部由多只管子及电阻组成 ,用万用表测试时,be结的正反向阻值与普通三极管不同。

对于高速达林顿管,有些管子的前级be结还反并联一只输入二极管,这时测出be结正反向电阻阻值很接近,容易误判为坏管,请注意。

3.4 二极管保护电路

根据二极管单向导通特性,本项目中用二极管设计组成保护电路 ,在达林顿输出电路中末级三极管的集电极与发射极之间反向并联一只阻尼二极管 ,以防止突然断电时三极管被击穿,而且能避免阴阳极接反时,损坏431芯片

四、原理图设计

4.1 新建工程

打开立创EDA。

创建工程并命名: 【模拟电路】431基准电压源;

将原理图文件命名: SCH_431基准电压源。

根据以下电路进行绘制电路原理图。

图4-1 SCH_431基准电压源

4.2 器件选型

在本项目的元器件选型中。

三极管使用:NPN型的9014 以及PNP型的9012

电阻选择:1/4W 的直插电阻;

芯片引脚用:排针香蕉头接口 引出。

便于安装与测试。

所有器件可直接在立创EDA的元件库中进行搜索,如果对元器件不熟悉,也可以通过复制物料中的商品编号进行搜索 (每一个元器件在立创商城都有唯一的商品编号)。

如果出现物料缺货情况,亦可选择其他可替换物料。

通过以上电路的分析,相信聪明的你对各个元器件在电路中的作用有所了解。那么更换个别物料也不会影响到电路的工作性能 的。

了解电路工作特性后,电路选型也就变得简单了。

图4-2 元器件搜索示意图

图4-3 通过商品编号搜索示意图

4.3 物料清单

五、PCB设计

完成原理图设计后,经过检查电路与网络连接正确后点击顶部菜单栏的 “设计”→ “原理图转PCB”(快捷键为Alt+P),随即会生成一个PCB设计界面

可先暂时忽略弹出的边框设置,然后将PCB文件保存到工程文件中。

命名为:PCB_431基准电压源设计。

5.1 边框设计

在绘制PCB前需根据个人意愿以及元器件数量所占空间确定PCB的形状及边框大小,若无特殊外壳要求,一般设计成矩形、圆形以及正方形

在设计该项目时,秉承着大小合适,美观大方的原则,我们在顶部工具菜单栏下的边框设置选型中设定了一个长100mm、宽70mm圆角半径为2mm 的圆角矩形。

实际板框大小会随着布局布线进行调整,如果太小可适当放大,太大也可缩小边框,风格样式可自由发挥,但尽量控制在10cm*10cm之内 ,这样就可以在嘉立创免费打样啦~

图5-1 边框设置

图5-2 431基准电压源边框示意图

5.2 PCB布局

在绘制完板框外形后,接下来进行PCB设计的第二步——对元器件进行分类和布局。

分类指的是 按照电路原理图的功能模块把各个元器件进行分类

图中有很多三极管和电阻,但哪一个三极管和电阻是连到一起的呢?

这里需要我们用到立创EDA所提供的布局传递功能

首先,确保PCB工程已保存到原理图文件的同一个工程文件夹中 ,然后框选原理图中的某一电路模块。

比如:

1.选中二极管保护电路;

2.点击顶部菜单栏中的 ”工具” → ”布局传递“ (快捷键为Ctrl+Shift+X)。

如此一来,PCB页面所对应的元器件就能进行选中并按照原理图布局进行摆放 ,使用这个方法将各电路模块进行分类 ,然后依次摆放 在前面所放置的边框中。

在布局的时候注意摆放整齐,可根据飞线的指引进行摆放 ,按照原理图信号的流向和器件连接关系进行摆放,是可以把原理图器件摆放非常整齐的。

在布局的过程中注意接口位置 ,比如:我们把排针以及香蕉头接口按照左右下摆放。

布局参考如图5-3所示。

图5-3 PCB布局参考图(飞线已隐藏)

5.3 PCB走线

接下来进行PCB设计的第三步——PCB走线。全称为印刷电路板布线(PCB LAYOUT)。

由于电路板有顶面与底面两个面 ,在PCB走线也就可以分为顶层和底层走线

其中顶层走线默认是红色线底层为蓝色线 ,也可按照个人喜好设置其他颜色,走线也就是在电路板中按照飞线连接导线,将相同的网络连接起来即可

首先选择层与元素中要走线的层,然后点击导线工具进行连线 (快捷键为W)。

看似简单的连连看,其中需要我们耐心地进行调整。

元器件的摆放布局也会影响走线的难度 ,所以还需要在走线过程中进一步调整布局,进一步优化。

前面所介绍的PCB布局相当于是在给走线做铺垫,布局好了,走线也就自然顺畅了。

在该项目的走线中提供以下几点参考建议

(1)电源线设置为35mil,信号线设置为20mil宽度

(2)走线以顶层走线为主 ,走不通的可以切换到底层进行连接

(3)走线过程中优先走直线 ,需要拐弯的地方以钝角或圆弧拐弯为主

(4)最后加上泪滴 ,添加丝印标记该PCB板的尺寸以及接口功能

布线参考如图5-4所示,初次设计可参考下图进行走线,也可自由设计,属于你的431基准电压源芯片。

图5-4 PCB走线参考图

图5-5 PCB-3D预览图

六、焊接与调试

6.1 硬件焊接

拿到板子和元器件后应先检查物料是否有缺失和遗漏检查无误后再进行焊接

焊接原则是先低后高

首先 把电阻,电容和二极管焊接到板子上,然后 再焊接三极管,排针,最后 安装香蕉头接口。

直插器件的焊接方法如下图所示。

注意:

焊接时对准位置,检查元器件型号是否正确,锡线是否虚焊,避免影响电路性能,导致电路不能正常工作。

图6-1 电阻焊接操作图

图6-2 三极管焊接操作图

图6-3 PCB装配图

图6-4 未焊接PCB板

图6-5 PCBA实物图

图6-6 PCB-3D预览图

6.2 硬件调试

完成焊接第一步,切勿直接上电测试 ,即使你很兴奋,顺利完成了元器件的焊接,但也不能心急。

焊接完成后需要使用万用表检查电源与地是否短路 ,焊接过程中有没有出现短路以及断路的情况,检查无误后方能进行上电测试。

首先测试是否有基准电压

将电路板上K端引线和R端引线接在一起,串接1个1K电阻,再接12V直流电源正极,A端接电源负极,电路如图6-4所示,实物连接图如图5所示。

测输出电压 (K、A端之间电压)为2.5V左右如偏离太多,应检查电路板元件是否焊错 ,锡线是否虚焊等。

图6-7 基准电压测试图

图6-8 基准电压测试连接图

基准电压精度测试按图6-8电路实物装置,测5V~10V的不同输入电压。

如下方图6-9所示,得到一组基准电压的值如表6-1所示。

可以看出基准电压在2.45V不变

表6-1 5V~10V输入电压测基准电压表

图6-9 基准电压测试图

最后测试5V输出电压 ,将电路板上K端串联1个2K电阻和R端接在一起 ,K端串联1个470Ω电阻,再接直流电源正极,R端串联1个2K电阻和A端接在一起,A端接直流电源负极,如图6-10所示。

测输出电压 (K、A端之间电压)为5V左右如偏离太多,应检查电路板元件是否焊错 ,锡线是否虚焊等。

图6-10 稳压输出测试图

图6-11 稳压输出测试连接图

稳压电压精度测试按图6-11电路实物装置,测7V~12V的不同输入电压,如图6-12所示,得到一组基准电压的值如表6-2所示。

可以看出稳压电压在4.9V左右。

表6-2 7V~12V输入电压测稳压输出电压表

图6-12 稳压输出测试图

七、项目资料

特别感谢俞虹老师为该项目所提供的资料支持~

八、设计图

原理图

PCB图

3D图

按这样的步骤,属于我的LC431芯片就完成啦!你也快去试试吧

你还有什么想要补充的吗?或者有什么疑惑?欢迎评论

如果你喜欢 这个内容或觉得非常有用 ,欢迎点赞、转发、关注 一下~

更多推荐:

1.「硬核」复 刻 卫 星 演 奏 器

2.「自制」可以网上冲浪的尺子!芜湖

3.FPGA「自制」便携 示波器

精密稳压芯片TL431在电子电路中有什么作用?来了解一下吧

精密稳压芯片TL431作为一个可以提供精准稳定电压的芯片,在电路中常被用于作为一个电压基准

这在开关电源的电压反馈电路里是很常见的,理解好TL431对开关电源电路分析很有帮助

这篇文章就和大家了解一下TL431这个芯片

贴片封装的TL431

电子元器件——TL431

初识TL431

TL431是一种并联稳压集成电路,它共有三个引脚,分别是参考极REF、阳极A、阴极K

TL431封装管脚图

TL431符号

参考极REF通过和一个内部的2.5V稳压源进行比较,通过设定输入比较电压,可以实现2.5V到36V的输出电压

TL431内部电路

A极和K极的导通程度受参考极的输入电压控制,输入电压越大导通程度越大

TL431稳压

精密稳压芯片TL431的稳压电路异常简单且精准,这主要得益于很少的外围器件和自身较小的温度漂移

虽然简单,但是还是需要注意两个关键参数

1.精确稳压时流过A极和K极的电流—— TL431能正确稳压的条件是流过K极和A极的电流必须大于1mA

KA极电流和稳压值的关系

如图所示,当流过K极到A极的电流小于1mA时其输出电压是偏差非常大的

2.输入电压—— TL431的技术手册规定其K极到A极电压不得大于42V,否则将可能损坏

输入电压参数

为什么说TL431是并联稳压芯片?

并联稳压是指负载和稳压器件并联在一起的稳压方法

TL431并联稳压电路

↑从图中可以看到TL431的A极和K极是和负载RL并联的

当输入电压变高时,经R1和R2分压到TL431的参考极的电压升高

TL431导通程度增大,流过TL431和电阻R3的电流增大,而流过负载RL的电流减少

达到稳压的目的

关注作者,学习更多电子电路知识,感谢您的阅读!

相关问答

贴片芯片,6个脚,什么代码“D431”,请问是什么?-ZOL问答

红色的+9芯片资了发给你了,自己找这是个很常用的电源IC来的请跟我联络发规格书给你确认其参数电路4条回答:【推荐答案】发给你了哦...

431可以匹配捷达芯片吗?

“431”通常指的是一种电压参考芯片,它不是捷达芯片的特定型号或代号。因此,没有足够的信息来判断是否可以匹配捷达芯片。要确定是否可以匹配,需要了解捷达芯...

tl431稳压芯片如何描述才能做到最简单易懂?

此前我已经用这个芯片设计过很多电路,现在分为三块讲解,保证能看懂搞明白。如果还不懂,那就是没用心。。。本文主要包括TL431的特性,芯片的内部电路分析,以...

431芯片怎么测好坏?

用数字万用表的hEF档位中的PNP插座来测试,我们把431的参考极R插入“E”孔,阳极A插入“B”孔,阴极K插入“C”孔,这时数字万用表应该显示数字大约是431这个值。...

431a是什么型号?

431a是R431A处理器掌微IV芯片,主频500MHZ型号。型号,型号是指机器、工具等的性能、规格和大小。金属材料的型号是指用汉语拼音(或拉丁文)英文字母和一个或几...

拆了一个旧手机充电器,里面有个G431片状三极管,这是什么管?

①、关于以上描述的那个元件并不是三极管,而是【精密稳压芯片】芯片的1脚为参考极R、2脚为阳极地A、3脚为阴极K。①、关于以上描述的那个元件并不是三极管,而...

431参考极可以接地吗?

是的,431参考极可以接地。在电子电路中,接地是指将电路的一个节点与地连接,以提供电流的回路和电压的参考。431参考极是一种电压参考芯片,它可以提供稳定的参...

tl431是什么?怎么连接到电路?

而现在的很多电路就把以上的这些取样倒相放大多个功能集成在一个集成电路431里,由一个431集成管去完成以上的取样倒相放大功能,于是就把431叫做精密取样倒相放...

adc怎么接基准电压?

一般基准电压芯片,包括TL431在内,都需要输入电压高于5V,才能输出5V电压。你现在只有3.6V和5V的电压,根据你的需求,有不同的实现方法:1、单从电源角度看,...

奥迪A6的钥匙芯片用X431如何匹配

[最佳回答]奥迪A6的钥匙芯片用X431匹配的方法:方法:连接到接口,把要匹配的钥匙插入并打开进发动机控制单元(查成交价|参配|优惠政策),4选读取故障码,清除故障...

 好色王妃闯古代  维罗尼卡 
王经理: 180-0000-0000(微信同号)
10086@qq.com
北京海淀区西三旗街道国际大厦08A座
©2026  上海羊羽卓进出口贸易有限公司  版权所有.All Rights Reserved.  |  程序由Z-BlogPHP强力驱动
网站首页
电话咨询
微信号

QQ

在线咨询真诚为您提供专业解答服务

热线

188-0000-0000
专属服务热线

微信

二维码扫一扫微信交流
顶部