电子展会
HOME
电子展会
正文内容
LED红外芯片 扬州乾照光电取得一种六面粗化的红外 LED 芯片及制作方法专利,提高光取出效率
发布时间 : 2025-12-30
作者 : 小编
访问数量 : 23
扫码分享至微信

扬州乾照光电取得一种六面粗化的红外 LED 芯片及制作方法专利,提高光取出效率

金融界 2024 年 8 月 20 日消息,天眼查知识产权信息显示,扬州乾照光电有限公司取得一项名为“一种六面粗化的红外 LED 芯片及制作方法“,授权公告号 CN109962130B,申请日期为 2019 年 4 月。

专利摘要显示,本发明提供了一种六面粗化的红外 LED 芯片及制作方法,其采用 ITO 指状电极而不是金属指状电极进行电流扩展,可以有效避免金属指状电极的遮光吸收问题,且同样可获得良好的电流扩展。并且,该 ITO 指状电极相比较正面的 ITO 电流扩展层,可以在 ITO 指状电极以外区域进行表面粗化处理,进而提高光取出效率。在 ITO 指状电极下方设置肖特基势垒区,可以使电流优先沿 ITO 指状电极扩展到芯片四周,减少了直接向电极下方注入的电流,进而提高了电流的有效注入。采用网格型 N 电极结构,可以避免点阵型背电极电流分布不均匀问题,也可以避免整面型背电极的吸光问题。

本文源自金融界

光感应器-LED调光芯片-台灯-红外感应器方案解析

台灯作为几乎家家必备的学习用品,市面上各种功能的台灯琳琅满目。在使用中,由于部分台灯出现频闪眩晕现象,容易加剧眼疲劳。再加上如果长时间用眼,和书写时不注意坐姿,眼部与桌面的距离过小,容易导致学生近视。本文针对市面上兼具智能调光、距离提醒、感应开关、自动定时功能的台灯,进行模块解析。

本案例台灯有如下功能:色温/亮度调节、距离提醒、定时、自动感光调节亮度等功能。电路包括电源模块、控制电路、人体感应模块、光感模块、距离感应模块、触摸按键感应模块、警示器以及照明装置。

电源模块

电源模块由2部分组成,分别为适配器和电源驱动模块。

其中适配器模块:

输入:100-240V,50/60HZ,0.5A(电流可根据LED灯负载大小选择不同电流)输出:DC24V或者DC12V.输出方式:恒压输出。

LED电源适配器通常是外购,适配器给LED台灯供电。台灯控制器上的电源模块是由DC24V或者DC12V通过LDO降压转化为各功能模块的供电。

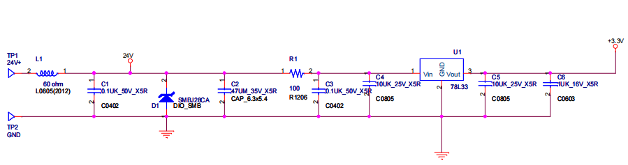
示例的台灯方案采用杰力科创DLT8SA20A触摸芯片,它的MCU供电为DC3.3V,对应的电源部分电路可参考如下原理图.

人体感应模块

人体感应模块的功能是用于检测台灯前面,一定范围内是否有人体热释电红外信号,用于入座提醒。它的核心部件为热释电红外传感器(PassiveInfrared Ray,简称PIR)以及外部的菲涅尔透镜。

人体感应模块的工作原理为:人体探测敏感元将感应到的人体移动信号通过高阻抗差分输入电路耦合到数字智能集成电路芯片上,数字智能集成电路将信号转化成15位ADC数字信号,当PIR信号超过选定的数字阀值时就会有延时的REL高电平输出。反之,REL输出低电平。如下是PIR的内部工作原理方框图。

MCU控制单元通过检测REL电平来处理灯亮灯灭。当室内有人体活动时,REL输出高电平给MCU控制单元,MCU控制LED照明装置打开状态;反之,无人状态下,REL输出低电平电平给MCU控制单元,MCU控制LED照明装置关闭状态。

另外,当人体感应模块与MCU控制器中的定时器检测同时到使用者使用台灯超过一小时,MCU会对警示模块做警报提醒,比如蜂鸣器鸣叫或者LED状态灯闪烁。此时使用者需关闭台灯,暂停使用,警报方能解除。

距离感应模块

距离感应模块的功能是用于检验台灯前的人体距离台灯的距离。实现此功能有常见的有如下2种方案:

一种是超声波感应测距,它的组成部分包括超声波感应模块和D/A转换器。

它的优点是感应距离远,抗外界干扰能力强。不过成本相对较高。

一种是红外对管测距,红外对管的核心部件是红外发射管与接收管。

普通的红外对管测距一般不超过30cm,且存在一定的外部光照干扰影响,特别是太阳光的干扰对测试的有效距离干扰比较大。为了增强感应距离与抗干扰性能,通常采用38K载波的红外发射与接收,这样检测的有效距离可以达到1米以上,且抗干扰能力大为提高。整体的红外对管测距方案相对于超声波测距,具有较高的成本优势。

距离感应模块在工作过程中,若检测到人体(一般是头部)距离超过阈值时,表明坐姿不正确,向控制电路发出信号,控制电路驱动警示器工作,警示器发出警报,当人体距离低于阈值时, 警报自动解除;

光感应模块

光感应模块的功能是用于检验环境中的光照强度,然后根据光照强度大小来确定是否做灯光强度补偿。它的组成部分包括光敏元件和光控制模块。

控制电路根据光感模块的电信号控制照明装置的功率大小。

当室内光照强度降低时,光感模块向控制电路发出当前光照强度较低的信号,控制电路收到光照强度信号低于预设值,此时控制电路通过调节内部的LED驱动电路的PWM占空比来提高室内光照强度至预设值。

当室内光照强度提高时,光感模块向控制电路发出当前光照强度较高的信号, 控制电路收到光照强度信号高于预设值,此时控制电路通过调节内部的LED驱动电路的PWM占空比来减少室内光照强度至预设值。

LED照明装置

led照明装置最常用的规格是12V和24V两种电压,12V的是3串多路并联结构、24V的是6串多路并联结构。下图是12V的RGB灯条原理图示例

警示模块

常见的警示模块包含蜂鸣器鸣叫报警,LED闪烁提醒,其典型驱动原理图可参考如下:

上图为蜂鸣器的典型驱动电路,如果选择的BELL是无源他激型,通常需要FM输出方波驱动,一般频率为4Khz。如果选择的BELL是有源自激型,FM只需要给高电平就可以驱动BELL发出报警声了。

上图是MCU的IO口直接驱动LED了,因为LED的工作电压电流很小,通常10mA就可以了,3.3V的MCU的VDD是可以直接驱动这个红绿双色LED了。

MCU控制模块

该模块是控制器的核心部件,MCU控制模块通常包含外部信息采集与处理模块(按键扫描处理,人体感应检测与处理,距离感应检测与处理,光感应检测与处理),定时模块,LED驱动模块,以及警示驱动模块(LED报警驱动,蜂鸣器驱动)等。

相关问答

谁了解led红外线灯管的价格大概是多少?-Vbirkmeyer的回答...

led红外线灯管的价格:规格8mm价格是26元,其光源采用LED作为发光体。传统的日光灯管又称荧光灯,灯两端各有一灯丝,灯管内充有微量的氩和稀薄的汞蒸气...

红外线测试仪可以测试LED芯片燃点时的中心温度吗红外线是否...

[最佳回答]不可能.

芯片龙头股有哪些?-股票知识问答-我爱卡

[回答]1.紫光国芯:存储设计+FPGA,紫光国芯是国内存储芯片设计龙头。2.北方华创:北方华创是国产设备龙头,公司业务涵盖了集成电器、LED、光伏等多个领域。3...

芯片龙头股票有哪些?-股票知识问答-我爱卡

[回答]芯片龙头股票有以下这些:1.紫光国芯(002049):存储设计+FPGA,紫光国芯是国内存储芯片设计龙头。2.北方华创(002371):北方华创是国产设备龙头,公司业...

安防监控里,LED的红外和阵列和点阵的有什么区别?_住范儿家...

led红外没有阵列耐用,夜视效果阵列更好。视频监控的发展方向在于室外,室外监控的发展方向在于夜视,夜视的发展方向在于红外技术,这个趋势越来越明...

各位行家!急需!常用的红外遥控编码芯片有哪些?,红外芯片哪...

小米3没有红外发射器,小米4和红米note2都有,如果你的小米3还想用红外的话,可以自己配一个接在插耳机口的红外发射器,简单即插即用,免供电无需电池!...

led芯片是什么做的?

一、简介1、led晶片为LED的主要原材料,LED主要依靠晶片来发光。2、led芯片是一种固态的半导体器件,就是一个P-N结,它可以直接把电转化为光。LED的心脏是一个...

红外led日光灯管和雷达的有什么不一样?_住范儿家装官网

希据我所知:一:感应原理;雷达感应LED日光灯是采用,多普勒雷达感应原理,人体感应则是采用热释电探测原理,简单讲就是感应环境内温度变化,一旦有37.2...

安防监控里,LED的红外和阵列和点阵的有什么区别?

点阵是红外的一种晚上呈现彩色画面,非常漂亮。但是实话告诉您它衰减还是比较大的,因为它通光亮太大了。一年后衰减百分之30左右。其它效果都一样因为在同一...

什么是红外灯阵列?-设计本有问必答

据我所知:红外灯阵列,是参鸟巢考演出用的音响阵列扩展应用而产生的,能够灵活的形成大的范围和距离,是我们赛格安防的最新产品,它代表了未来红外灯...

 茅台白酒  可乐手机 
王经理: 180-0000-0000(微信同号)
10086@qq.com
北京海淀区西三旗街道国际大厦08A座
©2025  上海羊羽卓进出口贸易有限公司  版权所有.All Rights Reserved.  |  程序由Z-BlogPHP强力驱动
网站首页
电话咨询
微信号

QQ

在线咨询真诚为您提供专业解答服务

热线

188-0000-0000
专属服务热线

微信

二维码扫一扫微信交流
顶部