技术资料
HOME
技术资料
正文内容
炬力 芯片 国产TWS芯片商炬芯上市!盘中涨超103%,市值逾100亿元
发布时间 : 2025-12-31
作者 : 小编
访问数量 : 23
扫码分享至微信

国产TWS芯片商炬芯上市!盘中涨超103%,市值逾100亿元

芯东西(公众号:aichip001)

作者 | 高歌

编辑 | 心缘

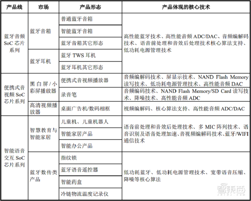
芯东西11月29日报道,今早,低功耗系统级芯片设计厂商炬芯科技股份有限公司(以下简称“炬芯科技”)成功于科创板上市。炬芯科技主营业务为中高端智能音频SoC芯片,产品主要分为蓝牙音频SoC芯片系列、便携式音视频SoC芯片系列、智能语音交互SoC芯片系列等。

炬芯科技发行价为42.98元,拟发行2050万股。今日开盘后,炬芯科技开盘价为85元,最高涨至88元,之后又有所回落。截至芯东西成文,炬芯科技股价为84元/股,涨幅96%,总市值103亿元。

根据日本市场研究机构TSR(Techno Systems Research)于2021年5月出具的研究报告推算,2020年中高端蓝牙音箱芯片市场的市占率排名前三位分别是高通(CSR)、炬芯科技和联发科(络达)。

2018年-2020年,炬芯科技营收呈增长趋势,其各期营收分别为3.46亿元、3.61亿元和4.10亿元,2021年上半年营收2.47亿元。

本次IPO,炬芯科技计划募集资金3.51亿元,将用于投资智能蓝牙音频芯片升级及产业化、面向穿戴和IoT领域的超低功耗MCU研发及产业化、研发中心建设和发展与科技储备资金4个项目。

炬芯科技募资方向与使用安排(来源:炬芯科技招股书)

根据招股书,炬芯科技的原控股股东为我国最早的IC设计公司炬力集成,其间接股东开曼炬力于2005年在美国纳斯达克上市。之后,炬芯科技承接了炬力集成核心的的集成电路设计资产,包括音频核心技术、人才、上下游产业链资源等积累。

炬芯科技控股股东为珠海瑞昇投资合伙企业,所持有股份比例为30.85%。

炬芯科技的实际控制人为台湾叶氏家族(叶佳纹、徐莉莉、叶明翰、叶柏君、叶博任、陈淑玲、叶怡辰、叶妍希、叶韦希、叶奕廷)及LO, CHI TAK LEWIS,合计控制炬芯科技34.01%的股份投票权。

炬芯科技股权结构(来源:炬芯科技招股书)

一、前身由“中国MP3之父”创办,曾在纳斯达克上市

炬芯科技的历史可以追溯到1993年珠海第一家芯片公司珠海亚力电子。1993年,曾在中国第一座现代化电子管厂北京电子管厂担任工程师的赵广民来到珠海创建了珠海亚力电子有限公司,这家公司也成为了全志科技、亿智科技等芯片公司的诞生的源头。

2001年,珠海亚力电子的全班人马转到炬力集成。2002年,在赵广民的带领下,炬力集成推出了首款MP3主控SoC。短短数年内,炬力集成MP3芯片的出货量呈指数级增长,2004年二季度累计出货达100万颗,2005年一季度超过1000万颗,2006年突破1亿颗,最终占据了全球50%以上的MP3主控芯片市场。

韩国艾利和的MP3弃用飞利浦芯片转而采用炬力集成的芯片,甚至飞利浦自己的随身听也采用炬力集成的方案。

炬力集成的成功带动了中国MP3产业的快速成长,使中国成为了全球MP3产品的重要输出地。因此赵广民被业内誉为“中国MP3之父”。值得注意的是,炬力集成是一家台资企业,其背后大股东是台湾地区的叶氏家族。叶氏家族则是台湾IC设计大厂瑞昱的大股东。

2005年,瑞昱董事长叶南宏为炬力集成CEO,在其带领下在开曼群岛设立了开曼炬力,间接持有炬力集成的股权。但是据传由于上市后的股权分配问题,炬力集成的核心高管出走,其布局平板芯片市场也没有实现扭亏为盈,股价表现比较低迷。

招股书提到开曼炬力股票价值被长期低估,连续三年股票价格基本低于每股净资产值和每股净现金值,无法反映开曼炬力的合理价值,加之维持上市成本较高,最终开曼炬力在2016年12月从纳斯达克交易所退市。

在开曼炬力退市过程中,炬力集成出资设立了炬芯有限,主要承接炬力集成的核心芯片设计业务。

炬芯有限股权结构

2020年5月,为简化炬芯有限境外股权结构,其实际控制人叶氏家族在境内设立持股平台,作为炬芯有限的直接股东,将炬力集成等持有的炬芯有限股权受让。

2020年7月,炬芯(珠海)科技有限公司改名为炬芯科技股份有限公司(炬芯科技),公司团队并无任何变化。

二、单年营收超4亿,中芯国际、联电为主要晶圆供应商

最近几年,TWS蓝牙无线耳机市场规模快速扩大,承接了炬力集成技术实力的炬芯科技也受益于此,报告期内营收连续上涨。

炬芯科技2018年、2019年、2020年和2021年上半年营收分别为3.46亿元、3.61亿元、4.10亿元和2.47亿元。

净利润方面,其2018年-2020年净利润分别为3603万元、5456万元和2409万元,2021年上半年净利润为3531万元。

炬芯科技2018年-2020年营收及净利润变化

值得注意的是,炬芯科技接受的政府补助金额规模较大,对其经营情况具有较大影响。招股书显示,炬芯科技2018-2020年政府补助分别为4108万元、5554万元、2653万元。在2020年政府补助大幅减少的情况下,炬芯科技当年净利润也呈类似规模减少。

当前,炬芯科技短中期的主要成长动力就来自于TWS蓝牙耳机,这是其长期重点布局方向。2018年-2020年,炬芯科技蓝牙耳机SoC芯片销量复合增长率达113.4%。

在蓝牙耳机SoC芯片销量猛增之下,其蓝牙音频SoC芯片系列收入占总营收比例不断上涨,从2018年-2021年上半年,该比例从38%涨到了70%。相应的,便携式音视频SoC芯片系列收入占比逐年下降。

炬芯科技2020年各主营业务收入占比

在销售方面,报告期内,炬芯科技前五大客户中,除富威国际股份有限公司为行业知名的电子元器件分销商外,其余客户均为方案商、模组组件制造商。

此外,炬芯科技3年内前五大客户变化较小,其2020年前五大客户与2019年相同,只是排名有所变化。

炬芯科技报告期内前五大客户(来源:炬芯科技招股书)

由于炬芯科技为芯片设计厂商,主要采购项目为晶圆和封装测试服务。

2018年-2020年,中芯国际和联电是其主要晶圆供应商,瑞昱是炬芯科技主要的集成电路供应商,天水华天科技股份有限公司为最主要的封装测试服务供应商,华邦集成电路(苏州)有限公司则负责供应DDR(内存芯片)。

虽然瑞昱和炬芯科技存在关联和供应关系,但是两方在中端蓝牙耳机SoC芯片和语音遥控器SoC芯片两类产品相似,也有着一定的竞争关系。

炬芯科技报告期内前五大供应商(来源:炬芯科技招股书)

三、蓝牙音箱SoC市占率排名第二,研发人员占7成

2020年,炬芯科技蓝牙音频SoC芯片销量为6480.22万颗,较2019年增长46.60%。其中主要分为蓝牙音箱SoC芯片和TWS蓝牙耳机SoC芯片。

目前,蓝牙音箱市场已经较为成熟,竞争格局相对稳定,市场份额呈现进一步集中的趋势。目前中高端蓝牙音箱SoC芯片市场的主要参与者有高通(CSR)、联发科(络达)及炬芯科技等,而低端蓝牙音箱SoC芯片市场的主要参与者包括博通集成、珠海杰理、中科蓝讯等。

根据市场研究机构TSR(Techno Systems Research)于2021年5月出具的研究报告推算,2020年中高端蓝牙音箱芯片市场的市占率排名前三位分别是高通(CSR)、炬芯科技和联发科(络达)。

招股书称,炬芯科技当前已得到二零业界主流终端品牌和ODM/OEM代工厂的普遍认可。其终端品牌已经从国内厂商扩展到国外厂商,也专业音频厂商扩展到了手机、电视、互联网公司、大型商超自有品牌,实现了中高端蓝牙音箱SoC的国产替代。

炬芯科技蓝牙音箱下游终端品牌名单(来源:炬芯科技招股书)

在TWS蓝牙耳机SoC芯片方面,2020年炬芯科技的销量为2136.37万颗,较2019年增长40.66%。根据旭日大数据2020年的研究报告,除苹果以外,服务于品牌客户的中高端蓝牙耳机SoC芯片市占率前三名为恒玄科技、高通(CSR)和联发科(络达),炬芯科技市场占有率排名第6。

在毛利率方面,炬芯科技蓝牙音频SoC芯片毛利率呈上涨趋势。自2019年起,炬芯科技蓝牙音频SoC芯片毛利率低于恒玄科技产品毛利率,但高于中科蓝讯和博通集成。2018年炬芯科技产品毛利率较低主要系采购成本高于自研蓝牙芯片。

炬芯科技蓝牙音频SoC芯片与可比上市公司产品毛利率

在技术研发上,报告期内炬芯科技每年的研发费用均在1亿元以上,2018年、2019年、2020年炬芯科技研发费用占比分别为30.30%、31.23%和26.55%。

在这样的研发投入下,炬芯科技在全球拥有专利265项;其中在中国大陆获得235项,包括发明204项、实用新型13项、外观设计18项。此外,炬芯科技也形成了多项核心技术,其核心技术与主营业务相关度较高,在其产品中均有应用。

炬芯科技核心技术应用(来源:炬芯科技招股书)

截至2020年12月31日,炬芯科技研发人员共有240人,占员工总数比达72.95%。此外,炬芯科技的核心技术人员共5人,分别为炬芯科技董事长兼总经理ZHOU ZHENYU、系统研发部总监龚建、研发副总经理张贤钧、算法研发部总监赵新中和熠芯微电子执行董事兼总经理李邵川。

ZHOU ZHENYU为美国国籍,拥有中国永久居留权。他于美国南加州大学电机系获得了博士研究生学历,之后曾任美国Rockwell Semiconductor(后更名为 Conexant)话带调制解调器和ADSL产品研发的高级工程师和研发经理。ZHOU ZHENYU还创办过美国NetRidium Communication Inc.、Mavrix Technology Inc和上海摩威电子科技有限公司。

其中NetRidium Communication Inc.被美国纳斯达克上市公司ESS Technology Inc并购,上海摩威电子科技有限公司被美国纳斯达克上市公司开曼炬力集成并购。2014年至2020年7月,ZHOU ZHENYU任炬芯有限执行董事、总经理。2020年7月至今,他担任炬芯科技董事长、总经理。

炬芯科技董事长、总经理ZHOU ZHENYU(来源:国际电子商情)

龚建则毕业于武汉理工大学通信工程专业,学历为硕士研究生,拥有超过15年的芯片系统研发设计经验。龚建历任炬力集成多媒体事业处系统研发部工程师、经理;2014年9月至2020年7月,他担任炬芯有限系统设计部高级经理、系统研发部总监。2020年7月至今,龚建任炬芯科技系统研发部总监、监事会主席。

张贤钧为中国台湾籍,拥有台湾清华大学电子工程专业硕士、台湾政治大学企业管理硕士学历,拥有18年的芯片设计行业经验。2014年9月至2020年7月,张贤钧历任炬芯有限IC研发部门总监、研发副总经理;2020年7月至今,他担任炬芯科技研发副总经理一职。

赵新中毕业于湖南师范大学计算数学专业,为硕士研究生学历,拥有19年芯片设计行业经验。2014年9月至2020年7月,赵新中历任炬芯有限算法研发部高级经理、总监;2020年7月至今,他为炬芯科技算法研发部总监。

李邵川毕业于北京理工大学,拥有硕士研究生学历,在芯片设计行业从业30余年,曾在首钢日电、珠海亚力电子等企业任职。2014年9月至2016年10月,李邵川任炬芯有限研发副总经理兼IC中心研发部总监;2016年11月至今,李邵川为熠芯微电子执行董事、总经理,兼任IC中心研发部总监。

三、叶氏家族为实际控制人,与瑞昱关系引争议

根据招股书,炬芯科技主要控股股东为珠海瑞昇,占炬芯科技本次发行前股份总数的30.85%。

炬芯科技的实际控制人则为叶氏家族及其合作伙伴LO, CHI TAK LEWIS,对珠海瑞昇有着完全的控制权。

除了珠海瑞昇,叶氏家族成员叶奕廷控制的宏迅创建还担任珠海辰友的普通合伙人,进而控制了炬芯科技3.16%的股份投票权,该家族合计控制炬芯科技34.01%的股份投票权。

叶氏家族还要追溯到1962年,叶重德在中国台湾创办了西德有机,主要代工“虎标万金油”和“德恩奈漱口水”,此外其名下还有一个皮革化工厂。

在叶重德过世后,叶家大房和二房开始争夺家产,双方争斗时间长达17年。在争夺过程中,叶家二房叶佳纹资助弟弟叶博任、叶南宏和几位联电的工程师于1987年10月在台湾新竹科技园创立了瑞昱半导体。

虽然叶氏家族不具备瑞昱半导体的控股权,但瑞昱董事长长期由叶氏家族成员担任,并且在董事会中保有两席。这也是炬芯科技上市存在争议的主要原因。

炬芯科技股东名单(来源:炬芯科技招股书)

结语:炬芯上市或提升其市占率,家族控制值得关注

炬芯科技作为我国中高端智能音频SoC芯片龙头之一,其成功上市有助于扩大国产蓝牙音频SoC市场份额,对中国TWS蓝牙耳机等行业发展有着积极意义。

但是另一方面,炬芯科技营收节节攀升,但对政府补助的依赖较高,实际控制人叶氏家族和中国台湾瑞昱的关联关系、同业竞争情况也为炬芯科技带来了很多争议。未来炬芯科技将会表现如何,仍值得行业关注。

珠海芯片公司江湖

谈到中国的芯片产业地图,首先印入大家脑海的可能是上海,因为上海集成电路产业经过60多年的发展,已形成了集设计、制造、封测、材料、装备及其他配套、服务于一体的完整集成电路产业链,是国内集成电路产业结构最均衡和最完整的城市。

其次大家想到的应该是北京,因为集成电路已成北京的龙头企业,再加上在中央政府的大力支持下,这几年北设计、南制造,京津冀的协同发展,北京吸引着诸多本土芯片巨头驻扎。

但是除了北京和上海,中国南方还有一个神奇的“芯片”乐园,它就是珠海。回看中国芯片产业和电子产业的变迁,你会发现珠海的芯片公司在当中充当了一个重要的角色。

珠海的发展离不开两大“夜明珠”企业

要说珠海的集成电路产业,有两家企业不能忽视,那就是珠海炬力和建荣。在笔者看来,珠海集成电路产业今日的繁荣,与这两家企业有着千丝万缕的关系。

十多年前,一些来自台湾、香港的投资者网罗了一群来自成都、华南理工、北大、清华的年轻毕业生成立炬力的前身,地点选择设在邻近澳门、也属经济特区的珠海,除了方便海外股东往来外,另一个重要理由则是,这里远离喧嚣的环境,很适合做研发,早些年炬力集成董事长暨财务长李湘伟说,许多来自北国的工程师,来到这个热带天堂,就乐不思蜀,安家落户了。

之后的十年,这帮年轻热血青年研发过玩具、传呼机、语言学习机等,逐步累积影音相关技术,静静等待机会。2004年,炬力终于迎来了它的崛起。在MP3的时代,炬力一跃而起,成为MP3芯片的霸主。当时来自西安的炬力市场总监李强曾说,他经常千辛万苦找到厂家还遭人白眼,因为没人相信一家珠海公司能设计出晶片。然而炬力在珠海这片土地上做到了,而且做得很出彩。

除此之外,炬力还造就了一大帮行业大牛,包括后来的全志、英集芯都是炬力出来的人所创建。

另外一家建荣,也叫卓荣,两家是一家公司。2003年在海外飘泊了近20年的郑灼荣回到故乡香港,想把自己在海外学习到的经验和技术带回中国,于是卓荣在香港科学园建立了,关于一个公司两个名字,郑灼荣先生之前有说到,香港那边叫卓荣,珠海这边叫建荣,以此来区分。他还解释:“我认为只有打好基础,才能追求卓越,我把珠海作为卓荣公司产品的研发基地,建设好它,才有卓荣的未来,所以就叫它‘建荣’了。”

但鉴于香港寸土寸金,他不得不另辟新地,后来选择了珠海这个宝地。一开始卓荣瞄准小市场,譬如说游戏机芯片,数码相框芯片等。2004年赚到第一桶金以后,他深知游戏芯片这种低端产品绝非终极追求,于是将赚到的第一笔钱投入到人才培养上,使得公司后来的业务得以多元化地铺展开来。

据充电头网的报道中指出,2005年卓荣研发的MP3解码芯片大赚;2006年做TF卡、SD卡等移动存储类控制芯片;2007、2008年U盘、读卡器芯片又接踵而至;2009年高清的视屏芯片,MP4等各种格式的高清视屏播放芯片在市场上抢占了先机。卓荣拥有“全球销售量第一的MP3音频控制芯片”、“全国销售量第一的蓝牙音箱控制芯片”、“全国市场占有率第一的U盘、TF卡、SD卡和读卡器芯片”、“全国市场占有率第一的个人电脑摄像头芯片”、和“全国唯一自主研发的USB3.0通信芯片”等。

此后的数年,公司发展势头蒸蒸日上,到目前卓荣集团拥有六条产品线,即,WiFi芯片、蓝牙芯片、单片机、视频芯片、音频芯片、移动储存芯片……正是第一笔极富远见的投入,为卓荣培养了大批技术中坚力量,也为珠海的芯片产业塑造了大量技术人才。譬如后来的全志和杰理也有部分领导人是从建荣出来的。

炬力和建荣就如两颗“夜明珠”一样照亮了珠海的芯片产业,也奠定了珠海的芯片基础。后来的珠海“芯”不仅“芯芯”向荣,而且不断紧跟时代潮流,制造了一波又一波的辉煌时刻。如今珠海俨然已成为中国“芯”的重要组成部分。

MP3成就了炬力的辉煌

谈珠海炬力就不得不提到赵广民,1993年赵广民奔赴珠海创立了珠海亚力电子有限公司,2001年珠海亚力全班人马转移到珠海炬力。此时中国的MP3市场还没有形成气候,但在赵广民的带领下,炬力就掌握了MP3核心芯片的技术,并于2002年,炬力推出MP3主控芯片SOC系列,获得了市场广泛肯定。

故事大爆发是在2004年,在当时国际市场的Flash价格暴跌下,也带动了以Flash为主要零件的MP3成本下跌,珠海炬力敏锐地嗅到了MP3芯片的机会,及时赶上了这波大浪。2004年之后短短的三年,炬力的收入增长了百倍,出货量由100万片达到了1亿多片,2004年销售排名位列三甲。

凭借MP3 SoC芯片,炬力逐渐走出国门,2005年12月1日正式登陆美国纳斯达克。2006年,珠海炬力成为全球MP3芯片最大供货商。

但是随着MP3市场的疲软,炬力的业绩开始表现的不理想。由于没有抓住平板电脑的市场,再加上部分人才流失,自2009年开始炬力连年亏损,在此形势下,2016年炬力启动“私有化”退市交易。

为了回归做准备,2014年6月,炬力创立全新的子公司炬芯(珠海)科技有限公司。承接炬力逾20年的技术沉淀及积累,炬芯科技在超低功耗设计、先进半导体工艺及高集成度方面业界知名。2017年,炬芯赶上了智能音箱的爆发年,其多媒体芯片产品在全球占据市场重要地位,已成为亚马逊第二代智能音箱Echo的主要供应商。

炬芯现在有四大系列的芯片产品:ATS系列、ATJ系列、ATB系列和QUAD-CORE系列,目前炬芯已经进入大品牌的供应链,国内BAT、小米、魅族等产品的主控芯片都来自炬芯。

平板成就了全志

在炬力上市之际,2007年有一部分高管人员因为上市股权分配问题出走,成立了全志科技,全志成立之初的业务主要集中在MP4和电源管理芯片上,2009年全志发布了第一代电源管理芯片AXP186,到2010年,全志的年销售开始破亿。

由于MP4的硬件和平板电脑的硬件相似,全志抢占先机,开始发力平板电脑,全志也因此获得了两年的黄金时期。2011年全志推出了第一颗平板处理器A10,A10凭借着“稳定性”获得了市场的大力认可。2012年,全志全年销售额破十亿,安卓平板处理器销量位居全球第一。2013年平板处理器销量蝉联全球第一,这一年全志与阿里、富士康、百度等国际一流公司开始建立合作关系。

2014年3月,全志加入Linaro国际开源联盟,成为LHG创始成员;6月,首款基于A80八核平板昂达V989上市,被权威外媒评为2014年“中国十佳安卓平板”;10月,基于全志A33的两款惠普四核平板上市。

在平板电脑热潮退却后,国产芯片逐渐向电视盒子、智能音箱、车载娱乐系统几个方向转换。全志又开始发力OTT、高清播放器、行车记录仪等智能硬件,2014年12月,全志发布第一颗互联网机顶盒处理器H3。全志还在2014年成立了车联网事业部,先后推出了T3、T7等多款针对汽车的芯片。

2015年全志正式登陆A股创业板。这一年全志科技的产品线逐渐丰富起来,发布了消费电子A系列、多媒体解码F系列、家庭娱乐H系列、车辆网应用T&V系列、智能硬件R系列等多款处理器。

物联网时代的到来,在AI的浪潮下,全志自然不能落后。全志的智能硬件R系列为工业级芯片,其中R16芯片荣获2017年中国半导体创新产品和技术奖。

在智能音箱领域,全志科技已经成为全球出货量最大的芯片供应商之一,产品被国内主流企业广泛认可。小米的小爱音箱 mini、百度的小度在家、京东的叮咚音箱、腾讯听听、海尔 U+均搭载全志R16芯片为主控。2018年以后,伴随着智能音箱等爆款产品的放量,全志业绩进入第二轮高增长。

前段时间,全志发布了前三季度的业绩报告,2019年1月1日-2019年9月30日,归属于上市公司股东的净利润为1.5亿元-1.55亿元,比上年同期增长3.66%-7.12%。营业收入和净利润增长的原因是公司积极拓展智能硬件和智能车载领域业务。

TWS让珠海芯片企业再上风口

苹果Airpods的大热,吸引了一大批蓝牙耳机芯片的加入,珠海的芯片厂商此时再一次蠢蠢欲动,以珠海杰理、中科蓝讯、珠海建荣三家企业最猛烈,磨刀霍霍再次登上TWS时代的风口浪尖。

在零组件中,除了苹果阵营TWS蓝牙耳机芯片出货量最大的厂商,当属珠海杰理。珠海市杰理科技股份有限公司,成立于2010年。其主要从事射频智能终端、多媒体智能终端等系统级芯片(SoC)的研究、开发和销售。

就在上半年某一天,珠海杰理推出了一款型号为6936d的蓝牙耳机芯片。由于这个芯片能够将功耗做到10mA以下,跟以前的20mA相比,带来的续航提升可以说是质的飞跃。随后中科蓝讯也研发出了10mA以下的蓝牙耳机芯片,两家开始了价格的拉锯战,也因此淘汰了一些竞争对手,两家赚的盆满钵满。业界知情人士表示,现在杰理和中科蓝讯的TWS蓝牙耳机芯片都处于缺货阶段。

中科蓝讯成立于2016年,总部位于深圳,研发中心设于珠海。该公司专注于研发和销售无线互联SOC芯片,中科蓝讯芯片产品和软件方案主要应用于高性能耳机、音箱、AI智能、万物互联等领域。

中科蓝讯采用的是RISC-V指令集,RISC-V指令集的设计考虑了小型、快速、低功耗的现实情况来实做,是目前选择不多的适合于蓝牙SOC指令的方向。

杰理科技的实际控制人王艺辉等人的前东家是珠海建荣,建荣也开发了蓝牙耳机芯片CW6626X和CW6693X,超长距离首创“支持SD卡、U盘、FM和Line in‘对箱立体声’音乐重播”,具有超强对耳的特点,功耗低至13mA。

还有低调的电源芯片大佬

受惠于苹果AirPods的爆发,后来者对TWS蓝牙耳机市场的看好,也催化了产业上下游的联动。坐落于深圳的英集芯也嗅到了这块市场的蛋糕,TWS蓝牙耳机都需要充电盒充电,而充电盒的关键正是电源管理芯片。

深圳英集芯虽然坐落在深圳,但是该公司的创始人也是从珠海炬力出来的。英集芯在移动电源黑马的事迹我们都已知晓,创办仅4年,进入这个市场后年出货量近亿颗,远销全球,让欧美品牌汗颜,占据移动电源芯片行业大半壁江山。

去年8月,英集芯又发布了旗下首款全集成无线充SoC芯片IP6808,正式进入无线充电行业。此后英集芯快马加鞭,发了不少无线充SOC芯片,其中IP6816是业内唯一集成QI无线充电的TWS充电仓芯片。

2019年,各大手机厂商纷纷跻身快充赛道,无论是iPhone11、华为Mate30、还是小米9 Pro手机,都提到了快速充电,快充芯片再一次被推上风口浪尖。凭借“快、准、狠”的战略,英集芯又开始发力快充芯片市场。

英集芯联合OPPO开发的IP2191是业界第一颗在手机配件市场上被许可,同时能通过泰尔实验室认证的快充协议芯片,成为首颗泰尔实验室VOOC认证芯片。截止目前,旗下多款快充芯片更是通过了美国高通、USB-IF协会认证,得到众多一线大厂广泛采用。近日英集芯更是打入了三星和BOSCH的供应链。

结语

除了上述公司外,其实珠海还有还有做打印机芯片的艾派克微电子,这个细分领域龙头最近也杀进了通用MCU市场。另外,源自全志的AI芯片公司亿智电子也是珠海芯片产业的另一个“芯”生力量。

由此可见,芯片设计是珠海花力气发展的产业,自2002年起,珠海就初步形成了芯片设计、制造、封装测试、系统应用的集成电路设计产业链。从缺“芯”少魂到进入到产业规模前十,珠海用了不到20年的时间,而且珠海的芯片公司一直紧跟潮流,走在了时代的前列。

*免责声明:本文由作者原创。文章内容系作者个人观点,半导体行业观察转载仅为了传达一种不同的观点,不代表半导体行业观察对该观点赞同或支持,如果有任何异议,欢迎联系半导体行业观察。

今天是《半导体行业观察》为您分享的第2108期内容,欢迎关注。

相关问答

炬力芯片是杂牌吗?

不是炬力集成是一家致力于集成电路设计与制造的大型半导体技术集团,美国的纳斯达克上市公司,总部设在环境优美的海滨城市珠海,旗下拥有三家子公司--炬力集成...

炬力的芯片都有那几款?

炬芯作为炬力的全资子公司,主打芯片业务,还把蓝牙音频芯片作为重点,推出的ATS2823、ATS2825、ATS2829都是蓝牙4.2双模芯片,市场评价都挺不错的,官网上有详细...

锐族mp3怎么样?

不推荐,虽然唯芯片论早已过时,但是这种炬力芯片的机器几乎可以不用谈音质了。而且要说明的是100元级别的MP3用的也都大多是炬力ATJ2127这样的芯片,音质水平上...

炬芯的蓝牙音频芯片怎么样?

网上搜了一下,炬芯的ATS系列蓝牙IC芯片专门针对中高端蓝牙市场设计的,都是高性能蓝牙V4.2双模,能够满足市场需求的高性能,低成本和低功耗,感觉挺叼。关键是...

急需赐教:瑞芯微、炬力、岩芯哪个好些?哪个芯片最差?,力芯...

[回答]面对产品需求的不时变化,炬芯针对市场推出新一代全系列的AI智能语音产品处理方案ATS3505、ATS3613、ATS3605(D)。的服务体系很好,找他们合作放心。...

瑞芯微、炬力、岩芯哪个好些?哪个芯片最差?,力芯微OVP芯片...

不是的,S900VR跟V700是64位的,是定位于中高端市场的高性能芯片,特别S900VR,是目前VR芯片中最为出色的首个2K屏方案,用于高端VR一体机,V500、V100则...

蓝牙芯片排行?

一、安华高科技安华高新技术公司是一家领先的半导体设备和设计企业。其产品涉及汽车电子产品、计算机设备、工业等领域的6000多种产品。在蓝牙芯片制造商中...

生产芯片的上市公司有哪些?

生产芯片上市公司有:瑞萨科技、英飞凌、斯达半导、意法半导体、闻泰科技、飞思卡尔、士兰微、恩智浦、新洁能、华润微、扬杰科技、立昂微、捷捷微电、紫光国...

朗科MP4的解码芯片是什么?-ZOL问答

大众主流超值256MB又是一年春来到,过节过节。现在过节的气氛实在是从上到下都搞的很浓,尤其是商家,看准了这个大好的销售时机很想赚上一笔。...

现在中芯科技有哪些技术大牛?

邱慈云(ChiuTzu-Yin),生于1956年。自2005年9月以来担任珠海炬力董事。2001年1月至2005年7月任中芯国际集成电路制造有限公司业务部高级副总裁。获加州大学伯...

 邱宝昌  守望先锋奥丽莎 
王经理: 180-0000-0000(微信同号)
10086@qq.com
北京海淀区西三旗街道国际大厦08A座
©2026  上海羊羽卓进出口贸易有限公司  版权所有.All Rights Reserved.  |  程序由Z-BlogPHP强力驱动
网站首页
电话咨询
微信号

QQ

在线咨询真诚为您提供专业解答服务

热线

188-0000-0000
专属服务热线

微信

二维码扫一扫微信交流
顶部