电子展会
HOME
电子展会
正文内容
四输入与门芯片 芯片内部神经单元之与门电路
发布时间 : 2026-02-19
作者 : 小编
访问数量 : 23
扫码分享至微信

芯片内部神经单元之与门电路

一、与门内部电路

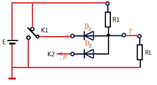
与门内部原理图

(1)VA=VB=0V。此时二极管D1和D2都导通,由于二极管正向导通时的钳位作用,VL≈0V。

(2)VA=0V,VB=5V。此时二极管D1导通,由于钳位作用,VL≈0V,D2受反向电压而截止。

(3)VA=5V,VB=0V。此时D2导通,VL≈0V,D1受反向电压而截止。

(4)VA=VB=5V。此时二极管D1和D2都截止,VL=VCC=5V。

带电源完整原理图

原理如图,RL 远大于 R1 ,如 :R1 = 1K Ω,RL = 100KΩ 。

K1 或 K2 、或者 K1 、K2 同时接地(开关下拨),闭合电路接通, Y 输出是二极管的正向电压 0.7 V ,即输出低电平;

只有 K1、K2 同时接高电平 (开关上拨),二极管全部截止,Y = E * RL / (R1+RL) ≈ E ,即输出高电平。

再增加相同结构的二极管,与门输入端子也就增加。逻辑关系:

Y = A * B ,只有 A、B 同时为 1 (高电平),Y = 1 。

二、常用与门芯片

1、CD4082:有两个独立的4输入端与门

2、CD4081:有四个独立的2输入端与门

3、74X11:有三个独立的3输入与门

4、74X21:有两个独立的4输入与门

5、7409TTL:集电极开路,有四个独立的2输入与门

6、7408TTL:有四个独立的2输入与门

什么是 IR2104?IR2104引脚功能+工作原理+应用电路,搞定 IR2014

我是小七,给大家分享电子元器件选型电路项目 等知识,干货满满 。大家不要错过,建议收藏 ,错过就不一定找得到了,内容仅供参考,图片记得放大观看。

如果有什么错误或者不对,欢迎各位大佬指点

图片来源于网络

今天是IR2104 半桥驱动器芯片, 主要是以下几个方面:

一、什么是IR2104?

IR2104 是一个半桥驱动器 ,可接受低功率输入以输出大电流驱动 ,还为大功率晶体管(如功率 MOSFET)的栅极供电 。此外,IR2104 栅极驱动器还可用作电平转换器功率放大器。

IGBT 和 MOSFET 驱动器输出通道在高端和低端基准上运行 。逻辑输入在 3.3V 逻辑上运行,并与 LSTTL 和 CMOS 输出兼容。这些技术不受专有 HVC 和闩锁的影响。因此,它允许单片结构

IR2014实物图

二、IR2104 引脚功能

IR2014 引脚功能

IR2014 引脚功能

三、IR2104 CAD 模型

1、IR2104 电路模型

IR2014 电路模型

2、IR2104封装尺寸

IR2014封装尺寸

3、IR2104 3D模型

IR2014 3D模型

四、IR2104 工作原理

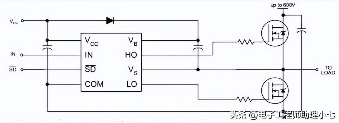
1、IR2104 栅极驱动器的工作电路图

IR2104 栅极驱动器 的工作电路图,值得注意的是,自举二极管自举电容 用于驱动模块的高端 。自举电容的值对高侧开关 有影响,电容的值对低侧开关 有影响。

IR2104 栅极驱动器的工作电路图

2、IR2104 MOSFET框图

下图显示了 IR2104 框图。

IR2104 框图

3、IR2104 驱动器 工作条件

为了避免 IR2104 驱动器 IC 损坏,需要遵守以下的限制:

TA,环境温度 :-40 至 125°C。VS,低压侧 和逻辑的 VCC 电源电压 :10 至 20V。VB,高边绝对电压 :VS+10~VS+20。浮动输出电压的高端:VS 到 VB。高端浮动偏移电压 :注 1 至 600V。逻辑输入电压 范围:0 至 VCC。低端输出电压 :为 0 至 VCC。

IR2104 驱动器 工作条件

五、IR2014 特点参数

1、IR2104 特点

具有两个通道的匹配传播延迟关闭了两个通道的输入输出到输入的高端存在同相配置在内部调整了死区时间具有防交叉传导逻辑对负瞬态电压具有耐受性其浮动通道与自举操作兼容具有欠压锁定单个 PWM 输入负载电源和负载都有螺钉端子一个输入和逻辑电源头连接器

2、IR2104 参数

栅极驱动电源范围约为 10 至 20 Vdv/dt 免疫兼容 3.3 V、5 V和 15 V平均负载电流为 10 A峰值电流为 20 AVCC 电压范围在 12V--36V DC逻辑门电压电源为 12-15V DC兼容输入信号的内容为3.3V-15V

六、IR2014 半桥驱动器

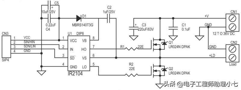
1、元器件清单

2、工作原理

下图是 IR2104 栅极驱动器 IC 和 N 通道 MOSFET 的半桥驱动器 ,IR2104 是一种高压、高速功率 MOSFET 驱动器 ,具有独立的高侧和低侧参考输出通道 。HVIC 和锁存免疫 CMOS 技术可实现坚固的单片结构。逻辑输入与标准 COMOS 或 LSTTL 输出兼容,低至 3.3V 逻辑。

栅极 IR2104 驱动器是一种功率放大器 ,它接受来自控制器 IC 的低功率输入 ,并为功率 MOSFET 等高功率晶体管的栅极产生高电流驱动输入 。本质上,栅极驱动器由电平转换器和放大器组成。

3、电路原理图

电路原理图

4、电路连接图

电路连接图

5、PCB 实物图

PCB 实物图

七、IR2104 主要应用

用于机器人用于逆变电路用于开关电源电路用于电力仪表电机驱动电路有这些组件

以上就是今天的内容,大家记得关注 ,给我点赞 哦,欢迎大家在评论区留言 ,请各位大佬多多指教

图片来源于小红书

相关问答

74ls04是什么逻辑门?

74LS04是74系列逻辑门的简称,它是一种四输入NAND门集成电路。该IC采用TTL技术,具有高速和低功耗特性。它具有4个逻辑输入端(A、B、C和D)和1个逻辑输出端(Y)...

与非门芯片选择方法?

选择与非门芯片的方法可以从以下几个方面考虑:首先,需要确定所需的输入和输出电平特性,以确保与非门芯片能够满足系统的需求。其次,需要考虑与非门芯片的速...

四端输入的与非门器材?

四端输入的与非门数字集成电路,4000系列有4012,为双4输入与非门,共有两组四端输入与非门。54系列和74系列有5420和7420,也是双4输入与非门,共有两组四端输入...

cd4001be芯片引脚图说明?

CD4001BE是一款四2输入或非门集成电路,具有逻辑功能和引脚图说明。以下是CD4001BE芯片的引脚图说明:引脚1:输入端A1,用于接收第一个输入信号;引脚2:输入端A...

74系列单非门芯片有哪些型号?

回答如下:以下是一些常见的74系列单非门芯片型号:1.7400:四个2输入非门2.7402:四个2输入与非门3.7404:六个反相器4.7406:六个非门(开漏输出)5....回....

8路与门芯片有吗?

是的,8路与门芯片是一种常见的逻辑门芯片,用于实现布尔逻辑运算。它具有8个输入引脚和1个输出引脚,当所有输入引脚都为高电平时,输出引脚才会输出高电平,否...

cd4011怎么做一个与门?

要制作一个与门,你可以使用CD4011集成电路。首先,将VCC引脚连接到正电源,将GND引脚连接到地。然后,将两个输入信号分别连接到两个输入引脚(例如,引脚1和2...

vni4140是什么芯片?

vni4140是电源管理芯片,其参数是电压输出范围是1.1V-1.85V,开关频率80KHz。LED。输入电压范围为2.7V~5.5V。电源管理芯片它支持两/三/四相供电,支持VRM9.0规...

pw2815芯片参数?

pw2815芯片的参数,输入电压范围2.5V-5.5V,,最大负载电流1.5A,可调输出电压,频率1.5MHZ高频率,可采用贴片电感,节省空间,采用SOT23-5封装形式pw2815芯片的参数...

74hc244d是什么芯片?

74hc244d是驱动信号芯片电源电压最大:6V电源电压最小:2V芯片标号:74HC244表面安装器件:表面安装输入数:1逻辑功能号:244逻辑芯片功能:八缓冲/线路驱...

 四大名铺2  刘国梁个人资料 
王经理: 180-0000-0000(微信同号)
10086@qq.com
北京海淀区西三旗街道国际大厦08A座
©2026  上海羊羽卓进出口贸易有限公司  版权所有.All Rights Reserved.  |  程序由Z-BlogPHP强力驱动
网站首页
电话咨询
微信号

QQ

在线咨询真诚为您提供专业解答服务

热线

188-0000-0000
专属服务热线

微信

二维码扫一扫微信交流
顶部