技术资料
HOME
技术资料
正文内容
南桥芯片的作用 主板上的时钟到底有什么作用,为什么维修的时候采用示波器测量?
发布时间 : 2026-02-22
作者 : 小编
访问数量 : 23
扫码分享至微信

主板上的时钟到底有什么作用,为什么维修的时候采用示波器测量?

晶振一般叫做晶体谐振器 ,是石英晶体振荡器 (Quartz Crystal Oscillator)的简称。主要用于稳定和选择频率时钟信号CLK(CLOCK的缩写), 就是数字电路工作基准,使各个相连的设备统一协调工作,在主板中就像人体心脏非常重要,时钟的基本单位是Hz(赫兹),在主板上有很多独立的时钟:

一.32.768KHZ:南桥、PCH、EC等附近

1.常见的外观有圆形与长方形,如下图所示:

2.电路图中开头会用字母X或XT表示,如下图X2000所示:

3.在主板上的位置图:

图1

图2

4.波形图:

5.作用.

32.768KHZ在主板上的作用也不可忽视。工作电压是0.4V左右。它控制着电脑的系统时间的基准,同时在上电之前为主板南桥/PCH内提供工作时钟。同时也是通过它产生原始时钟频率,经过发生器放大或缩小成电脑中各种不同频率控制总线。如果主板32.768K晶振故障。一般会有如下问题产生。

1.电脑不开机

2.电脑reset复位灯常亮

3.系统时间不准

4.开机进入系统慢

5.用主板测试卡测试的时候一直乱码

6.其他相关故障

二.14.318MHZ :主时钟晶振

1.常见的外观有长方形或长方形带弧形,如下图所示:

2.电路图中开头会用字母X或XT表示,如下图X2所示:

3.在主板上的位置图:

4.波形图:

5.作用.

早期的主时钟14.318MHZ 均放在主板上,现在从55系例PCH出现此时钟就放在了芯片内部,外部再也看不到了,此时钟提供了一个标准时钟,通过配置芯片内部的寄存器已将外部时钟进行分频、倍频或者频差等,从而得到各个模块工作的时钟,比如PCI 33MHz/PCEI 133MHz/AGP 66MHz/USB 48MHz等等都是分频后送到各外设使用.如果主板14.318MHZ晶振故障。一般会出现以下问题。

1.主板无显示

2.不开机

3.开机死机或蓝屏等等.

三. 25MHz:网卡晶振

1.常见的外观有长方形带弧形,如下图所示:

2.电路图中开头会用字母X或XT表示,如下图X1所示:

3.在主板上的位置图:

4.波形图:

5.作用.

一般主板网卡芯片旁边会出现25MHz这个晶体,这个时钟是给网卡独立提供使用,目前带网卡芯片的都会有这个晶体出现,如果主板25MHZ晶振故障,一般会出现以下问题。

1.网卡抓不到

2.主板不显示

3.主板当机蓝屏等等

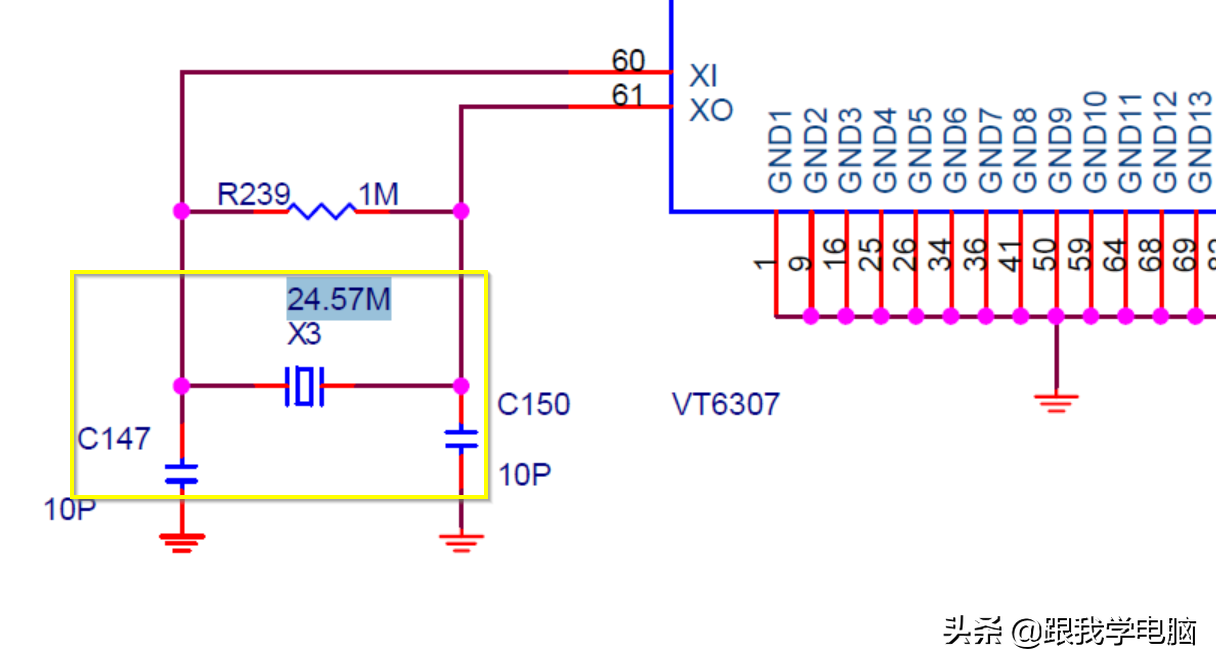
四.24.576MHZ :1394或声卡:

1.常见的外观有长方形带弧形,如下图所示:

2.电路图中开头会用字母X或XT表示,如下图X3所示:

3.在主板上的位置图:

4.波形图:

5.作用.

早期的主板有1394芯片的一般都有这颗晶体,另外现在的音频也采用此信号,但是音频芯片由PCH内部分频器送到音频芯片,所以外部是没有独立的晶体,如果主板24.576MHZ晶振故障,一般会出现以下问题。

1.开机无显示

2.开机当机

3.抓不到1394芯片或声卡

五.分频器输出常规波形图:

CPU波形图:

PCIE波形图:

PCI波形图:

图1

图2

AGP波形图:

备注:欢迎大家关注我的头条号:跟我学电脑 ,每天都会有新的知识提供大家学习,同时也希望大家多多转发,评论与点赞,你们的每一次转发都是给我最大的帮助,感恩你们!!!

学到啦原来这么简单!主板北桥芯片和南桥芯片的作用和区别详解

北桥芯片和南桥芯片都是主板芯片组中最重要的组成部分,但很多人对它们并不是很熟悉,也不知道它们区别是什么,各自的特点和作用是什么?具体的跟随小编一起来了解一下。

有南北桥的主板

一、北桥芯片

北桥芯片(NorthBridge)是主板芯片组中起主导作用的最重要的组成部分,就是主板上离CPU最近的一块芯片,负责与CPU的联系并控制内存,在处理器与PCI总线、DRAM、AGP和L2高速缓存之间建立通信接口起到很大的作用。

势力范围:

内存与CPU的总线

PCI-E(16+4或8+8,主要是北桥控制,北桥通道不够时会让南桥接管一部分)

北桥

北桥芯片作用

北桥芯片负责与CPU的联系并控制内存AGP数据在北桥内部传输,提供对CPU的类型和主频、系统的前端总线频率、内存的类型和最大容量、AGP插槽、ECC纠错等支持,整合型芯片组的北桥芯片还集成了显示核心。北桥起到的作用非常明显,在电脑中起着主导的作用,所以人们习惯的称为主桥(Host Bridge)。

北桥芯片特点

北桥芯片就是主板上离CPU最近的芯片,这主要是考虑到北桥芯片与处理器之间的通信最密切,为了提高通信性能而缩短传输距离。因为北桥芯片的数据处理量非常大,发热量也越来越大,所以现在的北桥芯片都覆盖着散热片用来加强北桥芯片的散热,有些主板的北桥芯片还会配合风扇进行散热

主板命名看北桥

我们常常会听到如下对话,“听说你买了台电脑啊,是什么配置的? *“酷睿i3 4150搭配B85主板.....说到这里,你已经明白在一块主板上,北桥芯片的重要性了,北桥芯片不仅仅可以代表整块主板的名称,还能代表整块主板的档次。

以Intel主板为例,以两位数命名的北桥,数字越大的越先进。比如B85比B75 要先进。而在以前以三位数命名的北桥中,也是数字越大的越先进。依此类推。

AMD方面同样也是如此,AMD 790GX要比AMD 780G 先进,而AMD 780G则比AMD 690G先进。可以说不同的北桥决定了主板的性能的差异。采用相同北桥的不同主板, 在默认情况下,性能方面的差异极少有相差10%以上的, 差距主要在于功能、接口、稳定性等方面。

二、南桥芯片

南桥芯片(South Bridge)是主板芯片组的重要组成部分,一般位于主板上离CPU插槽较远的下方。

 势力范围: 磁盘 声卡 网卡 USB PCI PS/2 实时时钟控制器、高级电源管理

南桥芯片的作用

南桥芯片负责I/O总线之间的通信,这些技术一般相对来说比较稳定,所以不同芯片组中可能南桥芯片是一样的,不同的只是北桥芯片。

南桥

南桥芯片的发展方向

南桥芯片的发展方向主要是集成更多的功能,例如网卡、RAID、IEEE 1394、甚至WI-FI无线网络等等。 南桥芯片(South Bridge)是主板芯片组中除了北桥芯片以外最重要的组成部分,一般位于主板上离CPU插槽较远的下方,PCI插槽的附近,这种布局是考虑到它所连接的I/O总线较多,离处理器远一点有利于布线,而且更加容易实现信号线等长的布线原则。相对于北桥芯片来说,南桥芯片数据处理量并不算大,所以南桥芯片一般都不必采取主动散热,有时甚至连散热片都不需要。

三、北桥芯片与南桥芯片的关系

不同的南桥芯片可以搭配不同的北桥芯片,虽然其中存在一定的对应关系,但是只要连接总线相符并且针脚兼容,主板厂商完全可以随意选择。最明显的例子莫过于AMD-ATI芯片组,其北桥芯片既可以搭配自家的南桥芯片,也可以使用ULI或者VIA的南桥芯片。此外,很多典型芯片组也可以使用不同的南桥。

小贴士:主板上不一定都南北桥结构,有的主板将南桥和北桥的功能整合在一起,称为“单芯片架构”。老主板还存在南桥北桥芯片组。现在的主板都是PCH桥,PCH桥是INTEL公司的集成南桥,PCH的产品名称为INTEL P55。PCH芯片具有原来LCH的全部功能,又具有原来MCH芯片的管理引擎功能,把它称之为北桥也好,称之为南桥也好。

关注小编,每天持续更新电脑知识技巧,玩电脑不求人。

相关问答

南桥芯片的功能?

南桥(英语:Southbridge)是基于个人计算机主板芯片组架构中的其中一枚芯片。南桥设计用来处理低速信号,通过北桥与中央处理器联系。各芯片组厂商的南桥名称都...

南桥芯片是干嘛的?-ZOL问答

总线的种类很多,前端总线的英文名字是FrontSideBus,通常用FSB表示,是将CPU连接到北桥芯片的总线。计算机的前端总线频率是由CPU和北桥芯片共同决定的。北桥...

主板中北桥芯片和南桥芯片的位置及其主要作用是什么-ZOL问答

因为南桥的数据吞吐不如北桥多,不如北桥快,所以表面散热片较小。你可以在百度中查找的,南桥芯片和北桥芯片,你可以分别查找那里有详细的介绍尊敬的昂达用户您...

南桥芯片是做什么的?

南桥芯片作用编辑南桥芯片负责I/O总线之间的通信,如PCI总线、USB、LAN、ATA、SATA、音频控制器、键盘控制器、实时时钟控制器、高级电源管理等,这些技术相对来...

南桥芯片和北桥芯片的作用都有哪些?-红网问答

南桥芯片是主板芯片组的重要组成部分,一般位于主板上离CPU插槽较远的下方,PCI插槽的附近,这种布局是考虑到它所连接的I/O总线较多,离处理器远一点有...

南桥芯片和北桥芯片的作用都有哪些?-懂得

南桥芯片是主板芯片组的重要组成部分,一般位于主板上离CPU插槽较远的下方,PCI插槽的附近,这种布局是考虑到它所连接的I/O总线较多,离处理器远一点有...

电脑什么叫南桥,它干什么用的?

南桥芯片,是基于Intel处理器的个人电脑主板芯片组两枚芯片中的一枚。南桥设计用来处理低速信号,通过北桥与CPU联系。各芯片组厂商的南桥名称都有所不同,例如英...

计算机主板上南桥芯片的用处是什么?-ZOL问答

南桥芯片简介南桥芯片(SouthBridge)是主板芯片组的重要组成部分,一般位于主板上离CPU插槽较远的下方,PCI插槽的附近,这种布局是考虑到它所连接...

南桥芯片和北桥芯片各自主要的用途是什么啊?

是主板的核心组成部分,按照在主板上的排列位置的不同,通常分为北桥芯片和南桥芯片。南桥芯片主要用来低速的外部总线设备,并负责管理中断及DM...芯片组(Chip...

什么叫南桥芯片,北桥芯片?

南桥芯片和北桥芯片的区别是在主板上的位置和作用不同,以及发展方向不同。一、位置不同北桥芯片就是主板上离CPU最近的芯片,以CPU插座为北的话,靠近CPU插座...

 姬战三国爆衣破解版下载  2019天猫双十一晚会 
王经理: 180-0000-0000(微信同号)
10086@qq.com
北京海淀区西三旗街道国际大厦08A座
©2026  上海羊羽卓进出口贸易有限公司  版权所有.All Rights Reserved.  |  程序由Z-BlogPHP强力驱动
网站首页
电话咨询
微信号

QQ

在线咨询真诚为您提供专业解答服务

热线

188-0000-0000
专属服务热线

微信

二维码扫一扫微信交流
顶部