芯片元器件
HOME
芯片元器件
正文内容
镍氢电池充电芯片 南孚发布颠覆级7号充电锂电池 镍氢要被取代
发布时间 : 2026-03-10
作者 : 小编
访问数量 : 23
扫码分享至微信

南孚发布颠覆级7号充电锂电池 镍氢要被取代

去年,南孚发布了一款名为Tenavolts的新一代5号充电锂电池,这款充电电池产品性能全面领先传统的镍氢充电电池,堪称镍氢电池终结者,很快成为销量第一的5号充电电池。

近日,南孚又发布了新一代7号充电锂电池,需要使用7号充电电池的用户有福了。

相比7号镍氢充电电池,南孚Tenavolts充电锂电池具有1.5V全程恒压、1.8小时极速快充、1110mWh强大能量3大领先优势 ,完全可以称得上是颠覆级的革命性充电电池产品了。

电池动力方面,传统的镍氢电池在使用过程中电压会不断下降,而南孚7号充电锂电池拥有锂离子聚合物电芯和三芯合一的智能控制芯片系统,可以做到1.5V全程恒压 ,动力强劲无比,特别适合各类大电流、高电压要求的用电器,例如闪光灯、强光手电、头灯、电动牙刷、蓝牙耳机、吸奶器等高耗电场景。

充电速度方面,爱乐普等镍氢充电电池充满电需要长达10个小时以上,而南孚7号充电锂电池只需要1.8小时就可以极速充满

电池能量方面,南孚7号充电锂电池同样超越了镍氢电池,普通镍氢电池只有900mWh左右能量,而南孚7号充电锂电池拥有高达1100mWh强大能量

至于售价方面,其4粒加USB充电器的套装版原价159元,现618期间,天猫满300-30叠加满129-10元,京东满199-30或满99-10元,两个平台最低到手价均只需135元,感兴趣的可以前往了解。

南孚Tenavolts充电锂电池拥有全面领先镍氢电池的性能,在性价比方面又高于镍氢电池,不得不说,镍氢充电电池真的要被取代了。

快速充电控制芯片AIC1783的应用

AIC1783是一种新型的镍氢电池快速充电集成控制芯片。本文在介绍AIC1783的结构和特点的基础上,详细分析了该芯片在控制镍氢电池快速充电过程中的功能,并给出了相关的充电应用电路。该电路结构简单、性能完善,能有效的防止电池过充。

镍氢电池是20世纪90年代初才开始使用的新型二次电池。由于其具有能量比大、重量轻、温度特性好、污染低,记忆效果不明显等特点而得到了非常广泛的应用。然而由于充电方法的不正确,造成镍氢电池的使用寿命远远低于规定的寿命,也就是说很多电池不是被用坏的而是被充坏的,可见充电器的好坏对电池寿命有很大的影响。

因此,本文提出一种基于AIC1783芯片的镍氢电池充电器的设计方案,能有效的提高充电效率,防止过充电,延长电池的使用寿命。该充电控制器集成电路可应用于汽车通信装置、手机、笔记本电脑、电动玩具、便携式通信产品及视频和音频设备等。

AIC1783的结构及特点

1 芯片结构

AIC1783采用8脚DIP型和8脚SO型封装形式,内部电路组成框图如图1所示:

图1 AIC1783组成框图

芯片各个引脚的符号和功能功能如表1所示:

表1 AIC1783的引脚功能

2 主要特点

AIC1783与同类型集成控制芯片相比具有以下主要特点:

可通过-△V(-0.25%)检测、0△V(峰值电压定时器)、安全定时器、最大镍氢电池电压限制等功能终止快速充电;快速充电安全定时器的周期可通过外部电阻器调节;驱动外部LED指示充电或故障状态;在快速充电之后自动转为涓流充电模式;电源电压VCC=5.0V±0.5V,电源电流ICC=1.1mA(典型值)。

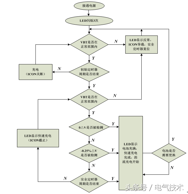
AIC1783的充电控制过程

AIC1783对镍氢电池的充电控制是分以下三个阶段来进行的。

(1)充电前镍氢电池电压检测

当AIC1783及其充电器系统接通电源后,AIC1783内部的数字电路全部复位,5脚外部的LED闪烁3次,然后通过7脚(VBT)检查被充镍氢电池的状况。7脚可接受的电压范围为0.16~2.7V,如果7脚上的电压未在这个预定的范围内,AIC1783将进入充电终止模式,内部电路全部处于保持复位状态。

(2)快速充电

镍氢电池通过故障检查之后开始快速充电,AIC1783的初始定时器和安全定时器开始计时。其中,初始定时器的周期为安全定时器的1/80。在初始定时器周期结束之前,-△V检测、峰值电压定时器和最大镍氢电池电压限制等功能截止。

在初始定时器周期期间,由于7脚的低电压极限仅为0.16V,即使是深度放电的镍氢电池也容易进行随后的快速充电。在快速充电过程中,AIC1783始终监视着7脚的电压,一旦遇到下面请况中的任何一种,AIC1783就由快速充电转换到涓流充电。

① -△V终止。当安全定时器的周期设定为80min时,7脚的电压每隔4s取样一次。如果在7脚上检测到-△V的值为峰值电压的0.25%,则快速充电周期终止。

② 0△V终止。在快速充电过程中,如果镍氢电池电压停留在其峰值电压,则快速充电周期终止。在安全定时器的6%的时间内,同时也在峰值电压定时器决定的时间内,在镍氢电池电压△V变化非常缓慢的情况下,快速充电同样会终止。

③ 最大安全定时器终止。安全定时器确定最大的快速充电时间。当AIC1783的2脚(TIMER)外接电阻器的阻值为100kΩ时,安全定时器周期等于80min。一旦安全定时器达到设定时间,快速充电立即终止。

④ 最大电压终止。在快速充电期间,AIC1783对最大镍氢电池端电压进行限制,一旦超过限制值,快速充电便终止。

(3)涓流充电

在快速充电结束后,镍氢电池进入涓流充电阶段。在涓流充电过程中,占空因数被IC内部电路设定为1/128。

具体的充电流程如图2所示:

图2 充电控制流程图

应用电路

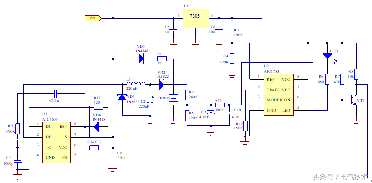
用AIC1783作为控制器的镍氢电池充电器电路如图3所示:

图3 AIC1783的应用电路原理图

图中,AIC1783作为控制器,AIC1563是一种高效率DC/DC变换器。它能连续输出1.5A恒流为电池充电,也可用作升压、降压及负电压变换电路。该器件的特点有:输入工作电压范围3~30V;可连续输出1.5A电流而无需散热片;转换效率高达90%;内部有±2%精度的基准电压;静态工作电流仅1.6mA;工作频率范围l00Hz~100kHz;工作温度范围0~70℃。

AIC1563也有8脚DIP型及SO型封装形式,各管脚功能如表2所示。

表2 AIC1563的引脚功能

输入的220V/50Hz市电经变压器降压、整流滤波后得到12V的直流电压Vin,Vin经三段稳压器U1(7805)稳压后,输出5V电压并加到AIC1783的8脚(VCC),为AIC1783提供直流偏置电压。7805输出的5V电压经R3、R4分压取样后,作为参考电压(约2.72V)输入到AIC1783的1脚。镍氢电池的电压见R2、R5分压采样后,由AIC1783的7脚检测。AIC1783的3脚悬空,选择正常的工作模式。

镍氢电池电压通过电阻器R2和R5分压后被U2的7脚检测,镍氢电池的数量不同时,R2和R5的阻值以及比值都必须作相应的改变,如表3所示:

表3 不同数目的镍氢电池对R2和R5的要求

AIC1783通过2脚与地之间的电阻器R12,可线性调节安全定时器的周期。表4列出了R12的阻值与振荡器频率fOSC和安全定时周期tst之间的关系。

表4 不同R12时的振荡频率和定时器周期

AIC1783的5脚外接的红色发光二极管(LED)可用于显示镍氢电池的充电状态,具体情况如表5所示

表5 充电状态的LED指示

AIC1783的6脚(ICON)输出的信号经三极管VT1反馈到AIC1563的5脚(反馈比较器的反相输入端),通过AIC1563内部电路进行比较,改变输出电压,从而实现充电电流控制。

样机研制与试验

如图4所示为利用AIC1783设计的镍氢电池快速充电样机,通过该充电样机对两节的镍氢电池进行充电试验,60min即可完成整个充电过程,与同类型的充电器相比充电速度提高了近一倍,充电效率可达90%以上。

图4 充电样机实物图

结束语

本文提出了一种新型的镍氢电池充电器的电路设计方案。该电路采用模拟集成公司生产的快速充电集成芯片AIC1783,整个电路结构简单、性能完善,通过改变电阻的设置可以对1~16节镍氢电池进行快速充电,当电池充满时,能够通过四种检测方式结束快充,并立即转为涓流充电,可以确保充满并避免过充,从而有效地延长了充电电池的使用寿命,通过实际应用表现出安全、高效和节能的特点,获得了良好的使用效果。

(本文选编自《电气技术》,原文标题为“快速充电控制芯片AIC1783的应用”,作者为邓国栋、姜少飞等。)

相关问答

镍氢电池的组成构造和工作原理(镍氢电池的应用特性)-汽车...

[回答]qcwx_s2()

为什么许多镍氢电池的充电器电压高于电池一倍以上-ZOL问答

一般情况下,镍氢电池充电电压一般在1.2V至1.5V之间,电池充满时的最高电压可以达到1.5V,停止充电30分钟以后,电池电压保持在1.36V以上,电池放电最低电压可以到1...

镍氢电池充电限制电压和充满电后电压各是多少?-张小宅宅...

万用表自检电池充满与否。一般镍氢电池在充电前,电压在1。2V以下,充满后正常电压在1。4V左右。大家以此判断,也就很容易判断电池的状态了。充电器主...

镍氢电池怎样充电?

这是因为你习惯了手机的锂离子充电电池,没想到镍氢电池的充电器是如此的粗陋不堪。镍镉、镍氢充电电池,比锂电池要皮实的多,一般你充电过头了也无所谓,就是...

充电器会自动调节输出电压吗?

要看这个“自动”充电器的自动化程度了。如果是锂电池充电器,可以说,充电电路非常成熟,芯片程序化自动控制能力很高,最普通的都带有控制芯片,肯定可以自动调...

5号镍氢电池有保质期吗?我买了一对镍氢电池出厂两年了没开封能用吗?

不使用,每天也会按0.2%-0.3%的比例放电,而且存储一段时间后,即使不进行循环使用,其小部分容量也会永久丧失,它的寿命同样会衰减。因此,电池的保存不应超过1...

你好,磷酸铁锂的电池不可以用镍氢充电器吗?我的充电器电压低...

你好,磷酸铁锂的电池不可以用镍氢充电器吗?我的充电器电压低,只有1.4V,也不行吗?充电器讨论回答(4)1.你的问题描述不清2.磷酸锂是大电流,用于电动车,电压一...

n70改锂电要换什么?

N70改锂电需要更换电池组、充电器和计量模块。N70的原装电池是60V的铅酸电池,需要购买一个能够适应72V电压的锂电池组并将其替换原来的铅酸电池组。充电器也...

什么是PWM控制器电源芯片呢?

脉冲宽度调制(PulseWidthModulation)PWM控制技术以其控制简单,灵活和动态响应好的优点而成为电力电子技术最广泛应用的控制方式,也是人们研究的热...

手机电池有三个金属触片,各有何用?

1.手机电池的三个金属触片各有用途。2.第一个金属触片是正极,连接手机电路板的正极,提供电能给手机使用;第二个金属触片是负极,连接手机电路板的负极,接收...

 lol2014全明星  孙春梅 
王经理: 180-0000-0000(微信同号)
10086@qq.com
北京海淀区西三旗街道国际大厦08A座
©2026  上海羊羽卓进出口贸易有限公司  版权所有.All Rights Reserved.  |  程序由Z-BlogPHP强力驱动
网站首页
电话咨询
微信号

QQ

在线咨询真诚为您提供专业解答服务

热线

188-0000-0000
专属服务热线

微信

二维码扫一扫微信交流
顶部