芯片元器件
HOME
芯片元器件
正文内容
usbhub芯片 内置国内首款认证USB32 Gen1 HUB芯片,联想集线器拆解
发布时间 : 2026-02-03
作者 : 小编
访问数量 : 23
扫码分享至微信

内置国内首款认证USB32 Gen1 HUB芯片,联想集线器拆解

前言

Lenovo联想是国内外知名品牌,旗下推出过不少经典键鼠、充电器、扩展坞以及笔记本支架等电脑周边。最近充电头网就拿到了联想一款USB-A集线器 A601。

联想USB-A集线器自带连接线,同时分出四个USB-A传输接口,均支持USB3.0传输标准,可以很大程度解决日常办公、游戏时,设备接口紧张等问题。下面充电头网就对其进行拆解,看看具体设计。

联想USB-A集线器开箱

包装盒正面印有Lenovo品牌、产品中英文名称以及外观。

背面印有产品卖点、参数以及商家信息。

包装盒上参数特写

产品名称:联想USB-A集线器 A601

产品型号:A601 3.0

材质:ABS

尺寸:95*34.6*12mm

额定输入:5V2A MAX

额定输出:USB3.0x4;5V900mA MAX

额定功率:10W

制造商:联想(北京)有限公司

包装内仅有联想USB-A集线器 A601。

联想这款集线器自带USB-A连接线,机身采用ABS材质外壳,表面哑光工艺处理,整体为黑色色调,设计风格简洁。

USB-A连接线使用胶圈固定,端子外壳上设计有Lenovo品牌。

机身顶面中心也设计有Lenovo品牌。

机身一侧配置四个USB-A接口,均支持USB3.0传输标准。

实测这款集线器USB-A线长度约为26.4cm。

机身长度为95.44mm。

宽度为35.25mm。

厚度为12.07mm。

另外测得产品重量约为38g。

联想USB-A集线器拆解

将集线器机身外壳拆开,外壳采用卡扣封装固定。

内部PCB板使用螺丝以及固定柱固定。

PCB板整体电路设计非常简洁,正面设有一颗四口集线器芯片。

板子另一面一览,四个USB母座沉板过孔焊接,对应集线器芯片区域过孔和露铜加锡设计帮助散热。

连接线线芯与板子焊接处打胶加固保护。

四口集线器芯片采用博捷半导体BGS3510,BGS3510是一款USB3.2 Gen1x1四端口HUB控制器,符合USB3.2规范,并向下兼容USB2.0和USB1.1规范。芯片集成了自行开发的USB 3.2 Gen1x1超高速物理层和USB 2.0高速物理层,具有良好的信号完整性和兼容性.

BGS3510内部还集成了5V至3.3V和5V至1.2V降压电路,可以降低BOM成本并简化PCB设计。芯片支持所有下游端口的电池充电功能,符合BC1.2规范,还支持为各种便携式设备充电。芯片内部集成MCU,支持使用外部SPI闪存固件升级,支持LED控制。此外BGS3510是国内首款通过USB_IF协会认证的USB3.2 Gen1 HUB芯片(TID:10011)。

博捷半导体BGS3510资料信息。

外置12.000MHz时钟晶振特写。

背面一颗小电感特写。

USB母座特写。

全部拆解一览,来张全家福。

充电头网拆解总结

联想集线器 A601自带连接线,约25cm长度设计比较适中,适合办公和游戏使用。配置四个USB3.0数据传输接口,满足日常文件拷贝等需求,同时极大缓解电脑接口压力,与产品48元售价相匹配,很有性价比。

充电头网通过拆解了解到,这款集线器在设计上仅使用了博捷半导体一颗BGS3510四端口HUB控制器,电路设计相当简单,大大降低设计难度以及系统成本。得益于该方案,这款产品还能够在连接时识别手机/平板供电,轻松带动大容量移动硬盘。键鼠连接也能做到即插即用,无延迟和卡顿。

博捷半导体BGS3510作为国内首款通过USB-IF协会认证的USB3.2 Gen1 HUB芯片(TID:10011),进入了知名品牌联想的产品供应链,目前已大规模量产出货,获得客户广泛好评。知名协会认证以及大品牌认可的双重背书,足见这款产品无论是性能还是质量都是相当可靠。

博捷半导体科技(苏州)有限公司注册在苏州,是上市公司英集芯(688209)参股子公司。博捷半导体专注于USB等高速接口控制芯片领域,致力向客户提供性能优异、兼容性好、灵活定制的创新芯片解决方案。公司USB收发器(PHY)及控制器(MAC)技术积累深厚,拥有丰富的USB全栈开发经验。随着USB产品线不断丰富,后续在车规和工控领域亦有多款芯片即将推出。

介绍一款常见的USB20HUB芯片

最近项目需要,要做一个4口的usbhub,只要usb2.0即可。

搜索了一下,发现大家比较多的推荐汤铭Fe1.1,于是就到官网查资料,这个Fe1.1系列的芯片实际上有两种,FE1.1和FE1.1S,两种芯片的区别在哪里呢?

汤铭USB2.0HUB芯片

其实就是STT和MTT的区别。

STT,就是Single Transaction Translators的缩写,也就是单独传输转换器;

MTT,就是Multiple Transaction Translator的缩写,也就是多路传输转换器;

举个例子,连接hub和主机的usb线是一条公路,STT的情况下,就相当于只有一个收费口,连接的4个子设备想要通过公路,只能排队一个个的通过;而MTT的情况下,相当于4个收费口,4个子设备各走各的,效率更高。

所以,STT满足我们的一般需求,比如读取U盘之类的;要想快速的同时处理4个子设备的数据,就要选用MTT。

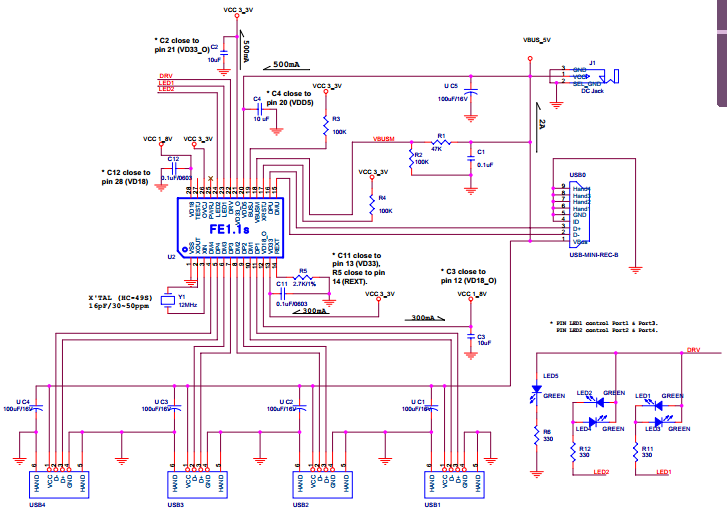
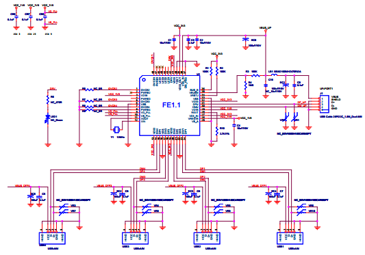
下面是两种芯片的原理图,仅供大家参考!

Fe1.1s原理图

Fe1.1s原理图

Fe1.1原理图

这是我做成的样品,在Windows下测试ok了!

HUB样板

相关问答

usbhub里面芯片带程序吗?

1.usbhub没有提供驱动程序的2.要在USBHUB上插上USB设备之后才会识别的1.usbhub没有提供驱动程序的2.要在USBHUB上插上USB设备之后才会识别的

有关USBHUB的工作原理?-ZOL问答

USBHUB讨论回答(8)HUB和USBHUB根本属于2种东西,你用这个写论文未免……HUB是集线器,USBHUB只是USB口的扩充,只是在主版允许的情况下,分流USB的电压,使它能...

usbroothub是什么意思-ZOL问答

你如果在“设备管理器”的“通用串行总线控制器”中看到一个usbroothub,就说明可使用2个USB端口,如果看到2个,就说明可使用4个USB端口,依此类推!我说的是芯片...

Usb集线器坏了怎么办?

Usb集线器坏了的原因有三点:一是可能usb线出问题了,也就是说连接usb集线器和电脑的连接线出现了接触不良,或者断了,才导致了usb集线器不能用,这个解决办法是...

当我插上u盘时(我的手机有u盘功能)显示“集线器端口上的电涌”?请问高手,这是怎么回事?谢谢?

USB电涌是指一些USB外设厂商未对产品的电源部分作很好的处理,以至于连结时可能产生大电流,对主板造成损坏。严重的时候可能烧毁主板的南桥芯片(控制I/O)。这...

usb集线器为什么带不动键盘啊-180****4950的回答-懂得

他们说了那么多其实就简单的一句话,USB供电不足是这样的,狼蛛的鼠标和键盘或者比较好的外设都会有一些呼吸灯,同时由于功能较多,芯片会比一般的键...

u口扩展器怎么选

1、4口USBHUB这种USBHUB最为常见,提供四个扩充的USB接口。因USBHUB本身就占用一个转接口,实际来看提供的接口数是3个,这点对于多口HUB也适用。4口USBHU...

usbhub用多大的电源?比5V大的可以吗?复读上的6V电源和手机...

不可以用6V的复读机电源!6V可能会把USBhub里的芯片和连接的设备烧坏!很多芯片的耐压只能达到5.5V!只能用5V的,手机充电器可以用,但手机充电器供电...

gl3510芯片资料?

Genesys创惟GL3510是一款四端口,低功耗,可配置的集线器控制器。它符合USB3.1规范。GL3510集成了GenesysLogic自主开发的USB3.1Gen1超高速发送器/接收器物...

这usbhub到底是USB高速2.0还是1.1?-ZOL问答

480Mbp是理论最高值(换算过来是60MB)。。。但是现在的所有USB2.0设备的接口速度都没达到这个数字(好点的也就是最多20MB)。。。所以480只是吹嘘而已...

 海涛 dota  虎博科技 
王经理: 180-0000-0000(微信同号)
10086@qq.com
北京海淀区西三旗街道国际大厦08A座
©2026  上海羊羽卓进出口贸易有限公司  版权所有.All Rights Reserved.  |  程序由Z-BlogPHP强力驱动
网站首页
电话咨询
微信号

QQ

在线咨询真诚为您提供专业解答服务

热线

188-0000-0000
专属服务热线

微信

二维码扫一扫微信交流
顶部