电子展会
HOME
电子展会
正文内容
充电宝升压芯片 一颗芯片解决升压问题,钰泰这款芯片再获绿联采用
发布时间 : 2026-02-19
作者 : 小编
访问数量 : 23
扫码分享至微信

一颗芯片解决升压问题,钰泰这款芯片再获绿联采用

前言

绿联推出了一款iPhone磁吸无线充移动电源,这款充电宝内置10000mAh容量电池,支持15W无线充电和20W双向快充,任选有线无线充电,全能满足。充电宝还支持充电时进行无线充电,可作为无线充电板使用,内置19颗强磁,吸附牢固。这款磁吸无线充电宝还支持小电流充电模式,支持为蓝牙耳机等设备充电,兼容性非常全面。

充电头网在拆解绿联这款移动电源时,发现其内置一颗钰泰升压芯片,型号为ETA1061。下面小编将为您详细介绍。

绿联10000mAh磁吸无线充移动电源

产品包装一如既往的简洁,内含移动电源、USB-C to USB-C短线、使用说明书和产品保修卡经典四件套。

绿联这款磁吸无线充移动电源采用米白色塑料外壳,机身边缘过渡圆润,持握不硌手,同时正面表面采用手感更好的亲肤材质,可以保证更好贴合手机,长期使用也不会刮花手机后盖。

机身边缘颜色加深撞色设计,让产品更具辨识度。机身正面做了磁吸无线充区域提示设计,区域中心还印有闪电标识。机身底部设有快充指示灯、电量指示灯、USB-C双向快充口以及电源键。

使用ChargerLAB POWER-Z KM003C测得USB-C口支持PD3.0、DCP、SAM 2A、Apple 2.4A充电协议。给苹果iPhone手机进行有线充电,实测充电功率为9.17V 2.17A 19.88W。

简单看过外观,充电头网继续为您介绍其内置的钰泰ETA1061升压芯片。

钰泰ETA1061

绿联这款移动电源内置的升压芯片来自钰泰半导体,型号ETA1061,是一颗1μA超低待机电流,0.8V启动电压,1A输出电流的同步升压转换器,工作频率为1.4MHz,效率最高可达94%,提供DFN2x2-6 和SOT23封装,提供可调电压和固定输出电压多种型号可选,满足不同场合需求。

ETA1061具备输出真关断功能,在关机或输出短路情况下,可直接切断输出,无需外接MOS及其控制电路来实现关断功能,有效保护电路安全。

为提升整机效率,ETA1061内置PWM和PFM混合工作模式自动切换,轻重载均具备更高效率。同时集成了上、下侧功率管的设计,可以实现单芯片同步升压。另外这款芯片可固定5.0V输出或通过外置较大的电阻实现电压从Vin~5.0V之间调整,外围非常精简。

充电头网总结

钰泰半导体是一家以创新的架构、高性能、高可靠性在业界闻名的高新技术企业,公司旗下已经有10类、500余款在售产品种类,包括DC- DC功率转换器、AC-DC功率转换器、LED驱动、电池管理、PMIC、接口保护等。公司产品广泛应用于智能电表、安防、机顶盒、路由器、手机、可穿戴设备、移动电源等终端产品,覆盖工业、消费、通信等多个市场领域。公司可为客户提供周到的售前支持和售后服务,并通过丰富的经验和对产品的深刻理解,加速客户的产品开发进程。

充电头网了解到,绿联磁吸无线充移动电源采用钰泰ETA1061进行升压。这款芯片内置多模式自动切换、真关断等功能,并内置开关管,在效率高达94%的同时保证外围足够精简,一颗芯片就可以实现同步升压,非常适合移动电源、TWS耳机充电仓、工控测量设备等追求便携、待机功耗低的场景应用。

支持边充边刷剧,拓途10000mAh磁吸无线充移动电源拆解

TOTU拓途是深圳市星汇尚品科技有限公司旗下一个集设计、生产、销售为一体的3C数码手机配件品牌。最近充电头网拿到了拓途一款磁吸无线充移动电源,产品采用时下热门带可折叠支脚结构设计,可当支架使用,满足iPhone 12/13用户边磁吸充电边刷剧。

充电头网了解到,这款产品内置智融SW6208高集成主控芯片,得益于该芯片,产品具有A、C、L三类接口,支持数码管显示,支持18W输入以及20W/22.5W热门快充输出,满足苹果、华为、小米等知名品牌手机快充需求。下面就对这款充电宝进行详细拆解,看看具体设计。

一、拓途磁吸无线充移动电源外观

包装盒正面印有TOTU品牌、移动电源外观图和名称等,右下角印有白、蓝、粉三种配色产品外观图,本次拆解的是蓝色款。

背面印有产品使用场景图以及参数。

侧面印有产品卖点标识:15W无线快充、PD 20W快充、磁吸充电、数显屏、皮革引磁片。

包装内含移动电源、数据线、引磁片和使用说明书。

充电宝采用PC材质塑料外壳,机身整体扁平。产品一大细节设计便是头部厚度更薄一些,这样iPhone12/13手机进行磁吸无线充电时摄像头不会被顶到,贴合更好充电更稳定。

机身正面是亮面板和斜纹理双重设计,中心印有无线充标识,底部印有22.5W字样,表明产品既支持磁吸无线充,也支持PD 20W、华为22.5W等热门有线快充。

亮面板中心还有数显屏,可精准显示剩余电量,方便用户规划用电。

顶部设有1A1C接口,USB-C口支持双向快充,两个接口间还有一颗指示灯。

侧面设有电源键,产品通过了CE、FCC、RoHS认证,可携带上飞机。

另一侧设有一个Lightning输入接口,支持18W快充,对于苹果iPhone用户来说,只需一条Lightning线即可解决充电宝和手机充电问题,外带、使用都很方便。

这一侧外壳上印有充电宝参数

型号:CPBW-010

电池类型:锂聚合物电芯

电池容量:10000mAh/37Wh

额定容量:5900mAh(5V3A)

Lightning输入:5V3A、9V2A

USB-C输入:5V3A、9V2A

USB-C输出:5V3A、9V2.22A、12V1.67A

USB-A输出:4.5V5A、5V3A、9V2A、12V1.5A

无线输出:15W Max

总输出:5V3A

制造商:深圳市桔米科技有限公司

深圳市星汇尚品科技有限公司

机身背面设有一个可折叠支脚,使得产品可当无线充电支架使用的同时保持便携性。

iPhone12/13手机可随时一放进行磁吸无线充电。

也能让用户这样边磁吸无线充电便刷剧,非常实用的设计。

此外移动电源的吸附力也很好,可轻松吸附起iPhone 13 Pro悬空不掉落。

测得充电宝机身长度为138.34mm。

宽度为68.3mm。

厚度为17.1mm。

和苹果iPhone 13 Pro对比,整体要小一些。

拿在手上的大小直观感受。

净重约为225g。

使用ChargerLAB POWER-Z KT002测得C口支持Apple 2.4A、Samsung 5V2A、DCP协议,以及QC2.0/3.0、AFC、FCP、SCP、PE2.0、PD3.0、PPS多个快充协议。

此外PDO报文显示C口还具备5V2A、9V2.2A、12V1.5A三组固定电压档位,以及5-5.9V3A和5-11V2A两组PPS电压档位。

测得A口支持QC2.0/3.0、AFC、FCP、SCP、VOOC/DASH/WARP、PE2.0快充协议。

最后测得充电宝无线充输出功率为9.08V 1.56A 14.16W。

二、拓途磁吸无线充移动电源拆解

将机身壳拆开,卡扣进行封装固定,外壳上贴有泡棉,用于对电芯进行缓冲保护。

PCB板使用螺丝固定,电芯正负极包裹胶带绝缘。

电芯一侧固定有热敏电阻进行温度监控。

将PCB板和电芯取出,另一半外壳上也贴有保护泡棉。

此外头部区域还有一块导热垫,帮助移动电源主控芯片散热。

小磁铁固定在金属环上,一共16颗。

电芯来自赣州NV诺威新能源,规格为10000mAh/3.7V/37Wh。充电头网拆解了解到,诺威新能源的电芯已被摩米士、鹏元晟、羽博、TEGIC、品胜、iWALK、机乐堂等品牌的数十款产品采用,电芯质量获得客户一致认可。

PCB板正面一览,设有电感、数显屏以及

另一面设有移动电源主控芯片以及锂电保护IC等。

锂电保护采用的是赛芯微XB8886A,这是一颗一体化锂电保护芯片,内部集成超低导阻MOS保护管,过流保护电流15A,满足绝大多数快充移动电源电池保护需求。

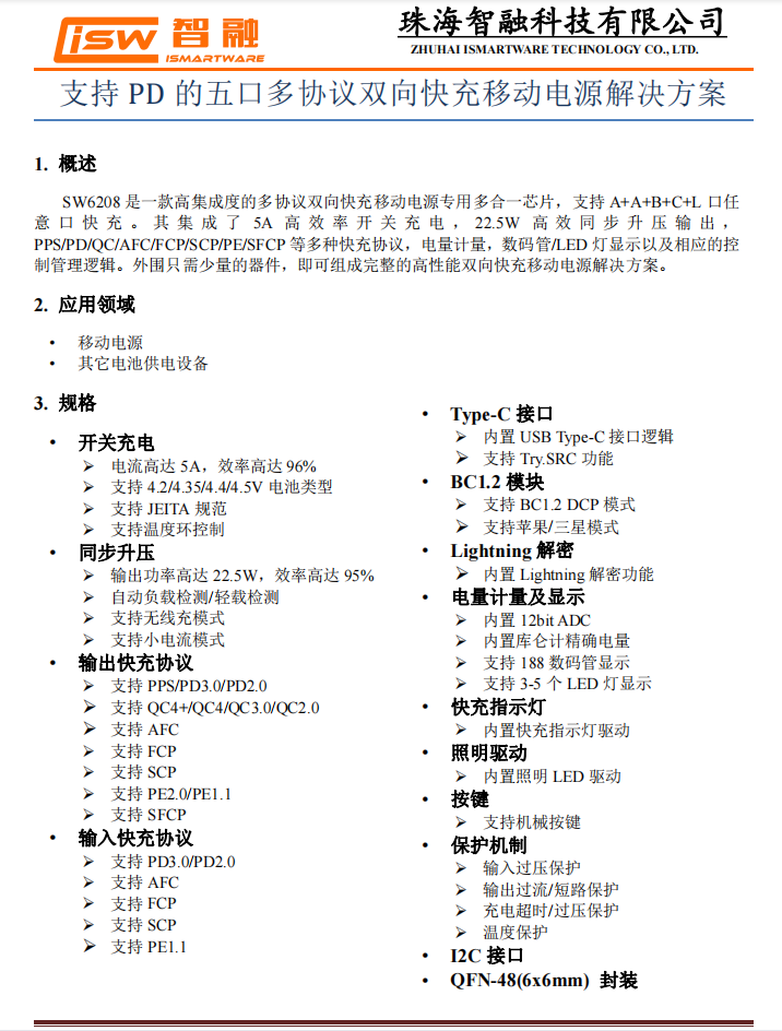
移动电源主控芯片采用智融SW6208。这是一款高集成度的多协议双向快充移动电源专用多合一芯片,支持 A+A+B+C+L口任意口快充。其集成了5A高效率开关充电,22.5W高效同步升压输出,支持PPS、PD、QC、AFC、FCP、SCP、PE、SFCP等多种快充协议,电量计量,数码管/LED灯显示以及相应的控制管理逻辑。外围只需少量的器件,即可组成完整的高性能双向快充移动电源解决方案。

智融SW6208规格资料。

充电头网通过拆解了解到,采用智融SW6208的还有魔狐22.5W快充移动电源、台电20000mAh 2A1C快充移动电源、京东京造30000mAh USB PD快充移动电源、飞利浦10000mAh 22.5W快充移动电源、AUKEY 支架式无线充移动电源20000mAh、ZYXEI 22.5W全协议快充移动电源10000mAh等数十款产品。

2R2电感特写,配合智融SW6208调压实现充放电。

数显屏特写。

电源键特写,贴片焊接。

采用8205S MOS管作为三个接口的输入/输出保护管。

Lightning输入母座特写。

USB-C母座特写,过孔焊接。

USB-A母座特写,沉板过孔焊接。

丝印CA6802的MCU,用于无线充电控制。

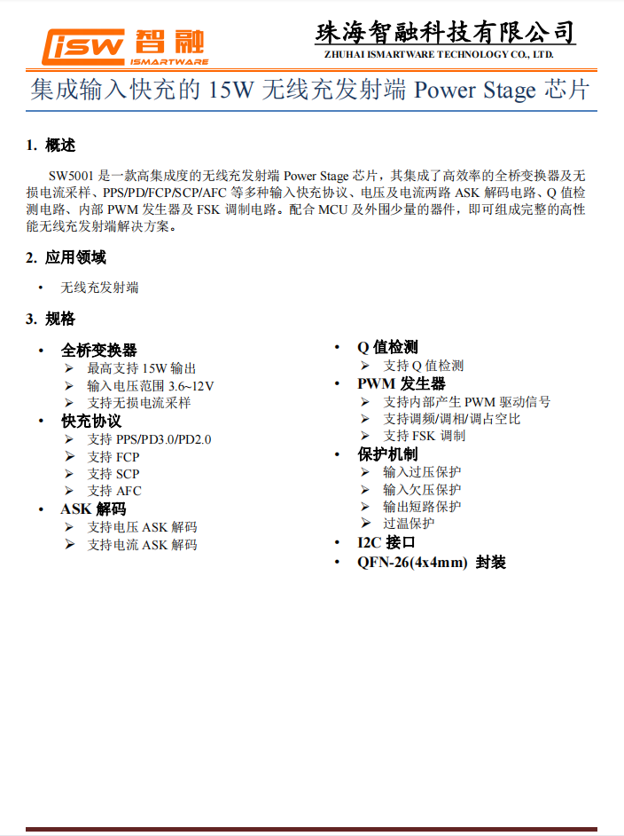
数显屏下有一颗智融SW5001,这是一颗高度集成的无线充发射端集成功率级芯片,内部集成了高效率的全桥变换器和无损电流采样,支持PPS/PD/FCP/SCP/AFC等多种快充协议。集成电压和电流ASK解码电路、Q值检测电路,内部PWM发生器和FSK调制电路,适用于无线充发射端应用,支持最高12V输入,耐压16V,支持15W输出功率。

智融SW5001内部集成了5V 50mA供电输出,可为无线充上主控单片机供电,省掉单片机的供电电路。SW5001内部集成输入过压、输入欠压、输出短路及过热保护。同时支持I2C接口,可通过I²C接口向单片机输出状态信息。输入电压可根据分压电阻设定为5V/9V/12V,满足不同功率需求。

充电头网拆解了解到,智融SW5001还被电派G4磁吸无线充电座使用过。

丝印321BK的芯片。

NPO谐振电容特写。

无线充电线圈特写,利兹线绕制。

全部拆解完毕,来张全家福。

充电头网拆解总结

拓途这款磁吸无线充移动电源虽说是为iPhone 12/13用户设计,但除了磁吸充电这一亮点外,产品其它功能也十分全面,而这主要得益于智融SW6208的使用。使得充电宝具备1A1C1L三类丰富接口,并兼任容QC、AFC、FCP、SCP、PE、PD3.0和PPS等快充协议,既可充iPhone又能充华为等品牌手机,对于双持党来说很友好。此外还具备数显屏可以精确了解剩余电量,帮助用户进行用电规划。

除具备优秀的性能外,智融SW6208拥有超高集成度,相应的外围电路会十分简洁,有利于帮助工程师更好更快的设计出一款充电宝产品,加速产品上市,在成本方面也很有优势,有利于商家在竞争中保持优势。此外无线充全桥芯片也是采用智融SW5001,同样集成度很高,而且性能也很优秀,用户在使用这款充电宝进行无线充电时体验会很好。

相关问答

充电宝升压电感工作原理?

工作原理:充电宝是一个集储电,升压,充电管理于一体的便携式设备。储电介质一般采用锂电电芯。锂电池的电压在2.7-4.2V之间,电压随着电量的下降而下降。而2.7...

充电宝升压IC坏了能修吗?

把芯片吹下来用风枪,用络铁堆锡的方法也可以,直接拆下来焊接上即可把芯片吹下来用风枪,用络铁堆锡的方法也可以,直接拆下来焊接上即可

充电宝是用什么电子元件电芯3.7v的电压变5的输出电压的-ZOL问答

充电宝使用0.9v-5v转5vDC-DC升压模块,将电芯3.7v的电压变5的输出电压充电宝主板芯片更换输出电压不够,是一个mos管烧掉了,标号为w1A22的,可以换的,很常用的...

充电宝升压?

你好,这个就一个电感吗?如果是一个电感那么可以确认的是就一个升压模块。两个USB共用一个升压模块。首先你要确认这个输出是几A的够你的4个驱动吗?如果供电够...

充电宝是怎么将电芯输出的4v电压升到5v输出的?-ZOL问答

移动电源(充电宝)讨论回答(4)里面有个5V的升压电路。要详细的升压原理还是去问度娘吧,真的难打字。可以啊。我的是T621。他俩电池可以通用的输出电压随负...

充电宝升压板怎么做?

我可以发你一块电路板,让你参考一下,也可以用充电器的那个电路代替我可以发你一块电路板,让你参考一下,也可以用充电器的那个电路代替

充电宝的电路图,和升压电路的电路图?

如果我估计没错的话,用的芯片应该是HT4902,你在网站搜索它的资料,就有这个芯片的应用,充电宝电路和这个芯片资料提供的电路差不多。如果我估计没错的话,用的芯片...

充电宝输出电压3.88v正常吗?

充电宝电压3.88v不正常。正常手机使用的是5V电压。真正意义的充电宝基本都由聚合物锂电池作为储电单元。它本身就是一个锂电池聚合物的存电装置,通过IC芯片进...

买充电宝升压模块不能用怎么办?

1、如果确定是充电宝而非充电器或者数据线的问题,可以与卖家协商。2、如果卖家说什么不给换,或者换主板维修之类的,那么甩给卖家,要么自己拆开看吧,现在充...

充电宝升压器原理是什么?

原理:充电宝升压器采用了升压型DC/DC转换器,当输入电压低于输出电压时,电感会将电能储存在其磁场中,同时输出电容会对电压进行滤波稳压,从而输出所需的稳定...

 天黑以后  林册 
王经理: 180-0000-0000(微信同号)
10086@qq.com
北京海淀区西三旗街道国际大厦08A座
©2026  上海羊羽卓进出口贸易有限公司  版权所有.All Rights Reserved.  |  程序由Z-BlogPHP强力驱动
网站首页
电话咨询
微信号

QQ

在线咨询真诚为您提供专业解答服务

热线

188-0000-0000
专属服务热线

微信

二维码扫一扫微信交流
顶部