技术资料
HOME
技术资料
正文内容
2a充电芯片 新型18W多协议快充拆解,仅用2颗芯片,和5V2A电路一样
发布时间 : 2025-12-31
作者 : 小编
访问数量 : 23
扫码分享至微信

新型18W多协议快充拆解,仅用2颗芯片,和5V2A电路一样

充电头网获悉,立讯精密的子公司博硕科技近日推出了一款18W快充充电器,除了支持QC3.0快充协议之外,这款充电器还兼容QC2.0、AFC、FCP、MTK PE2.0+、Apple2.4A等协议,对华为、小米、三星、魅族、iPhone等主流品牌的手机均可适配。

这款充电器全套电源芯片均由同一家国产芯片厂商提供,这个方案的亮点是:仅用两颗SOP-8/7芯片就实现了18W开关电源转换和协议识别功能,方案集成度极高,从此18W快充和传统的10W(5V/2A)电路及生产难易度已无差异,这是快充替代传统10W充电头的终极解决方案。据悉,这款充电器目前已被多家知名电商品牌选中,获得相当可观的出货量。充电头网近期就拿到了其中一个ODM品牌的产品,下面就为大家带来详细的产品拆解。

一、立讯科技为苏宁极物定制的18W快充充电器外观

充电头网本次拿到的ODM品牌为立讯科技为苏宁极物定制的18W快充,整个产品采用灰白相间外包装,正面印有品牌、充电器外观以及产品卖点。

盒子顶部带有挂钩设计,方便产品进行展卖。

包装盒背面印有充电器的基本参数信息,售价39元。

打开包装,内部采用塑料盒对充电器进行固定保护。

包装内含充电器和使用说明书。

充电器采用PC阻燃材质白色外壳,表面亮面烤漆处理,边角过渡圆润,整体光滑洁白。

机身正背面设有小凹面,方便用户插拔使用,整个充电器拿在手上非常轻巧。

充电器配备固定式国标插脚,外壳上标注有参数信息型号:JWSP-2输入:110-240V~ 50/60Hz 0.5A输出:5V/3A、9V/2A、12V/1.5A制造商:博硕科技(江西)有限公司(立讯科技全资子公司)产品已经通过了3C认证。

输出顶面中心配有一个USB-A口,白色胶芯。

使用游标卡尺实测充电器长为46.39mm。

宽度为39mm。

厚度为21.6mm。

产品净重约为43g。

使用ChargerLAB POWER-Z KT002检测USB-A口的输出协议,显示支持Apple 2.4A、Samsung 5V/2A、DCP协议,以及QC2.0/3.0、AFC、FCP、MTK PE2.0+等快充协议。

二、立讯科技生产的18W快充充电器拆解

将输入端外壳拆开,插脚和金属弹片压接,弹片和PCB板接触进行通电。

PCB板正面一览,初次级之间设有隔离板,变压器两侧注胶加固处理。初级典型是的输入2个高压电解电容+差模电感组成的π型滤波电路。

观察PCB贴片面,我们疑惑了,这是个18W的快充吗?除多一个光耦外,整体电路跟一个传统的10W(5V/2A)充电器没有区别,PCB板上的元器件布局十分简洁,初级侧仅用了一颗SOP-7的PWM主控芯片,次级侧也仅有一颗芯片SOP-8的芯片,整个18W的初次级主芯片包含的初级控制器,次级快充协议,同步整流以及初次级功率器件通通包含在2颗SOP-8/7的芯片里面,PCB上除了2个芯片和周边必要的贴片阻容器件,别无他物了。2颗芯片均来自美思迪赛半导体,简单到完全颠覆了快充充电器的电路定义。但是这才是未来快充逐步替代传统10W 充电头的解决方案应该有的样子,美思迪赛半导体做到了。

下面我们就从输入端开始一一了解各元器件。

输入端一览。

延时保险丝特写,规格为2A 250V。

NTC浪涌抑制电阻用于抑制上电浪涌电流,减小插入插座时的火花。

输入端HRB210整流桥。

PCB板侧面一览。

两颗高压滤波电解电容规格均为400V 15μF,且都由深圳凯泽鑫电子提供。

工字电感外套热缩管。

PWM主控芯片供电电容规格为50V 4.7μF。

充电器的初级PWM主控芯片采用的是美思迪赛MX6570,这是一颗高性能快充开关电源控制器,内部集成开关管,具备低EMI、低待机功耗等特点,并且支持多种完善的保护功能。

美思迪赛MX6570详细资料。

PCB板另一侧一览。

变压器特写,顶部贴有信息标签。

CT 1019光耦特写,横跨在初级和次级之间,用于初级次级通信,反馈调节输出电压。

输出端元件一览,USB-A母座两侧有两颗固态电容。

输出抗干扰蓝色Y电容。

次级芯片MX5461同样来自美思迪赛,已通过高通QC3.0快充认证。芯片内部集成了同步整流控制器、同步整流MOS管,并兼顾协议识别,手机移除快速放电等功能,集成度非常高,一颗芯片就完成了次级侧的所有功能。支持QC3.0/2.0、AFC、FCP、MTK PE2.0+等丰富协议协议,看起来非常厉害。

美思迪赛 MX5461 详细资料。

美思迪赛MX5461在2020年4月30日正式获得高通颁发的QC3.0认证证书,编号:4789442829-2,芯片的性能获得高通官方认可。同时,使用认证芯片开发的产品,在兼容性方面也有足够的保证。

两颗输出滤波固态电容,规格一致,均为16V 470μF,来自升阳电子。

全部拆解完毕,来张全家福。

充电头网拆解总结

博硕最新推出的这款18W快充充电器在外观方面秉承了简约的设计,以纯白色阻燃材质作为外壳,并搭配固定插脚,为业界主流的风格。性能方面支持市面上常见的快充协议,可以为多款主流品牌手机快速充电,将18W快充充电器的性能优势发挥到了极致。

这个最大亮点就是电路结构的极简设计风格,让我们看到了未来快充替代传统10W(5V2A)电源的未来解决方案,美思迪赛半导体仅用两颗SOP-7/8芯片就实现了初级控制,次级快充协议,同步整流以及初次级功率器件等所有功能,芯片集成度高、外围元器件非常少、PCB布局简单,生产工艺高度简化。采用这套快充套片,开发18W快充充电器就如同开发5V/2A充电器一样简单。把复杂的事情尽可能的简化,这非常符合美思迪赛一贯的产品特点和研发理念。

充电器用到的初级PWM芯片MX6570内置了控制器、高压MOS管等电路;次级芯片MX5461内置同步整流控制器、同步整流MOS、协议识别等电路,并且两颗芯片采用了美思迪赛半导体特有的数字控制系统及Smart-feedback技术,可以为产品提供更加优异的性能。在保证产品性能的前提下,这套高集成的快充方案在成本方面也具有极大的优势,这也将成为了目前市面上10W充电器升级成18W快充的最佳方案。

英集芯推出五款高效率锂电快充芯片,高集成高效率

英集芯的电源管理在移动电源和车充上得到了非常广泛的应用,还打入了一些大厂的供应链。充电头网获悉,英集芯近期推出了一系列锂电池充电管理IC,主打高集成度,外围精简,解决研发难点,市场痛点。

5V还是最普及的电压,基于5V电压平台开发的充电IC,可大大提高产品兼容性,采用升压为多串电池充电,而无需专用适配器降压充电,可取消专用适配器,降低产品成本并提高易用性。

首先为大家介绍的是IP2312,这款充电芯片是一颗内置开关管的同步降压充电IC,支持单节锂电池充电,最大充电电流3A。

英集芯IP2312采用5V输入,可智能调节输入电流,兼容小功率适配器。支持外接NTC温度检测电池温度,支持单灯或双灯充电状态指示,IP2312采用750kHz开关频率,可使用1μH电感降低成本,充电电流可通过外部电阻设置,支持过热保护,软启动,输入过压,欠压等保护功能。保护功能更完善,充电功率更高,IP2312是传统线性充电IC的理想取代产品。

下一款产品是IP2325,这是一款5V输入的2串锂电池升压充电IC,可为2串锂电池充电,简化系统设计。

英集芯IP2325可通过5V输入为2串锂电池充电,这为需要专用外置充电器的设备带来了新的解决方案。使用IP2325,即可通过最常见的5V充电器进行充电。英集芯IP2325内置同步升压开关管,外围元件精简,支持外接NTC检测电池温度,支持单灯充电状态指示。输入耐压20V,输出支持过流,过压,短路保护。器件采用SOP-8封装,可集成在2串电池组内部,直接使用5V输入对2串锂电池进行充电。

以上是5V输入的充电IC,下面为大家介绍的芯片内置快充协议的全集成充电IC IP2326,通过快充申请高电压,可获得更大的充电功率,从而为大容量电池组充电或降低充电时间。

英集芯IP2326是一款内部集成充电均衡功能的2/3串锂电池升压充电IC,内部集成开关管,可通过QC3.0根据电池电压动态调节输入电压以优化升压转换效率。支持单灯充电状态指示,输入耐压25V,支持NTC电池温度检测,支持输入欠压,过压保护和充电超时保护。IP2326用于2串充电时,可提供充电均衡功能。

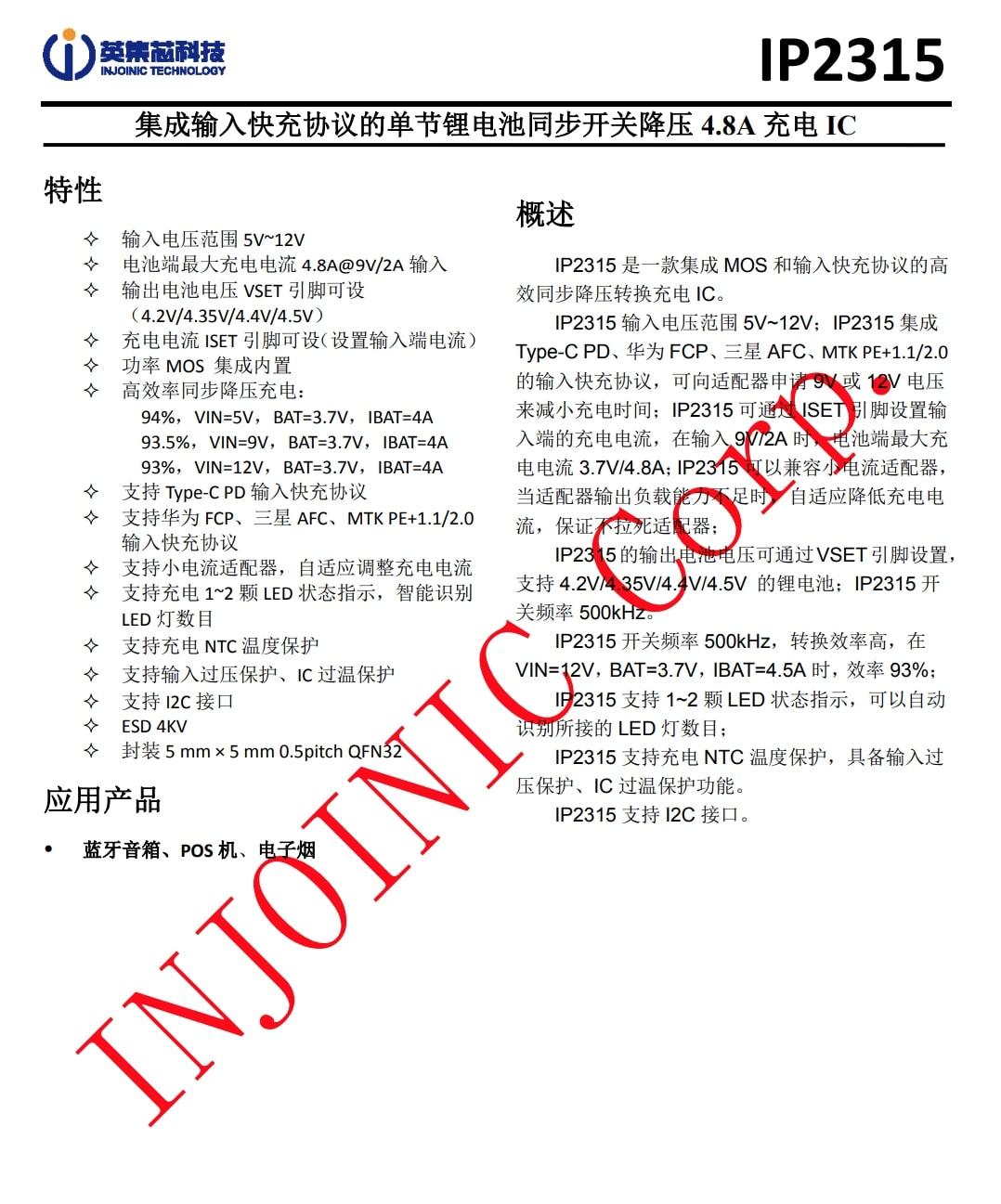
传统5V输入的锂电充电IC,最大只能2A电流输出,对于小容量的电池来说已经足够,但是内置电池容量较大的设备,2A的充电电流,充电时间就比较久了。英集芯IP2315解决了这个痛点,IP2315是支持PD快充的开关降压充电芯片,可以使用PD高压输入,输出4.8A大电流,为大容量电池提供快充。

英集芯IP2315集成PD快充协议,支持5到12V电压申请,并且内部集成开关管,外围元件精简。支持双灯充电状态指示,支持NTC电池温度检测,支持输入欠压过压保护,芯片过热保护和充电超时保护,支持多种电池电压,可适配不同电池平台环境。IP2315内置自适应充电电流调节,可支持小功率适配器使用。

最后一款是内置开关管的1到4串的降压同步开关充电IC,支持3A充电电流,可用于储能箱充电等多串充电环境。

英集芯IP2365内置同步降压MOS管,支持5到26V电压输入,最大输出电流3A,输入电流和充电电流可由电阻设置,支持NTC电池温度检测,支持输入过压、欠压保护,支持单灯充电状态指示,电池节数由电阻设定,输出支持过流保护和短路保护,内置软启动功能及输入电流自适应调节功能。

充电头网总结

英集芯推出的充电IC,均内置了NTC温度检测功能,这对于锂电池充电安全是一个很好的保障,避免充电过程中电池过热造成危险,保障安全。IP2325/2326两款产品,非常适合于2串锂电池应用,可集成在电池组内部,取代外置专用充电器,降低产品的整体成本,并且提高使用体验。

随着锂电池的应用场景拓展,对电池充电也提出了更高的要求,英集芯推出的这5款充电IC,很好的降低了系统成本并且简化系统设计。同时还是市场上已有传统产品或进口产品的优化升级方案,填补安全性空白。英集芯的电源管理IC产品具有外围精简,集成度高的优点。在产品应用中可提高性能,提高兼容性,降低成本。

相关问答

手机电源适配器输出电流一般是1A2A(2A好像还是给平板充的)...

你看到的应该是OPPO闪充充电器,只能给支持OPPO闪充的机型充电,才会有使用闪充效果,支持闪充的机型接口电池都是通过特殊定制的,安全是有非常好的保证的。这款...

我华为手机充电头是1a数据线2a的可不可以用-ZOL问答

可以使用,另外说明下数据线没有2A的说法,只是有些手机支持快充例如部分OPPO机型,这些机型在数据线中使用双回路充电,这些数据线使用在普通充电头上也不会有影响...

4a和2a充电线区别?

4A的充电比2A的快,不过正常都用2A的,2A也是快速充电的四安培的电流两倍于两安培的电流,在电池是四安培或者以上的输入电流的情况下,四安培的充电器充电速度...

充电宝2a快充是多少瓦?

2a快充相当于10w。充电器是采用高频电源技术,运用先进的智能动态调整充电技术的充电设备。充电器介绍充电器(充电机)按设计电路工作频率来分,可分为工频机...

手机充电数据线2a和3a是什么意思?

2A和3A的意思是标识数据线运行经过的最大电流。(A是电流安培的简称)3A充电器输出电流比2A的大一些,电流越大充电速度越快。数据线很少有专用的,普遍现象是一...

2a和4a充电的区别?

4A的充电比2A的快,不过正常都用2A的,2A也是快速充电的四安培的电流两倍于两安培的电流,在电池是四安培或者以上的输入电流的情况下,四安培的充电器充电速度...

银联宝科技5V2A充电器芯片有哪些呢?

[回答]5V2A充电器芯片U6315A的特点:QR-PSR控制提高工作效率±4%的恒流恒压精度,PSR控制模式系统效率满足‘DoE六级能效’Tier2要求,待机...

银联宝科技5V2A充电器芯片有哪些呢?

[回答]银联宝电子低功率开关电源芯片——U6315除了节能之外,还稳定安全;U6315内部集成了高压功率开关、逐周期峰值电流限制、VDD过压保护、VDD欠压保护...

723电源芯片参数?

LM723,内部含有启动电路、恒流源、基准稳压源、过流保护等电路。配合大功率调整管,可输出2-37V连续可调的稳定电压,最大输出电流可达2A,并且具有过流保护功能...

手机电源问题手机原厂充电器只标示1a电流输出用2a是否会烧机?

这个问题很常见,首先要了解一下,电压与电流对于受电设备的电池来说是一个阀值问题,比方说手机电池最大耐压5v我用一个9v充电器去充,电池轻则报废,重则爆炸。...

 qq音速紫钻贵族  同步带传动 
王经理: 180-0000-0000(微信同号)
10086@qq.com
北京海淀区西三旗街道国际大厦08A座
©2026  上海羊羽卓进出口贸易有限公司  版权所有.All Rights Reserved.  |  程序由Z-BlogPHP强力驱动
网站首页
电话咨询
微信号

QQ

在线咨询真诚为您提供专业解答服务

热线

188-0000-0000
专属服务热线

微信

二维码扫一扫微信交流
顶部