芯片供应商
HOME
芯片供应商
正文内容
珠海芯片公司 年入21亿冲击创业板,这家珠海芯片公司何以让华强北重获“往日荣光”?
发布时间 : 2026-02-03
作者 : 小编
访问数量 : 23
扫码分享至微信

年入21亿冲击创业板,这家珠海芯片公司何以让华强北重获“往日荣光”?

文 | 周有辉

编辑 | 彭孝秋

造富运动“凶猛”的芯片江湖又将新添一家IPO。

这也是杰理科技第三次冲击IPO, 作为一家主营蓝牙耳机芯片、蓝牙音箱芯片、智能物联网终端芯片、普通音频芯片等的公司。其已成立12年,且靠着国内半导体制造重镇珠海。

业绩也是猛涨。营收从2015年的2.76亿元攀升到2020年的21.41亿元,近三年年复合增长率达到了26.55%。从净利润来看,2018年到2020年分别达到了2.59亿元、3.84亿元、4.53亿元。

(杰理科技业务板块)

拆分杰理科技的收入结构可发现,公司主要收入来源是蓝牙音箱和蓝牙耳机芯片,2019年到2020年,两项业务收入贡献占比都超过40%。

对于上市这件事,杰理科技从未放弃。早在2017年、2018年,杰理科技就先后两次递交IPO申请,欲登录上交所主板,但都宣告失败。第二次IPO时还因为内控问题被证监会调查。 2021年1月,证监会对此问题正式出具警示函,表示杰理科技存在体外使用个人银行账户收支货款的情形,具体体现为公司2015年至2016年使用个人银行账户收支货款。资金规模合计达到了1.69亿元。

财务合规的问题并没有放缓杰理科技上市冲刺步伐,仅3个月后就再度于创业板递交招股书,保荐商仍然是第二次IPO时的中信建投,此次拟募集金额超过25亿元。

数度抓住蓝牙芯片下游市场,在不断高涨的营收业绩下,杰理科技有哪些亮点与隐忧?在蓝牙耳机芯片下半场,杰理科技是否还能再受市场青睐?

一、从珠海芯片龙头出走创业

杰理科技创始人为王艺辉,是珠海芯片半导体行业中为数不多的女性创业者。1992年,王艺辉从家乡成都来到珠海闯荡,从小小行政人员做起,慢慢成长为IC行业的元老级人物。

创业之前,王艺辉曾在2003年入职刚成立的珠海建荣,随后一路升至公司副总裁,直至2010年离职创业。

珠海建荣可以说是大湾区芯片半导体企业的“黄埔军校”,全志科技、中科蓝讯都有一批技术中坚来自珠海建荣。珠海建荣创始人是从硅谷回国的港商郑灼荣,他曾对公司名做了一番解释,“我认为只有打好基础,才能追求卓越,我把珠海作为卓荣公司(香港)产品的研发基地,建设好它,才有卓荣的未来,所以就叫它建荣了。”

在王艺辉任职期间,珠海建荣多次横扫了电子产品,如MP3、MP4、U盘、蓝牙音箱的芯片市场。2010年,王艺辉拉上当时珠海建荣的IC设计中心技术总监张启明,以及后者下属的一批工程师,共同离职创办了杰理科技,瞄准国内的蓝牙芯片市场。

为了避免可能的不利影响,王艺辉一度委托了好友许大鹏代持杰里科技100%股权。后来珠海建荣总裁郑灼荣公开称,王艺辉等人的离职让珠海建荣几乎陷入瘫痪。而杰理科技创建后,发行了多款芯片,对建荣的打击非常大。珠海建荣从2012年开始亏损,一直到2015年连续亏损4年。 珠海建荣也多次在杰理科技IPO期间诉其侵犯知识产权。

回溯杰理科技的历史,抓住行业发展拐点,满足现象级产品的上游需求是其业绩高速增长关键节点,这两个节点分别是蓝牙智能音箱芯片蓝牙耳机芯片。

2014年,亚马逊首发了Echo智能音箱,吸引了京东、天猫等一批互联网巨头跟进。但因为产品体验不佳,此时的渗透率仍然不高,所以杰理科技这段时期的芯片产销量也相对一般。

直到2018年AI语音技术的成熟,融入新技术的蓝牙智能音箱成为家庭爆款,一度被各大厂商视作仅次于手机的互联网交互入口。2018年,蓝牙智能音箱出货量瞬间从2017年的176万台跃升到2000万台。

单品一炮而红后,杰理科技此前多年积累的芯片经验终于有了用武之地,自然也就会将性价比贯彻到极致,特别是把单颗芯片的成本压到了1元区间。杰理科技副总裁张启明接受采访时曾透露,团队每天绞尽脑汁都在想办法节省成本,“比如在外围电路上,杰理科技提供的产品,其封装片会比竞争对手的裸片还小。”

招股书显示,2017年、2018年杰理科技接连上市AC690N和AC692N两款蓝牙音箱芯片,其中AC692N成功应用在了小米小爱蓝牙音箱随身版,后续杰理科技又为小爱同学3.0研发并供应芯片AC790N。

(图源:小米2019年开发者大会)

与小米的成功合作,叠加蓝牙音箱整体市场的出货量陡增,2018年到2020年,蓝牙音箱芯片的业务板块为杰理科技带来了23亿元收入,累计卖出了13.29亿颗, 成为杰理科技主营业务的半壁江山。杰理科技也由此在芯片市场站稳了脚跟,挤入了珠海芯片公司的头部梯队。

二、卷起蓝牙耳机芯片血海,连续三年降价10%

杰理科技的第二场战事紧随业绩暴增后的2019年。

当时,安卓蓝牙耳机市场逐个攻破了苹果耳机的专利壁垒,各家都推出了芯片解决方案,完善蓝牙耳机使用体验的同时,降低了功率损耗。

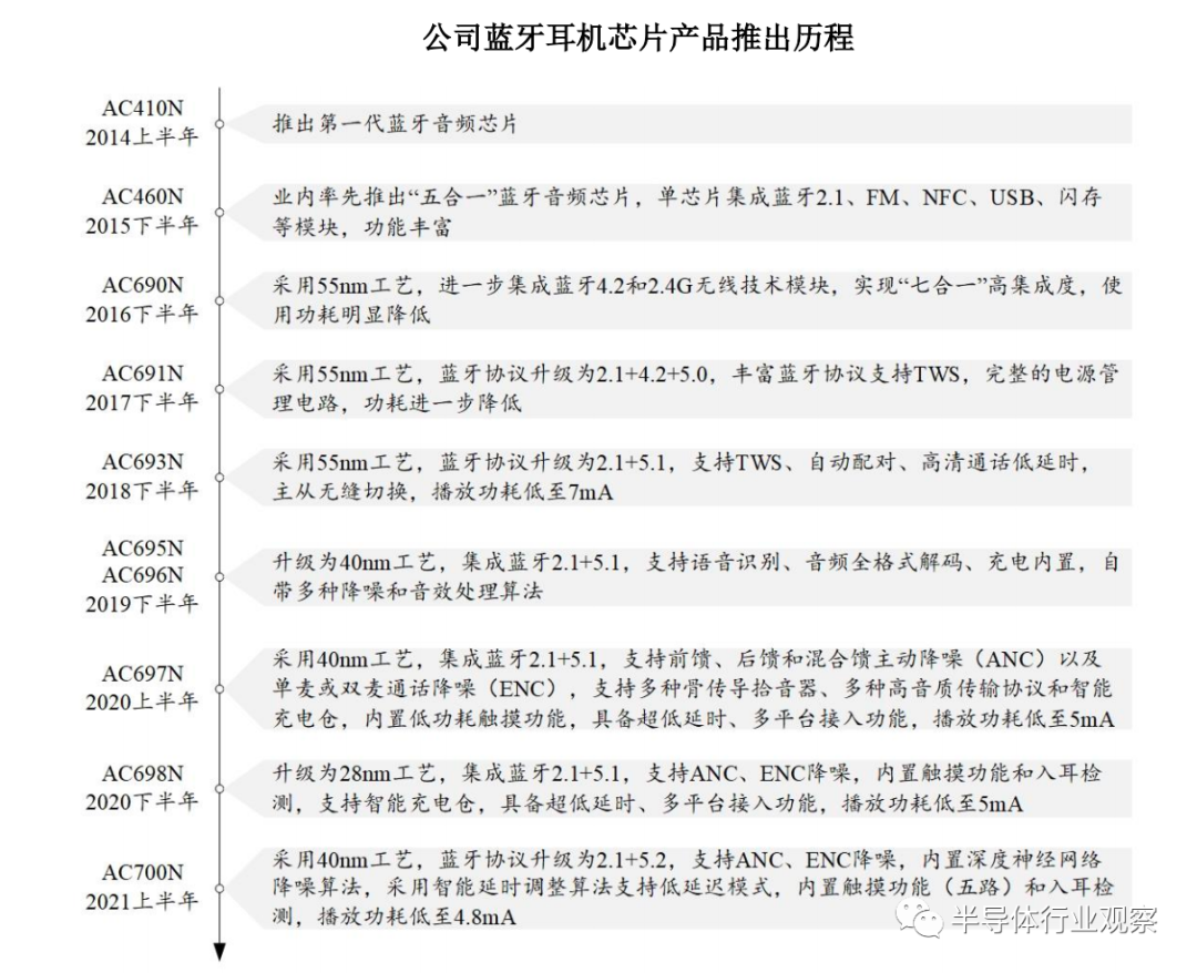
杰理科技也不遑多让,在研发团队攻克下,于2019年推出的蓝牙芯片AC693N,集成了蓝牙5.1技术,实现了主从机无缝切换,播放功耗低至7mA。相较于进口芯片,AC693N除了基本满足了下游客户需求,优势明显的性价也大受市场欢迎,所以一度卖到缺货。

同年,杰理科技与另一家耳机芯片公司中科蓝讯“狭路相逢”,后者已在今年1月21日科创板过会并提交注册。在其他厂商的蓝牙芯片大多还处于10元左右的情况下,两者连续三年降价10%,一道将芯片价格售价降至1.5元区间,卷起价格战血海。最终,两家蓝牙耳机芯片的出货量合计近30亿颗,出货量近乎相当。

(蓝牙音频销售单价对比图 图源:招股书)

可以想见,两家公司的芯片在蓝牙耳机需求爆发期几乎铺满了华强北的每个柜台,成为某宝、某多百元乃至几十元蓝牙无线耳机的“心脏”,一度也助推了华强北当年山寨手机“高光时刻”的重现。

当然,促使杰理科技芯片销量猛增的竞争密码还不单纯是成本优势,还有其对资金的充分运用。

招股书披露,杰理科技和中科蓝讯对下游客户都采用先款后货的销售模式,而其他竞争对手都存在1到3个月不等的账期。快速回笼资金的方式大大提高了两者存货周转率,对于杰理科技这样的低研发费用率企业来说,因为没有高研发投入形成的技术壁垒,通过低价产品做大销售规模,高效利用现金流是其核心竞争力所在。

存货周转率的指标高低就是这一策略的直观体现,在市场竞争最为激烈的2019年,中科蓝讯的存货周转率为7.36次,而杰理科技为4.06次,都高出了那一年的行业平均值3.66次。换算来看,杰理科技每三个月就能周转一次存货。

(各家公司存货周转率 图源:招股书)

进一步分析业绩表现,杰理科技的整个蓝牙耳机芯片,2018年-2020年业务营收达到了4.56亿元、6.82亿元、9.56亿元,对应毛利润达到了0.88亿元、2.14亿元、2.88亿元。

不过,经过三年的TWS耳机红利期,高速增长的杰理科技面临一个可以明显感知到的隐忧。

根据芯智讯调研数据, 预计2021年络达芯片(主要供应白牌 AirPods,已被联发科收购)年出货量在 1.5 亿颗,对应 0.75 亿副耳机,接近原厂AirPods年出货量,因此实际上苹果正品 AirPods+白牌 AirPods 对应的配售率已经超过80%。

反观安卓阵营,2020年安卓TWS耳机的渗透率仅有3.2%,但由于OPPO、荣耀、小米、华为、SONY等手机品牌对高中端安卓TWS耳机的全面覆盖,这些品牌的旗舰耳机大多率先采用了恒玄科技所生产的芯片,后者是科创板上市公司。

这意味着,一直专注于“学习苹果”的杰理科技已经触碰到了苹果阵营TWS耳机的天花板,同时却因为过低的研发投入无法赢得安卓阵营品牌客户,将面临着极高的市场壁垒。

根据上海证券判断,接下来安卓阵营的耳机市场将迎来爆发,配售率同样也有上升到80%潜力。

不同阵营的TWS耳机配售率

未来,小米的入股或许会是杰理科技第二增长曲线破局点。另外,杰理科技在下一步发展规划中,也试图在物联网设备芯片找到新一轮风口,有3.6亿募集资金将用于蓝牙及WIFI物联网芯片升级项目。

三、外部资本突击入股,上市前创始团队分红达4亿元

经过前两次IPO之路的洗礼,杰理科技的资本动作频频。相比此前,从创立伊始到第二次IPO宣告折戟,杰理科技一直都没有引入外部资本。

2020年12月,杰理科技进行了第一次增资扩股。引入新股东日照中融、义乌华芯、深圳展想、宇信金、苏州元禾,共认缴出资2.35亿元,五家合计占股2.86%,整体估值82.17亿元。 其中深圳展想为传音控股(688036.SH)。

2021年3月,杰理科技第二次增资扩股,引入新股东小米科技、上海华虹(SS),共认缴出资2.8亿元,两家合计占股3.29%。其中小米出资2.4亿元,整体估值达到了85.11亿元。 如果加上拟募集金额,杰理科技吸引外部资金将接近30亿元。

一如中科蓝讯引入最大的供应商中芯国际,绑定利益关系,上海华虹也是杰理科技上游第一大供应商。2018年-2020年,杰理科技分别向其采购了4.6亿元、3.8亿元、9.2亿元。

(杰理科技股权结构 图源:招股书 )

除了引入外部资本之外,杰理科技又在报告期内对创始团队进行了四次现金分红,分红对象包括珠海高齐1名机构股东以及王艺辉、张启明、张锦华、胡向军等20名自然人股东。2018年-2020年,杰理科技的现金分红分别为2988 万元、3960万元和3.99亿元。

其中王艺辉、胡向军、张启明及张锦华两兄弟系共同创业伙伴,互相都是从珠海建荣出走的老同事,也都分别持有珠海高齐股权,四人直接和间接合计控制公司63.95%股份。所以,分红若按照股权比例分配则绝大多数落入了这四位高管的腰包。粗略计算来看,四人得到的分红数额最高约为2.99亿元。

更值得注意的是,杰理科技在25亿募集资金用途分配中,却又有11亿元将用作补充流动资金,占总额比例远超监管层所建议的30%。

但从股权结构历史变化可以看到,杰理科技并未考虑设立员工股权激励平台,而截至2021年3日,公司在职的研发人员已达到241人。在竞争激烈、极度考验技术竞争力的芯片设计行业,杰理科技对中高端人才的吸引力显然会弱于竞争对手。

排队上市的珠海芯片公司

近来,随着中科蓝讯的上市,少被提及的珠海芯片产业又一次吸引了大家的目光。

自1993年首家集成电路设计公司珠海亚力成立,“珠海芯”便种下了萌芽的种子,后来亚力发展成了炬力,炬力的人才又如同蒲公英一样,继续散落在珠海这片大地上,一个又一个的芯片公司拔地起。从现在回看,成立与2003年的建荣也是珠海芯片的另一股实力。

历经多年的发展,如今的珠海芯,已经不容小觑,这些芯片公司也陆续上市。据相关统计显示,2021年珠海市集成电路产业实现主营业务收入125.83亿元,同比增长35.13%。珠海这个名不见经传的“小角色”,其芯片设计行业规模长期位居珠三角第二、全国前十。

珠海芯片上市公司的领路人

作为圈内人,提到珠海芯的发展,应该无人不知炬力集成;如果你是圈外人,更应该知道这家企业。2000年代炬力集成几乎横扫全球MP3市场,炬力集成在当时被称之为MP3之王。炬芯科技董事长兼CEO周正宇博士曾在接受我爱音频网的专访中表示:“基本上苹果卖一个iPod,我们就会提供3颗芯片,销量也是当时iPod的三倍。”

乔布斯于2001年发表音乐播放器iPod,2022年5月10日全系列iPod均已宣告停产

(图源:美联社)

凭借MP3芯片的大火大卖,珠海炬力于2005年12月1日正式登陆美国纳斯达克,2006年,珠海炬力成为全球MP3芯片最大供货商。但后来MP3市场疲软,导致炬力连年亏损,2016年炬力集成启动“私有化”退市交易。炬力华丽转身变成如今的炬芯科技,炬芯科技接过炬力的接力棒,继续在珠海这片土地上耕耘芯片市场。

由炬力衍生而来的炬芯科技,从蓝牙音频芯片和蓝牙穿戴芯片开始再次出发,2021年11月29日,炬芯科技成功在上海证券交易所科创板上市, 共募集资金净额11.9亿元。招股书显示,炬芯科技的主营业务为中高端智能音频 SoC 芯片的研发,蓝牙音箱芯片是公司目前的主力产品和重要收入来源。

2021年炬芯科技的营业收入5.2亿元,较同期增长28.23%;实现归属于上市公司母公司的净利润 8,394万元,较上年同期增长248.50%。2021 年,公司研发费用 1.3亿元,占公司营业收入的24.95%。时到今日,人才依然是炬芯科技的一大重要力量,2021年公司的研发团队222人,占全部员工的72.08%。

不论是一开始的炬力还是炬芯,他们的成功路上,人才都是关键。而更加深远的是,接下来的几年,从炬力和后来的炬芯中走出不少人才,蒲公英的种子撒遍了珠海,珠海又孕育出了更多的芯片企业。下文所提到的全志、英集芯、智融科技、亿智等都是炬力出来的人所创建。

在炬力上市之际,2007年有一部分高管人员因为上市股权分配问题出走,成立了全志科技。成立之初的业务主要集中在MP4和电源管理芯片,由于MP4的硬件和平板电脑的硬件相似,全志开始发力平板电脑,如同MPS时代的炬芯,平板让全志科技大火大热,2015年全志科技在深交所创业板上市。

后来全志科技不断顺应时代潮流,如今的定位是卓越的智能应用处理器SoC、高性能模拟器件和无线互联芯片设计厂商。2021年全志科技内营业收入206,535.68万元,比上年同期增长37.19%;归属于母公司所有者的净利润49,445.88万元,比上年同期增长141.49%;归属于母公司所有者的扣除非经常损益净利润36,404.22万元,比上年同期增长339.37%。

TWS芯片厂商扎堆上市

除了全志科技和炬芯科技之外,珠海的另外两家芯片厂商中科蓝讯、杰理科技,受益于TWS蓝牙芯片,已经踏上上市之路。

其中中科蓝讯已于2022年7月15日在科创板顺利上市。 中科蓝讯主要产品为无线音频SoC芯片,主要应用于TWS蓝牙耳机、非TWS蓝牙耳机及蓝牙音箱。公司产品基于RISC-V指令集架构研发。2021 年,公司无线音频芯片销量为 8.56亿颗,按销量计算,公司占据了较高的市场份额。2019-2021 年,公司营业收入分别为 6.46亿元、9.26亿元和11.23亿元,收入增速分别为43.40%和 21.23%。

公司主营业务收入按产品类别划分的情况

(来源:中科蓝讯上市招股书)

而杰理科技也在上市之路上不断奋斗,2022年6月22日,杰理科技再次更新了招股说明书,这是自2017年3月以来,杰理科技第四次冲击IPO。作为蓝牙音频芯片的主要提供商,2018-2020年杰理科技蓝牙音频芯片销量累计出货27亿颗,其中诞生了不少爆款,如AC690N、AC693N、AC696N已累计出售超过5亿颗。公司2018-2020年营业收入分别为 13.3亿元、16.5亿元、21.4亿元,近三年复合增长率为 26.55%;净利润分别为2.6亿元、4.6亿元、3.9亿元,近三年复合增长率为 31.84%。

图源:杰理科技上市招股书

但是众所周知,TWS蓝牙芯片市场竞争已经异常激烈了,除了中科蓝讯和珠海杰理,在该领域的玩家有高通、恒玄科技、络达科技、瑞昱半导体、原相科技、博通集成、炬芯科技,苹果和华为海思自研麒麟 A1芯片均仅用于其自有品牌相关配套产品,不对外销售芯片。TWS发展空间也已经进入一个相对饱和的阶段,据IDC数据显示,2021年全球TWS耳机销量达3.1亿台,同比增速达33%。对比2020年接近260倍的增长,增速已经明显下降。

所以TWS蓝牙芯片厂商业需要开拓新市场,从他们的上市募集动作中可以看出,可穿戴和物联网芯片是他们发力的下一个方面,未来在智能穿戴和健康领域的竞争可能会更加激烈。

例如炬芯科技在不断研发了新一代的高端蓝牙音箱芯片ATS283XP以及中高端TWS 蓝牙耳机芯片ATS302X之下,还于2021年12月发布了智能手表芯片 ATS308X。中科蓝讯上市募集资金投资项目为智能蓝牙音频芯片升级项目、物联网芯片产品研发及产业化项目、Wi-Fi 蓝牙一体化芯片研发及产业化项目。杰理科技也在发力WiFi物联网芯片、可穿戴芯片、健康医疗测量等芯片(如下图所示)。

杰理科技上市募集资金使用项目一览

(图源:杰理科技上市招股书)

电源管理芯片厂商

国内电源管理芯片赛道这把“火”也烧到了珠海,处于这个赛道的英集芯和智融科技正在加速IPO。值得一提的是,英集芯和智融科技的许多创始人都是出身于炬力集成和全志科技。

2022年4月19日英集芯在科创板上市, 英集芯是一家数模混合芯片厂商,主营业务为电源管理、快充协议芯片的研发和销售。2018 年、2019 年、2020 年和 2021 年 1-6 月,公司的营业收入分别为 2.1亿元、3.4,亿元、3.8亿元和 3.5亿元,2018 年至 2020 年复合增长率达 34.04%。据其上市招股说明书显示,在报告期内产生销售收入的产品型号约 230 款,对应的产品子型号数量超过 3,000 个,芯片销售数量达到 17.28亿颗。

英集芯主营业务营收情况

(图源:英集芯招股书)

英集芯创始团队于2013年自炬力集成离职后拟在电源管理芯片领域进行独立创业。详情可见下图所示。截至2021年6 月30日,英集芯研发人员数量为158人,公司员工总数257人,占比为61.48%。

英集芯部分高管相关行业背景

(信息来源:英集芯招股书)

2022年4月15日,珠海智融科技申请科创板上市已获受理。 智融科技是一家专注于电源管理芯片领域的数模混合芯片设计公司,具体包括锂电池快充放管理芯片、多口输出动态功率调节芯片和快充协议芯片,占主营业务收入的比例分别为 97.32%、98.77%和 99.12%,主营业务毛利率分别为 41.99%、46.96%和 53.04%。不过目前产品较为集中且种类相对较少,仅为40余种。2021 年,公司的主营业务收入为 22,336.16 万元。其他产品主要为无线充电芯片、智能加密芯片和接口芯片等,收入金额较小。

智融科技主营业务2019-2021年收入一览

(图源:智融科技上市招股书)

智融科技的多名高管也是从炬力集成和全志科技出来的,具体可参见下图。截至2021年末,智融科技共有59名研发人员,占总员工数45.74%,其中硕士及以上学历22人。

智融科技部分高管相关行业背景

(信息来源:智融科技招股书)

珠海有潜力的“芯”生力量

然而在珠海这块芯片沃土上,还有很多蓄势待发或具有上市潜力的芯片厂商。

2022年6月29日,珠海博雅科技拟IPO。博雅科技发力在高端通用闪存存储器芯片领域,主要产品为NOR Flash芯片。2019年-2021年,公司营业收入分别为 1.1亿元、1.6亿元和 2.6亿元,复合增长率 48.59%。NOR Flash产品出货量分别为2.67亿颗、3.52亿颗和5.38亿颗。公司已于2020年成功研发出50nm制程 256Mbit 容量产品,现已成功量产销售,在2021年50nm制程1Gb容量产品研发成功并在2022年实现量产销售,正在为多家客户积极导入大容量产品。不过公司正积极布局MCU及其周边配套芯片,以及NAND Flash存储芯片。

公司主营产品销售情况如上

(来源:博雅科技招股书)

在存储领域,珠海还有成立于2017年的存储控制器芯片厂商妙存科技,主要发力在NAND Flash领域。

脱胎于艾派克的极海半导体则是珠海芯片市场另一个不容忽视的角色。官方资料显示,珠海极海半导体有限公司是一家致力于开发工业级/车规级微处理器、高性能模拟芯片及系统级芯片的集成电路设计型企业,总部为纳思达股份有限公司。极海团队拥有20年集成电路设计经验和嵌入式系统开发能力,可为客户提供核心可靠的芯片产品及方案,实现准确感应、安全传输和实时控制,助力客户在智慧家居、高端消费电子、工业控制、汽车电子、智慧能源以及通信设施等领域的拓展创新。

英诺赛科是氮化镓功率半导体领域的芯片供应商。2022年2月16日,英诺赛科完成近30亿元D轮融资。英诺赛科于2015年成立,根据Trendforce 2021年数据,英诺赛科氮化镓功率产品全球市场占有率一举攀升至20%,跃升为全球第三,排名仅次于纳微、PI。另据Yole的化合物半导体团队发布的《2022年功率GaN》年度报告中指出,英诺赛科已成长为中国大陆头部氮化镓功率半导体企业。在国家战略层面,英诺赛科已被国家四部委列入重点支持的0.25微米以下的集成电路企业,也是国内第一个通过国家发改委窗口指导的第三代半导体项目。

2016年在珠海注册成立的亿智电子则是近年来的珠海芯片后起之秀,是以AI机器视觉算法和SoC芯片设计为核心的系统方案供应商。公司早在就2019年量产搭载自研NPU的端侧AI SoC芯片,已助力众多合作伙伴实现AI产品的规模量产。目前已获得北极光、达泰、英特尔、中建等多家投资机构的投资。值得一提的是,亿智电子创始人兼CEO陈峰可谓是珠海芯片行业崛起的亲历者,从最开始的亚力到炬力再到全志科技都有其身影。

再就是机器人芯片领域的珠海一微半导体。珠海一微成立于2014年,是一家以机器人技术及大规模高集成度数模混合芯片,公司专注于机器人环境建模与定位导航(SLAM)核心芯片的研发。目前公司主要产品包括机器人主控芯片、高性能模拟器件、快充协议芯片、车载控制器等。

此外还有2017年成立的,致力于为IOT终端节点的创新应用打造一流MCU芯片生态的新创公司昇生微电子;同样专注于MCU领域的还有珠海巨晟科技;致力于工业级、汽车级核心处理器芯片研发的珠海泰为电子;创立于2018年,专注于高集成度毫米波、太赫兹芯片和相关雷达模组的研发珠海微度芯;致力于智能超高清音视频编解码芯片的珠海海奇半导体等等。

结语

过去,在谈到中国芯片产业的时候,我们过去经常说的就是上海、北京、深圳。近年来合肥、南京和广州也被屡屡挂到嘴边。但其实珠海自2000年以来,就已经成为中国芯片,尤其是消费电子芯片市场一个不可或缺的重要角色。可以说,“珠海芯”已成为“中国芯”的重要组成部分。

但综合上文所述,珠海的芯片企业需要从“小而美” 迈向“大而强”,实现新的飞跃。随着上市芯片公司的增多,这给他们提供了更好的上升渠道。

*免责声明:本文由作者原创。文章内容系作者个人观点,半导体行业观察转载仅为了传达一种不同的观点,不代表半导体行业观察对该观点赞同或支持,如果有任何异议,欢迎联系半导体行业观察。

今天是《半导体行业观察》为您分享的第3121内容,欢迎关注。

晶圆|集成电路|设备|汽车芯片|存储|台积电|AI|封装

相关问答

蓝牙芯片排行榜前十名?

1、安华高科技2、美国德州仪器公司3、英飞凌科技公司4、美国微芯科技公司5、珠海市杰理科技股份有限公司6、锐迪科微电子有限公司7、博通集成电路股份有...

珠海电源ic芯片找哪家?选英锐恩

[回答]电源ic芯片以及相关的产品都可以找英锐恩科技公司咨询下,他们公司专业做这方面的,所以产品和质量都是比较放心的。其实英锐恩科技有限公司就挺好的...

同志们,求推荐一下:珠海ic芯片烧录公司有哪些,ic芯片烧录...

以下是闪存芯片概念股清单,望采纳:1000021深科技2600667太极实业3300042朗科科技没有一种不通过蔑视、忍受和奋斗就可以征服的命运。感谢合作商弘...

暨南大学电气信息学院(珠海校区)怎么样?设有哪些专业?申请方

[回答]~接下来我为大家简单介绍一下我们暨南大学的电气信息学院(珠海校区)开设的专业以及研究情况专业设置:电气工程及其自动化-本科、自动化-本科、包装...

中京电子珠海富山工厂怎么样?

感觉还行,公司IC载板项目正在开展更多客户认证和技术能力与量产能力提升工作,已在存储器、射频芯片等应用领域实现小批量销售。目前公司珠海富山新工厂订单仍...

对于格力投资芯片这件事,你怎么看?-ZOL问答

中兴由于自主核心芯片储备较少,再加上元器件及软件技术等,可以说受损是相当的严重,当年就让中兴陷入亏损而到了无米下锅的境地,所以不得不委曲求全让美国的监管...

阳泊尔智能锁生产厂家?

阳泊尔智能锁生产厂家是广东珠海华峰建材有限公司。阳泊尔智能锁精准开启更快速、0.1S闪电识别,识别速度快。FPC半导体指纹有效解决了假指纹和干手指等问题。...

什么是洛达芯片?

洛达的是台湾的,音质也不错,跟csr相差不大,只是名气没有csr大,杰里是珠海生产的芯片,价格便宜,缺点是功耗大,会导致蓝牙待机时间过短,一般用在对电池要求...

洛达芯片哪个好?

洛达的是台湾的,音质也不错,跟csr相差不大,只是名气没有csr大,杰里是珠海生产的芯片,价格便宜,缺点是功耗大,会导致蓝牙待机时间过短,一般用在对电池要求...

国内芯片技术最强的公司是谁?和intel,amd有多大的差距?-ZOL问答

最新看过中兴的新闻之后我真的是非常担心,希望大家可以介绍一下现在我们纯国产的芯片产品到底到什么程度了?主板Intel讨论回答(2)要说最好的,做手机的应该算...

 人皮夹克  入侵者2正式无敌版 
王经理: 180-0000-0000(微信同号)
10086@qq.com
北京海淀区西三旗街道国际大厦08A座
©2026  上海羊羽卓进出口贸易有限公司  版权所有.All Rights Reserved.  |  程序由Z-BlogPHP强力驱动
网站首页
电话咨询
微信号

QQ

在线咨询真诚为您提供专业解答服务

热线

188-0000-0000
专属服务热线

微信

二维码扫一扫微信交流
顶部